
(左图为湖南大学刘梦洁硕士论文《腐败对企业逃税的影响研究》摘要部分,右图为爆料人国家自然科学基金申请书摘要部分,图片来源:爆料人微博@用户3654455124)
芥末堆3月29日文 近期,自称云南财经大学教师的网友@用户3654455124 (后改名为:@科研狗的基金梦)发贴表示,在完成博士论文查重时发现,自己论文与2018年4月发表的湖南大学刘梦洁硕士论文《腐败对企业逃税的影响研究》累计重复15626字。而后者的硕士论文疑似抄袭自己当年申请国家自然科学基金项目、有保密规定的《腐败对企业逃税的影响效应研究》项目申请书。而刘梦洁的硕士导师洪源正是国家自然科学基金项目申请的评审专家。
对此,湖南大学、云南财经大学在微博官微上发表声明,已经开始核查此事,结果将及时公布。芥末堆联系爆料网友的研究生学生,对方表示目前导师尚未有接受收集的意向,学校方面已经开始调查。事件另一方洪源对媒体表示“谣言止于智者”。
事件始末:剽窃有保密规定的项目申请书
3月27日,微博网友@用户3654455124 (后改名为:@科研狗的基金梦)发长文描述了此次“文章未发表已被抄袭”的始末。
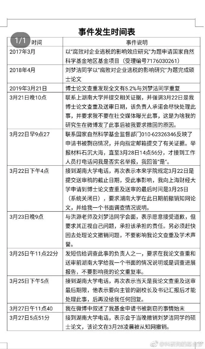
根据当事人的微博描述,此次事件时间线为:
2017年3月,当事人以《腐败对企业逃税的影响效应研究》为题申报了国家自然科学基金项目。但当时并没申请成功,同时作为当事人的博士论文题目;
2018年4月,湖南大学刘梦洁硕士论文《腐败对企业逃税的影响研究》见网;
2019年3月21日,进行博士论文查重时发现,当事人发现自己博士论文与刘梦洁的硕士论文累计重复15626字。而后者疑似抄袭自己当年申请国家自然科学基金项目、有保密规定的《腐败对企业逃税的影响效应研究》项目申请书。
这期间,当事人接到湖南大学研究生院一名老师的电话。对方称,经湖南大学初步调查,刘梦洁的硕士生导师洪源副教授正是我2017年国家自然科学基金项目申请的评审专家;
2019年3月25日,是当事人博士论文提交查重评审最后日期。
2018年3月27日,未得到任何官方回复。

(当事人3月29日上午发微博详细梳理了事件始末,图片来源:@科研狗的基金梦)
据当事人称,此次刘梦洁剽窃行为不同于一般的学术剽窃,她剽窃的是有保密规定的国家自然科学基金项目申请书。28日下午,芥末堆记者在全网搜索时发现,刘梦洁硕士论文《腐败对企业逃税的影响研究》已被撤销。
根据国家自然科学基金委员会印发的《国家自然科学基金项目评审回避与保密管理办法》(以下简称:《管理办法》)相关条例规定,自然科学基金委工作人员、评审专家应当对其依职权知晓的项目评审信息进行保密,不得利用职务便利,非法获取或披露其他项目评审信息。同时规定如果评审专家有故意披露本办法规定不得披露的信息的、披露评审信息的时间不符合自然科学基金委规定的、其他违反本办法的行为,自然科学基金委应当予以警告,责令限期改正;情节严重的,通报批评,不再聘请其为评审专家。
校方:已核查此事,刘梦洁导师回应“谣言止于智者”
随着事件逐步发酵,3月28日,@湖南大学官微发表声明,表示学校已成立专门工作组展开核查,结果将及时公布。

(@湖南大学微博截图)
根据当事人研究生学生的微博@仲夏夜之梦lxm显示,当事人已与湖南大学的研究生院副院长、培养办主任取得联系。

(微博截图)
芥末堆记者联系这位学生,学生表示,目前导师尚未有接受收集的意向,学校方面已经开始调查。
@云南财经大学官微发表声明,表示目前云南财经大学学术委员会已听取了该教师对相关情况的陈述,并会配合相关部门进行调查。
3月29日,芥末堆拨打国家自然科学基金委员会“科研不端行为举报”热线电话,对方表示,此事内部已有统一的对外口径,请联系宣传部门。截止记者发稿前,宣传部电话一直处于无人接听的状态。
事件的另一方湖南大学刘梦洁,根据湖南大学研究院所公布的《2018年学位授予人员名单》显示,刘梦洁就读于经济与贸易学院,于2018年取得税务硕士学位。根据当事人描述,刘梦洁的硕士生导师为洪源。芥末堆拨打洪源电话,电话一直处于无人接听状态。根据澎湃新闻的报道,洪源3月28日通过邮件回复澎湃新闻称:“谣言止于智者。事实的情况我们已经仔细向学校汇报。学校正在积极地调查处理此事。一定会给出外界一个公正且符合事实的结果和声明的!”