
核心观点
▍外延并购,“软硬”兼修,积极布局在线教育行业。公司以游戏业务起家,2014年开始依托自身技术优势,开启并购步伐进军在线教育行业,实现“教育+游戏”双主业格局。2018年营收50.5亿元(+30.4%),净利5.46亿元,2015年以来首次盈利。除游戏业务2018年大幅增长贡献收益外,另一主要原因在于教育业务盈利能力提升明显:2015年布局教育领域之初着重研发、投入较大,随产品研发成熟,业务重心转移至推广与销售,产品商业化程度不断深入,教育业务拐点显现。2018年将成为公司教育业务深化发展的新起点。
▍技术、渠道、产品三维度积极布局教育信息化。1)技术方面:收购创奇思、cherrypicks alpha、驰声信息科技,积极储备AR、语音、全息影像、交互等技术;2)产品方面:收购普罗米休斯、JumpStart等科技教育类公司,教育子公司网龙华渔旗下“101系列”产品不断壮大;3)渠道方面:线下依托普罗米休斯覆盖全球 150 多个国家的130 万间教室,以及 200 万名教师和 3000 万名学生使用者。线上2018年4月收购全球知名学习社区平台Edmodo,触达全球9000万注册用户,支撑在线社区建设。
▍教育产品场景垂直复制,对标全球万亿市场,变现模式逐渐清晰。目前公司形成覆盖学前教育、基础教育、高等教育、职业教育、企业培训、非学历教育多板块的教育产品矩阵,对标全球教育4.94万亿规模市场。当前打造的业务变现模式在于,依托产品/工具支撑流量获取,内容、服务、广告三点变现。2018年,公司教育业务营收25.65亿元(+21.9%),其中海外22亿元、国内3.65亿元。目前海外教育业务仍是重心,但基于公司计划,2019年开始将进行国内推广。
▍游戏行业整体复苏,依托经典IP持续变现。2018年末游戏行业版号审批风险逐渐释放,整体利好公司游戏业务发展。网龙依托全球180多个国家的运营和超过900万的月活用户,推动“经典IP+手游转型”战略,收效甚佳。1)《魔域》《英魂之刃》等经典IP持续保持用户黏性及活跃度。2)手游板块高速增长,极大推动游戏业务整体表现。截至2019年3月,网龙已获《魔域传说》和《魔域互通版》两个“端改手”的游戏以及端游《无境战地》版号,从公司发行计划来看,MMO/RPG、MOBA、SLG等热门领域均有布局,包括全新IP及经典IP改变推新。公司游戏业务有望乘行业之风,保持快速增长。
▍风险因素:在线教育并购整合不足的营利性风险、行业竞争加剧毛利率下行。
▍盈利预测与估值评级。我们预计公司2019-21年归母净利分别为7.05亿/7.71亿/8.53亿元,对应EPS分别1.33/1.45/1.61元,当前股价对应PE分别为15/13/12X。公司游戏板块盈利能力强,教育板块拥有较高的行业地位和市场占有率,游戏+教育双业务驱动将使公司保持快速增长,公司近期因2018年优秀财务表现估值有所修复,目前估值与A股游戏板块估值持平(对应2019年14.6倍PE),显著低于A股教育信息化板块估值水平(对应2019年32.6倍PE)。首次覆盖给予“买入”评级,目标价35元(港币),对应2019年23倍PE。


公司概况:具备研发创新基因,游戏教育双轮驱动
20年发展史:游戏业务起家,积极布局教育互动
网龙成立于1999年,为一家老牌网络游戏企业,曾创立中国第一网络游戏门户网站17173.com、最具影响力的智能手机服务平台91无线等,通过《征服》《魔域》两款游戏积累了经典IP和忠实玩家。其自主研发的网游及手游精品包括《征服》《魔域》《英魂之刃》《虎豹骑》等,覆盖英、法、西班牙、阿拉伯等11种语言区域180余个国家的游戏市场。其自主研发C3、S3等游戏开发引擎,是国内少数掌握从2D、2.5D到3D全系列开发引擎的企业。网龙于2013年以19亿美元估值向百度出售91无线后,2014年开始,依托自身互联网经验优势,开启教育及技术方面的并购步伐,进军教育信息化行业,正式开启了“游戏+教育”的双主业布局。

2015年以来,公司从技术、渠道、产品三方面积极布局教育信息化,促进教育业务商业化的落地,力图成为在线教育社区的先行者。
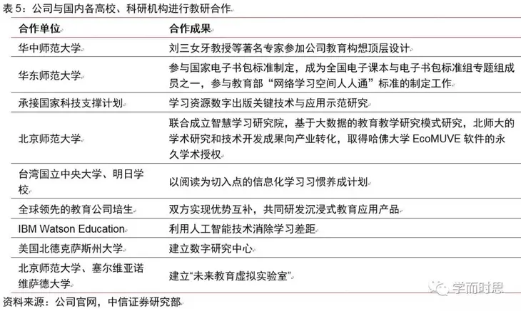
(1)技术方面:公司通过收购创奇思、cherrypicks alpha、驰声信息科技等公司,以及通过与北师大、塞尔维亚诺维萨德大学建立“未来教育虚拟实验室”,联合美国北德克萨斯州大学建立数字研究中心等布局,积极储备AR、语音、全息影像、交互等方面的技术,运用于互动教育领域。
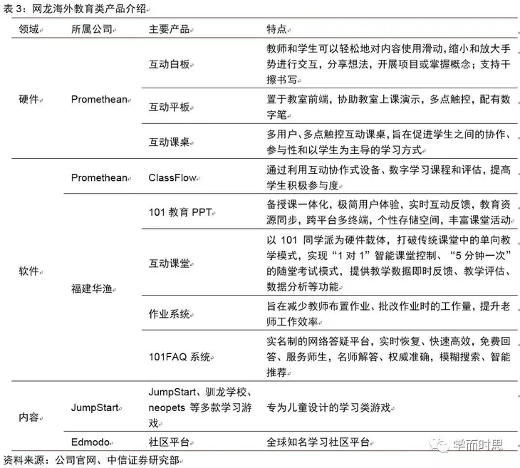
(2)产品方面:收购普罗米休斯、JumpStart等科技教育类公司,并依托自身教育子公司网龙华渔的“101系列”产品,逐步形成了覆盖学前教育、基础教育、高等教育、职业教育、企业培训、非学历教育多板块的教育产品矩阵。
(3)渠道方面:2015年11月,网龙收购Promethean,收购完后成公司的业务版图已覆盖全球 150 多个国家的130 万间教室,以及 200 万名教师和 3000 万名学生使用者。2018年4月,网龙收购全球知名学习社区平台Edmodo,从而将全球9000万注册用户纳入网龙的教育生态系统;网龙通过拓展新兴市场的政府渠道,提升普罗米休斯产品的渗透率。

公司逐步整合在线教育价值链,形成覆盖课内、课后全面学习场景的教育产品组合。其产品覆盖备课、上课、学生协作、家庭作业、教师与学生及家长沟通、教育内容市场和资源分享等场景。
产品/工具支撑支撑流量获取,内容、服务、广告三点变现。公司在线教育业务的商业模式在于,通过软硬件工具产品实现对于目标用户群体的引流,依托在线教育社区的流量入口作为分发平台,依靠自身技术实力,实现对于自有及第三方内容、服务的变现。因此,硬件产品的龙头地位、对软硬件产品的实用性和覆盖率的把握,成为用户数量不断增加的重要渠道保证;依靠社区运营能力、产品优化技术等方式提升用户黏性,是社区活跃的重要保障;促进用户数量和黏性的双提升,则很大程度决定了内容与服务分发、变现效果,以及广告营收的潜力。

(1)硬件获取用户:公司积极通过硬件销售及安装获取教师及学生用户,把握学校渠道进入教室封闭场景,目前公司互动显示屏产品已经进入全球130万+间教室,为公司获取一线用户及反馈。从全球发达国家及发展中国家的互动显示屏渗透情况来看,公司仍面向一个潜力巨大的市场,尤其是发展中国家市场有待进一步挖掘和开发。


(2)社区运营提升用户黏性:公司主要通过软件产品的质量提升用户黏性,辅之以线上社区的互联、分享、交流。依托ActivInspire及101教育PPT互动备课授课软件、Edmodo教育社区平台的AskMo机器学习软件及学生学习计划等主打产品,渗透到学生学习的各个环节。截至2018年5月,公司ActivInspire主要面向海外市场,周活教师人数64万,周活学生人数1000万;101教育PPT则主要面向国内市场,截至2018年底,中国的安装用户数量已达到500万人,2017年为120万。

(3)变现策略:从广告、自主研发及合作内容、自主及第三方增值服务等方面谋求变现。增值服务方面,网龙提出以“作业”辅导功能促进变现的商业模型,包括一对一视频作业辅导、实时作业辅导、AI辅助教学等服务功能。其中,预计2019H2最先推出实时作业辅导的订阅功能。

目前,网龙教育生态逐渐呈现一定规模:其在全球覆盖超过1亿注册用户(北美洲45%、南美洲20%、亚洲20%、中东3%、欧洲12%),拥有500万国内教师安装,触达全球超过100万间教室,MAU达500万。
财务概况:全面进入盈利周期
从营收层面来看,教育商业化贡献明显。2015年网龙华渔教育子公司分部收入开始单独披露,正式启动教育业务产品的商业化,并同时完成普米的收购。2015年以来,公司营收持续保持30%以上的增长。2018年公司营收50.5亿元,同比增长30.4%。

从营收结构上看,形成“游戏+教育”双主业支撑的业务架构。近年来,教育业务营收增长迅猛,2016年教务业务营收占比首次超过游戏业务,成为公司营收的重要支撑。2018年游戏业务收益23.67亿元,同比实现41.5%的增长,占总收益的47.1%;教育业务收益25.66亿元,同比实现21.9%的增长,占总收益的51%。

从毛利率上看,教育业务毛利率偏低,整体趋于稳定。教育业务毛利率偏低,使公司总体毛利率下降。游戏业务的毛利率较高,基本稳定维持在90%以上,而教育业务的毛利率相对来说偏低,因此,在2015年发展教育业务后,公司总体毛利率有所下降。但是,可以看到,随着教育业务毛利率持续稳步提升至30%左右,2016年以后,公司整体毛利率基本稳定在55%左右,2018年提升至60.5%。

费用方面,三费呈现回落趋势。布局教育业务之初,公司三费费率有所提高。但是,随着近年来教育业务的逐渐落地成熟,营销、行政和研发层面的费用均小幅回落。2018年销售费用率下降至13.8%,行政开支费用率下降至16.9%,开发费用率下降至17.9%。具体看各业务条线的费用情况,可以看到,一方面,在教育方面发展较为迅猛,并投入较高的市场推广费用以实现迅速布局扩张,但另一方面,公司持续注重游戏主业的开发投入,为游戏的更新迭代进行坚实的储备。


具体分阶段来看,公司业绩变化的具体原因分析如下:(1)2015年,公司布局教育领域之初,以产品研发为重心,最先反映在管理费用与开发费用上:管理费用率上升至40.9%,开发费用率上升至35.1%;2)2016年,随着教育产品的研发基本成熟,业务重心转移至产品的推广与销售,产品商业化程度不断深入,因此2016年销售费用率由16.3%上升到18.6%,同时,管理费用率和开发费用率均有所下降;3)2017年以来,公司的教育业务在各方面已基本成熟,因此三费均有所降低,驱动公司开始实现盈利。

2018年公司实现自拓展教育业务以来的首次正利润,经营情况显著改善,调整后净利率9.49%,扣非摊薄ROE升至11.06%。
教育业务:全球视野,软硬结合
教育业务布局垂直复制,对标全球4.94万亿教育市场。通过自建与并购两条腿走路的方式,网龙从最先布局的K12教育领域垂直复制,逐步形成了覆盖学前教育、基础教育、高等教育、职业教育、企业培训、非学历教育多板块的教育产品矩阵,对标全球4.94万亿教育市场。从公司主打硬件对标的平板市场来看,未来四年受新兴市场的进一步渗透和成熟市场的更新需求驱动,预计全球K12教育平板安装量增长空间广阔。

2018年,公司教育业务营收达25.65亿元,同比增长21.9%。毛利率29.9%,与历史水平相比基本持平。费用率与2017年亦基本持平。

海外教育布局:依托普米,全球市场扩张
收购普罗米休斯并拓宽海外渠道,是网龙近年来在海外教育布局的重要依托。2015年,公司完成对于全球互动教学技术市场领导者Promethean的收购,从而开拓了教育业务的全球化布局。通过经营杠杆的调整和运营简化,普米于2017年上半年实现盈利,2018年海外教育业务实现营收22亿元,同比增长23.9%,其毛利率约30%左右,营业利润率达7.9%。
细挖普米的运营情况,其在市场份额及业务拓展方面表现喜人,ASP水平大幅提升,产品更新方面亦有所期待。(1)市场层面:截至2018年二季度,其在全球K12互动显示屏市场处于领导者地位,市场份额达16%,其产品在美国、欧洲、中东及非洲国家广泛布局,产品销量增长远超市场平均水平。2018年,普罗米休斯互动平板销量同比提升22%,而互动平板市场平均销量提升近17%,相较于2017年的普米增速18%、市场增速5%来看,普米市场占有率提升趋势仍然明显。(2)产品层面:普罗米休斯的产品持续迭代,新推出Next-Gen交互平板,设计外观上不断改进。(3)盈利能力层面:平均销售价格ASP大幅提升,2018年普米ASP达2214美元,相较于去年1988美元提升11%,可见产品的溢价能力较强,市场空间巨大。


公司对于海外教育业务的运营聚焦于提升互动教室产品的渗透率:(1)一方面,不断提升美国、英国、德国、法国等发达国家市场的渗透率,并积极拓展土耳其、马来西亚、埃及等新兴市场。(2)另一方面,通过政府渠道推广产品:普罗尼米修斯的产品成功参与莫斯科政府“智慧城市”在线学校专案IRBIS一体化解决方案,两阶段招标合计为2.1万间教室提供互动学习技术,覆盖1457所学校和150万学生群体;网龙依托“一带一路”与尼日利亚和肯尼亚政府分别发表“非洲数字教育倡议”,协助其进行国家教育资源公共服务平台、国家教学社区网络平台、国家数字人才培养平台及国家未来教育体验中心的建设;网龙与马来西亚当地专业教育机构Aspire Link公司、马来西亚沙捞越州政府共同签署数字教育三方合作谅解备忘录,在沙捞越州开展和改进数字教育。
在内容及渠道层面,公司通过合作、收购等方式布局海外优质教育内容,并在教育社区方面补充了其全球化的教育版图:(1)2018年4月,网龙成功收购Edmodo。截至目前Edmodo在线社区已经积累超过1亿注册用户,遍布190多个国家超过40万所学校,月活用户超过500万,创建及共享的学习资源达6.5亿以上。自被网龙收购以来,2018年2H,Edmodo每月平均新增100万用户规模,并维持较低的用户获取成本。Edmodo的加入,帮助网龙从普罗米休斯的“教室场景”切入到家庭、移动场景,成为网龙未来内容及产品的变现创造坚实的基础。未来,网龙对于Edmodo的运营思路在于,依托并购与合作的方式扩充其内容,利用现有用户增强变现。(2)2017年7月,网龙成功收购JumpStart。JumpStart的收购与公司本身的主营业务完美结合,利用公司自身在游戏方面的经验积累、JumpStart与梦工厂IP合作关系,提升现有产品,丰富其教育内容生态。(3)同时,网龙透过与海内外一流出版社合作,获得丰富教育资源。2018年9月,与培生在香港签署《香港智慧教育产品合作协议》。网龙的先进数字技术平台结合培生优质丰富的教育内容,为香港 K12 教育市场打造一套涵盖数字教学、个性化学习及评估的完整方案。

国内教育布局:“101”系列全面开花
网龙华渔教育致力于运用互联网及AR/VR技术打造智慧课堂,旗下产品覆盖硬件、软件与内容。网龙公司国内的教育业务全部由其旗下的子公司华渔教育负责,其硬件产品主打101同学派、101激光教育投影仪、移动充电桩、VR头戴显示设备等;软件主打101创想世界(VR编辑器)、101教育PPT、作业系统、互动课堂系统等;内容主打ND题库、电子教材、配套视频等。

2018年国内教育业务实现营收3.65亿元,同比增长10.9%。即将交付或待客户验收的已签署销售订单达3.47亿元,未来营收具有一定的可预期性。目前,集团的旗舰平台101教育PPT覆盖500万用户,相较于2017年年底的120万大幅增长,遍及31个省份。

国内市场方面,公司通过多种策略提升“101系列”产品渗透率:(1)与国内各地教育部门建立密切关系,如2016年12月与附件省教育厅签订战略合作框架协议,推动全省用户采用“101系列”产品;(2)在主要城市及省份举办一系列全国性教师教育活动,以推动教师使用“101系列”产品;如2018年内公司举行了“2018年华渔杯全国中小学教师信息化设计能手大赛”,31个省、自治区全部参赛。(3)与已有K12分销系统的教育技术解决方案公司合作,将“101系列”产品与方案结合;(4)积极参加全国各地学校的教育技术产品投标。

研发积累:跨界合作,面向未来
跨界合作,研发积累,技术内容提升实力。作为一家致力于教育信息化的公司,网龙十分注重自身研发能力的积累,通过与世界知名业界、学界各方联手的方式,积极从技术和内容两方面提升自身实力,充实自身在教育互动方面的储备:(1)技术方面,布局人工智能、VR、数字化等相关技术:2018年,网龙旗下子公司Edmodo联手IBM Watson Education,利用人工智能技术消除学习差距;联合美国北德克萨斯州大学建立数字研究中心;与北师大、塞尔维亚诺维萨德大学建立“未来教育虚拟实验室”等。(2)内容方面,网龙不断提升教研能力,注重互联网+的教研顶层设计,不仅致力于构建自有的学研体系和资源中心,还与各大院校、科研机构、业界公司进行教研合作或产品的共同研发,逐渐积累研发实力。

深耕架构:在线社区,优势几何
网龙在教育业务方面的统筹布局在于“构建全球性在线社区”。其在传统游戏业务方面的经验积累、近年来在人才与技术方面的积极布局,成为其成功构建在线社区的重要支撑。
(1)丰富的社区构建经验:尽管跨界进入教育行业,公司在在线社区运营方面却经验丰富。一方面,公司曾成功创办最大的第三方智能手机应用商店91助手,拥有2亿多用户,在用户获取方面战绩颇丰。另一方面,公司目前的游戏产品覆盖3亿多名游戏玩家,游戏业务的营收变现能力反映出公司对于玩家高效的运营能力。
(2)内外兼修,技术布局:一方面,公司近年来通过外延并购、跨界合作研发的模式在VR、AR、人工智能、大数据及语音评估等领域获得突破性技术并全面应用于其在线教育业务。另一方面,公司积极发掘在线教育业务与自身传统游戏业务之间的技术协同效应:公司在业务的发展过程中,积累了强大的数据分析能力,用于分析玩家兴趣、优化用户体验。在线教育的运营,同样需要对于用户行为数据的洞察,以提升教学体验与效率。
(3)全球化的雄厚团队:公司的研发实力雄厚,6000多名员工中60%以上为研发人员,分布于中国、美国、英国、印度、德国、加拿大、泰国等10+个区域办事处,具有广泛的全球化视野。
游戏业务:依托经典IP,享受手游红利
2018年游戏行业政策频出,行业动荡。刚刚过去的2018年,是我国游戏行业政策频出的一年。3月29日,原国家新闻出版广电总局发布《游戏申报审批重要事项通知》,称由于机构改革,游戏版号的发放全面暂停。9个月的版号停放,成为全年游戏行业的最大压力之一。4月20日,教育部下发《关于做好预防中小学生沉迷网络教育引导工作的紧急通知》,要求重点排查学生沉迷游戏等问题。8月30日,教育部等八部门关于印发《综合防控儿童青少年近视实施方案》的通知(下简称《方案》),其中国家新闻出版署将实施网络游戏总量调控,控制新增网络游戏网运营数量,探索符合国庆的适龄提示制度,采取措施限制未成年人的使用时间。
经典IP支撑网龙游戏业务,业绩并未受到大幅负面影响。2018年上半年,网龙游戏业务收入达10.39亿元,同比实现29.5%增长。全年营收23.67亿元,增速达历史新高,同比实现42%增长。同时,毛利率稳中有升,达95.6%。一方面,端游持续发力的情况下,手游板块的飞速增长,成为公司游戏业务增长的重要推动:2018年全年,手游业务同比增长49%,端游同比增长40%。另一方面,IP价值持续发挥,同步用户基本保持稳定,每用户月平均收入逐步提升,一定程度反映用户对于游戏的忠诚度及游戏变现能力的提升。


网龙的依托全球180多个国家的运营和超过900万的月活用户,推动“经典IP+手游转型”战略,收效甚佳。(1)经典IP方面:通过不断更新推出资料片、不断推出新的游戏形式等方式来维系忠实用户,从而使得经典IP持续为公司贡献营收。推出十余年的《魔域》仍热度未减,累计收入超过100亿,是公司游戏业务收益增长的主要贡献者。2018年上半年其收益同比增长37.8%,端游版本2018年上半年6个月中5个月月流水超过1亿元,累计玩家超过2亿人。另一重要经典IP《英魂之刃》,注册用户累计超过1.5亿人,IP下各版本游戏合计月活人数超过600万,是我国第二大多人在线战术竞技类游戏(MOBA)。经典端游IP《征服》注册用户已累计超过1亿,付费用户超过50万,月活超过100万,在超过100个国家拥有6种语言版本。
(2)公司立足经典IP,积极通过布局手游持续焕发生机:过去两年,公司手游业务营收增长率达96%,推出魔域口袋版、英魂之刃口袋版两款游戏,得到市场较为积极的反馈。《英魂之刃》口袋版于2016年12月推出,2017年全年连续九个月被腾讯开放平台评为“三大下载手机游戏之一”,2018年上半年,《英魂之刃》口袋版收益同比增加超过1倍,月活超过400万。与金山合作的《魔域手游》亦于2017年10月正式推出,其首月流水已获得超过1亿元,同时由2017年10月至2018年1月连续四个月成为腾讯应用宝“五大热门网游月总收入”。



从我国游戏行业层面来看,2018年,我国游戏用户人数持续提升至6.26亿,游戏市场整体规模达2144.4亿元,同比实现5.3%的增长;其中,手游市场规模1339.6亿元,同比增长15.4%。

版号发放重启,行业政策风险释放,2019年预期利好。尽管游戏市场增速短期受到政策波动影响有所滑落,但2018年12月29日,版号重新下发的消息公布,版号审批进度重新正常化。截至2019年3月8日,合计八批共720余款游戏已经获得版号审批,其中,网龙获得了《魔域传说》和《魔域互通版》两个由经典端游IP《魔域》的“端改手”的游戏以及端游《无境战地》的版号。从公司游戏发行计划来看,公司在MMO/RPG、MOBA、SLG等热门领域均有布局,既包括全新的游戏IP,也包括经典IP的改变推新。未来,公司游戏业务有望乘行业之风,继续实现较大幅度的增长。

风险因素
教育业务推广慢于预期,游戏政策影响,游戏产品推出进度不及预期等。
估值及投资评级
基于如下假设:
1) 游戏和教育业务板块营收保持10%-20%的增长速度;
2) 各业务板块毛利率保持基本稳定;
3) 保持较高的研发投入,各项业务销售费用率和管理费用率保持稳定.
我们预计公司2019-21年归母净利分别为7.05亿/7.71亿/8.53亿元,对应EPS分别1.33/1.45/1.61元,当前股价对应PE分别为15/13/12X。公司游戏板块盈利能力强,教育 板块拥有较高的行业地位和市场占有率,游戏+教育双业务驱动将使公司保持快速增长,公司近期因2018年优秀财务表现估值有所修复,目前估值与A股游戏板块估值持平(对应2019年14.3倍PE),显著低于A股教育信息化板块估值水平(对应2019年32.2倍PE)。首次覆盖给予“买入”评级,目标价35元(港币)。

本文转载自微信公众号“学而时思”,作者姜娅,原标题《【中信证券 | 教育】网龙(00777.HK):全球布局的教育科技领先企业》。文章为作者独立观点,不代表芥末堆立场,转载请联系原作者。