
芥末堆 知风 12月26日
近日,星马教育创始人兼CEO薛罡在朋友圈爆料称,其投资方三立教育的投资款项迟迟不到位,办理教学资质等支持工作也一再拖延,星马教育的一线运营已出现种种困难和极大危机,面临资金链断裂风险,线下校区已停止招生。
12月25日,三立教育发表声明,称集团自2018年7月开始拟投资7000万元给星马教育,截止2019年10月,已投入了4000万人民币。星马教育2019年营收过亿,但亏损过千万,三立教育为此质疑星马教育经济问题。三立教育还称,集团董事长兼法人孙海牧遭到薛罡带领的20余人殴打。
星马教育随后亦发布声明回应,称三立教育声明的内容为大量捏造,并对三立教育质疑的经济问题逐一作出解释。直至今日,双方的纠纷仍在持续。
星马教育薛罡:投资方未履行合约,已无法继续办学
星马教育(SIGMAEDUCATION)成立于2018年3月,主要提供雅思、托福、GRE、GMAT等出国考试类课程,及国际学校升学、面试、英语、学科辅导等国际教育辅导类课程,总部位于上海。
2018年7月17日,星马教育宣布完成7000万元A轮融资,由三立教育领投。彼时薛罡表示,将通过与三立教育的合作,促成教研体系与国内外优质教育资源整合,达成2019财年亿元营收的目标。
薛罡2019年12月16日发送的邮件中提到,截至目前,星马教育已完成全年收支预算目标,全年预计可完成9800万左右,远超年初制定的8185万目标;项目全面的现金流投入预计在1200(万)左右,低于年初制定的1752万现金亏损目标。

薛罡部分朋友圈截图。
在给星马教育员工的邮件中,薛罡控诉称,“我们在投资方没有履行合约的投资款到账、没有办法运营支持的情况下,仅靠每月的营收艰难度日发放工资,这样的情况如何继续招生,继续办学?”
薛罡表示,自己是一名“伪CEO”,三立教育不仅未给予应有支持,反而影响了星马教育的运营。“三立作为投资方,经常需要从星马调拨资金去支持三立的运营,导致我们的房租、正常的市场运营费用跟不上节奏。”
三立教育质疑星马教育存在经济问题
三立教育成立于2008年,以SAT考试培训为核心业务。同在去年7月,三立教育宣布完成数亿元B轮融资,复兴集团领投。2019年5月,三立教育完成B+轮融资,红星美凯龙领投,将布局从一二线扩展至三四线城市。
针对薛罡的控诉,三立教育于25日发布声明,质疑星马教育存在的经济问题,指出星马教育营收流水上亿亏损却超千万。声明中提到,“据薛罡提供的数据,整个上海星马营收在5000万左右,但全职老师只有30多位,特别是上海星马教育主要是一对一和小班,极大的不符合行业规律。”

三立教育还在声明中称,三立教育集团董事长兼法人孙海牧于12月22日晚,遭到薛罡带领的20余人团伙殴打辱骂;薛罡近日发布的朋友圈”大量扭曲事实”。
同日,星马教育最大持股人上海三莅堂教育科技有限公司(三立教育所属公司)宣布,即日起罢免薛罡的总经理职务。

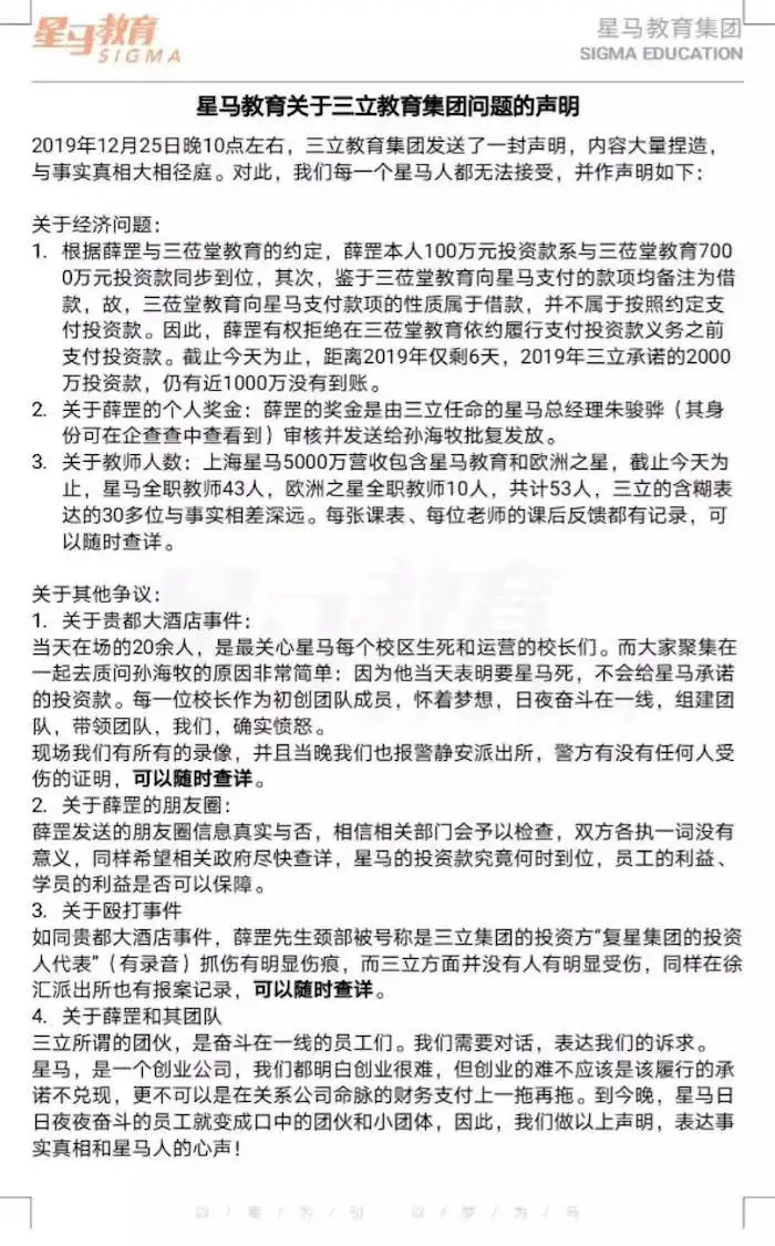
星马教育随后也发布声明,称三立教育集团所发声明的内容大量捏造,并对三立教育质疑的经济问题逐一作出解释。对于上海地区营收,星马教育称5000万营收包含星马教育和欧洲之星(其子公司),星马教育全职教师43人,欧洲之星全职教师10人,“三立的含糊表达的30多位与事实相差深(甚)远。”星马教育称,老师的课表、课后反馈等记录可随时查详。

对于“殴打董事长孙海牧”等问题,星马教育称其拥有22日当晚录像,当晚事件亦已报上海静安派出所,警方没有任何人受伤的证明,亦可随时向警方查详。