
图片来源:图虫创意
要经营校外培训机构,必备的证照就是民办学校办学许可证与营业执照了。
办学许可证是证明机构具有相应的办学资质,营业执照则是证明机构具有相应的法人主体资质。与常规证照办理流程不一样的是,校外培训机构采取“前置许可”的审批方式,也就是说,先取得办学许可证,才能办理营业执照。
所以说,是先去教育部门,再跑企业登记部门吗?
NoNoNo!办理办学许可证,证上不可能没有机构名称吧?于是乎,首要步骤还是要为培训机构取一个适宜的名字——这就得先去到企业登记部门进行名称预先核准登记了。
所以到底是怎么跑,跑哪里,交啥材料呢?为了让小伙伴们整得明明白白,我们梳理了证照办理全流程。
一、整体流程
各地的证照办理要求、材料不尽相同,不过整体步骤基本一致,如下图所示:

不过,法律规定“具备办学条件的,可以申请直接设立培训机构”,也就是说,符合条件的,可以一并提交筹建与正式设立两个步骤的材料,不用分两个程序走。有些省市也就此开放了相应的“绿色通道”,比如,开放“办学许可证+营业执照”的联办程序,申请人只需要向其中一个部门递交所有材料,不需要跑两个部门。同时,压缩审批时限,节省申请人的办理时间。
二、组织形式
根据《工商总局教育部关于营利性民办学校名称登记管理有关工作的通知》(工商企注字〔2017〕156号),营利性的民办培训机构应当登记为有限责任公司或者股份有限公司。
三、名称预先核准登记
1、名称要求
鉴于培训机构必须以公司形式设立,那么培训机构的名称肯定要符合公司名称的相关规定,其名称构成应当为:行政区划+字号+行业特点+组织形式。
此外,关于培训机构的名称还有其他特别规定:
(1)一般表述为“XX培训(课外培训、课外教育、自修、自学、辅导、考试补习、补习)学校或中心”。
(2)可以体现学科门类或者办学特色等表述。如:英语培训学校。
全称举例:XX市XX(字号)培训学校有限公司、XX县XX(字号)辅导学校有限公司。
(3)不得使用已登记的学校名称及其简称、特定称谓等作字号,但有投资关系或者经该学校授权,且使用该学校简称或者特定称谓的除外。该学校的简称或者特定称谓有其他含义或者指向不明确的,可以不经授权.
(4)不得以个人姓名作字号,法律、法规和国务院决定另有规定的从其规定。
(5)不得冠以“中国”“中华”“全国”“国际”“世界”“全球”等字样。在名称中使用上述字样的,应当是行业的限定语并符合国家有关规定。
例如,不得取名为“中华XX(字号)培训学校有限公司”,但是培训学校专门教授中华武术的,可以取名为“XX市XX(字号)中华武术培训学校有限公司”。
(6)未经有关机关审批并获得许可,名称中不得含有“大学”“学院”“学校”“高中”“幼儿园”“进修”“专修”等可能对公众造成误解或者引发歧义的内容和文字,但从事相关行业、作行业限定语等使用的除外。
(7)不得简称为XX学校或者XX中心。
2、名称预先核准程序
现在全国已推广全程电子化方式的企业名称核准,不用跑现场。但是,关于“前置许可”中的《名称核准通知书》,各地可能有不一样的要求。毕竟核名之后是直接进入教育部门的审批,两个部门的系统不一定是打通的,因此,申请人在办证前一定要咨询清楚当地教育部门,如果说是需要的《名称核准通知书》一定是企业登记部门盖红章的纸质版本,那就要通过现场或邮寄方式向企业登记部门申请、获取教育部门所要求形式的《名称核准通知书》。
四、办学许可证
各地对申请材料的内容、形式等要求不尽相同,申办办学许可证前应当查阅当地的具体规定,或者详细咨询当地审批机关的要求。
以下以广州市为例。
1、培训机构筹设
筹设阶段的申请材料如下:


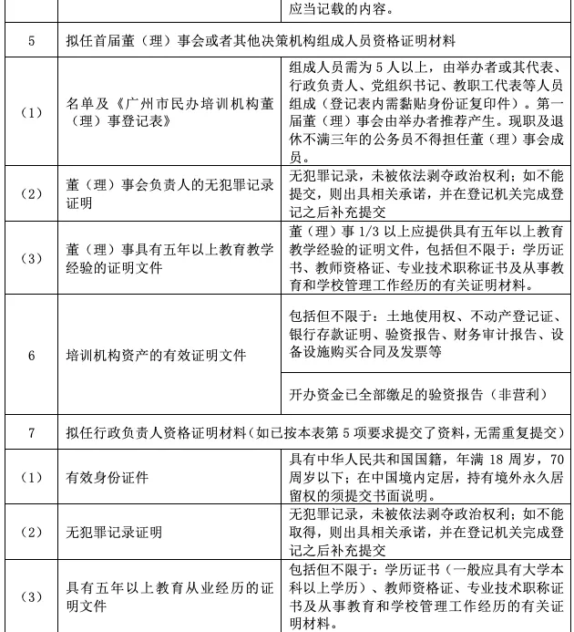
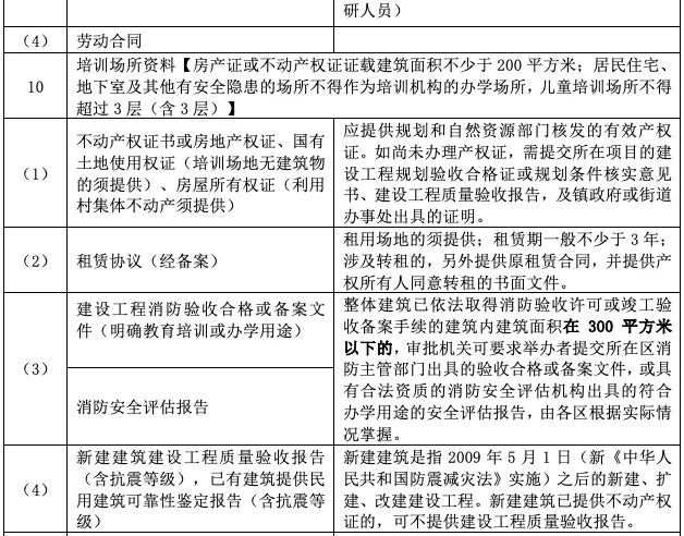
2.完成筹设并正式申请设立培训机构需提交的材料清单





从以上申请材料可以看出,办学许可证的办理过程中,可能还会涉及到消防部门(广州300平方米以下的场地)、环评部门(广州超过5000平方米的场地)审批的相关证明文件。
3、办理时间
(1)法定审批期限:筹设程序在30日内;正式设立程序在3个月内。
(2)实际审批期限:各县区一般都会在法定期限的基础上压缩审批时限,并在其承诺期限内办结,如广州市番禺区的筹设程序就压缩在15日内,正式设立程序压缩在45日内。因此,实际的办理时间自然要比各县区的承诺办结时限要短。
五、营业执照
取得办学许可证后,自然就是要办理营业执照了,营业执照办理流程相对简便,尤其是有限责任公司的设立,许多地方甚至实现了“即办即得”——提交材料后当场就可以取得营业执照。
有限责任公司的设立程序、条件相对而言都比股份有限公司要简单,一人股东也没有问题,注册资本也是认缴制的,中小型培训机构可以优先选择有限责任公司。那么有的小伙伴急了:以后发展得越来越好,我还想像那几个教育机构巨头上市呢,怎么办?不用担心,有限责任公司是可以变更为股份有限公司的。时机到了可以直接申请变更!
营业执照的办理时限各地有所差异,但内资有限责任公司的申请材料大致相同(材料名称各地有所不同):《企业名称自主申报告知书》 ,《公司登记(备案)申请书》,前置审批文件或者许可证件(这就是我们前面好不容易办下来的办学许可证!),公司章程,住所(经营场所)场地使用证明,董事、监事和经理的任职文件及身份证明复印件,全体投资者的主体资格证明或自然人身份证明,承诺书等。
不过,各地可能会存在特殊的程序及材料,例如,各地要求提交的《公司登记(备案)申请书》版本与内容不一定相同;又例如,现在大部分地区都要求公司股东、法定代表人通过专门渠道的实名认证,才能够实现完成营业执照办理。
因此,申办营业执照前还是应当要去查阅当地的具体规定,或者详细咨询当地审批机关的要求。
六、其他事项
1、审批机关不收费
办理办学许可证、营业执照的审批机关是不收费的,因此,找代办代为办理证照的小伙伴要注意了,不要轻信所谓的“手续费”、“工本费”而花了冤枉钱!
2、食品经营许可证
如果要为培训机构内的学员提供餐饮服务的,比如饭菜类的早午餐,还需要去办理食品经营许可证。
食品经营许可证虽然属于“后置许可”,就是取得营业执照后才申领的许可证,但是由于审批机关对餐饮制作的操作间、处理间等场所有着严格的标准,如后期装修完毕再去办证,可能会由于审批机关认定厨房的设置不合格等因素导致重新布局、二次装修等,这样既增加成本,又浪费时间。
因此,办理餐饮类的食品经营许可证,最好先将厨房、食堂(用餐区)的图纸、照片提交给食药审批部门审核,或是提前向食药审批部门申请,让食药审批部门在厨房、食堂的装修阶段就能够去到现场检查,如此,即使布局等方面不合格也能够在装修阶段及时改造。