
图源:图虫创意
一直以来都有种说法,“教育是个抗周期的行业”,但是,在这次新疫情中,我们看到教育不仅可以“抗”周期,或许还能够“逆”周期。随着这波逆势上涨的行情,以及新的“放水”政策,投资人口袋里的钱,恐怕是捂不住了。
大部分教育机构融到钱后,一般都会说主要用于“产品升级”或“内容研发”,没人会说我要“撒币”。但是嘴上说不要的,一般身体都很诚实。只要你足够真诚,总能在朋友圈/抖音/快手里,刷到他们的广告。
可花钱也是一种能力,甚至算是一种核心能力,花的好,钱就变成了公司的资产,花的不好,公司就变成了别人的资产。因此,如何进行广告投放,就显得很重要了。
广告投放说起来很复杂,但其实最重要的两个核心就是“投放产品”和“投放渠道”。由于篇幅的限制,我们这次就主要讲一讲“投放产品”的设计。
看到这里,你是不是开始疑惑,这篇文章和飞机设计有半毛钱关系?别着急,这就上今天的主菜——正交试验法,一种在飞机选型中常用的试验设计方法。
为了让大家便于理解,我将基于一个虚拟案例来讲解正交试验法在“投放产品”设计上的应用。
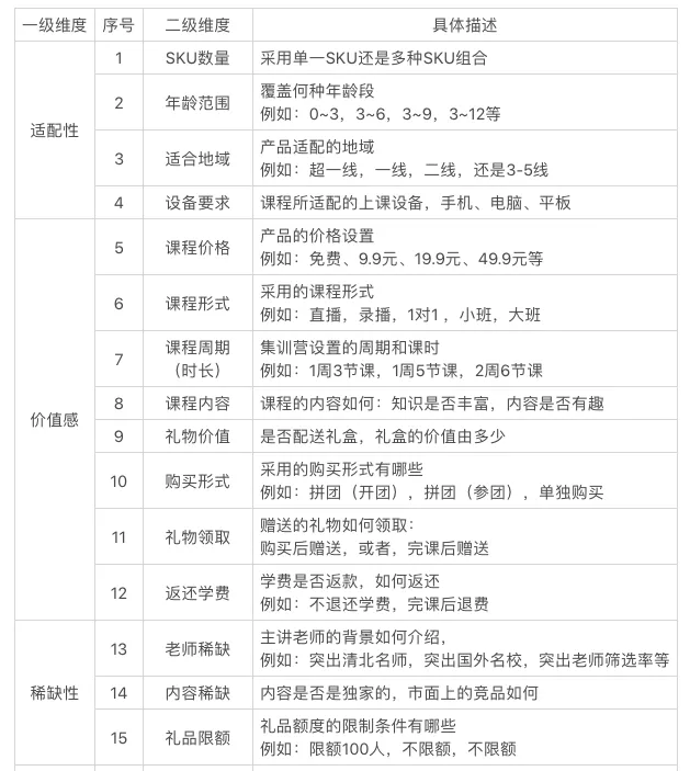
影响投放效果的产品相关因素
假设有一家叫“不高兴”的K12教育机构,想基于他们一款叫“没头脑”的集训营产品做一个市场投放测试,结果指标为“投放成本”,即每条有效线索的广告费用与礼品成本之和。
通过前期梳理,他们发现可能影响投放效果的产品因素包括:适配性、价值感、稀缺性、可信度和重要性等5个一级维度,及SKU数量、课程价格、课程形式等21个二级维度,如下表1所示:


表1,影响投放效果的产品相关因素
通过与产品团队的沟通,市场经理对“没头脑”这款集训营产品的属性进行了进一步的梳理。如表2所示,从21个因素中,他们找到了7个需要进行测试的因素,分别是:课程价格、课程周期、礼物价值、购买形式、返还学费、礼物限额、品牌背书。


表2 “没头脑”集训营产品因素集合
市场团队这次投放试验的目的,主要是为了搞清楚这7种因素对“投放成本”有什么影响,哪些因素是主要的?哪些因素是次要的?各项因素的哪种水平比较好?从而确定,采用什么样的策略,才能使投放成本最低。
因此,他们对因素“课程价格、课程周期、礼物价值、购买形式、返回学费、礼物限额、品牌背书”,在其试验水平范围内分别选了2个水平来研究,如表3所示。
PS:这7个因素,其实是7个独立的变量,“水平”其实就是指变量的值有几个选择,例如:课程价格有两种选择分别是“9.9元”和“19.9元”,那么我们就可以说“课程价格”因素只有2个水平。
表3:“没头脑”集训营产品测试因素及水平
全面试验法
针对这个七因子二水平的条件试验,通常有三种试验进行方法:
“不高兴”的第一位市场经理,提交了第一种方案,“全面试验法”,这种方法,就是取7因子所有水平之间的所有组合,没错,是“所有”组合,即A1B1C1D1E1F1G1,A2B1C1D1E1F1G1,A1B2C1D1E1F1G1, ……,A2B2C2D2E2F2G2,共有2的7次方=128次试验。
这种方法的优点很明显,对各个因子与指标的关系,能够剖析的非常清楚,缺点只有一个——贵。
假设每次试验的成本为1万元,试验取7个因子,每个因子取2个水平,若采用全面试验法,则需要做2的7次方=128次试验,花费128万元,也就是说,一场投放试验需要将烧掉1辆宝马X7。假如烧人民币不犯法的话,我觉得“人民币”在火里,都应该比在这位经理手里经用。
简单对比法
有别于全面试验法,第二位市场经理提交了第二种方案“简单对比法”。即变化一个因素而固定其他因素,如首先固定B、C、D、E、F、G于 B1、C1、D1、E1、F1、G1使A变化之:

如得出结果A2实验效果最好,则接下来固定A于A2,C、D、E、F、G还是C1、D1、E1、F1、G1,使B变化之:

得出结果以B2为最好,则最后固定B于B2,A于A2,D、E、F、G还是D1、E1、F1、G1,使C变化之:

此次类推,只需要做2x7=14次试验,就能找到最后1个因子G的最佳水平,组成最佳组合。
采用简单对比法,似乎试验次数有了极大的降低,但是通过这种试验方法,得出来的结论真的可靠吗?
首先这种方法的选点代表性、均匀性很差,这种试验方法不全面,所选的“组合”不一定是所有组合中最好的。其次,用这种方法比较条件好坏时,是把单个的试验数据拿来,进行数值上的简单比较,而试验数据中必然要包含着误差成分,所以单个数据的简单比较不能剔除误差的干扰,必然造成结论的不稳定,试验结果是不可靠的。
正交试验设计法
总结了前两位的教训,不高兴的老板,提出了2个要求:“实验次数少,结论要可靠”。面对这种“既要马儿跑,又不让马儿多吃草”的刁难,难道真的没有办法了吗?当然不是,第三位市场经理,就提出了一种可靠又省钱的方法——“正交试验”。
PS:关于正交试验的具体原理,可以去参考一下优化实验设计的方法,本着拿来主义的精神,本文就只对“如何用”做介绍了。
选择正交表
使用正交设计方法,进行试验方案的设计时,就必须用到正交表。假如你对正交表不熟悉的话,可以使用SPSSAU或“正交试验小助手”等工具,这些工具能够根据试验“因子”数量和“水平”数量,自动生成正交表。
“没头脑”这款集训营产品测试因子共有7个,分别是:课程价格、课程周期、礼物价值、购买形式、返还学费、礼物限额、品牌背书,每个因子有2个水平。因此所选择的是 L8(2^7) 7因素2水平试验表,如表4所示。

表4:L8(2^7) 7因素2水平 正交表
所有的正交表与L8(2^7) 正交表一样,都具有以下两个特点:
(1)在每一列中,各个不同的数字出现的次数相同。在表L8(2^7) 中,每一列有2个水平,水平1、2都是各出现4次。
(2)表中任意两列并列在一起形成若干个数字对,不同数字对出现的次数也都相同。在表4 L8(2^7) 中,任意两列并列在一起形成的数字对共有4个:(1,1),(1,2),(2,1),(2,2),每一个数字对各出现2次。
这两个特点称为正交性。正是由于正交表具有上述特点,就保证了用正交表安排的试验方案中因素水平是均衡搭配的,数据点的分布是均匀的。因素、水平数愈多,运用正交试验设计方法,愈发能显示出它的优越性,如上述提到的7因素2水平试验,用全面搭配方案需128次,若用正交表L8(2^7) 来安排,则只需做8次试验。
正交表设计完成就需要进行试验了,按照每个试验搜集200条线索,假设平均每条线索50元的成本计算,8次试验,共计200*8*50 =8万的预算。每条投放试验,各个因素安排参考表4。
试验结果
通过微信广告平台,进行“没头脑”集训营的投放测试,测试不同组合的“没头脑”集训营产品,对投放成本的影响。采用微信广告平台进行测试,是因为微信广告平台人群覆盖比较广,各测试组之间的人群属性没有明显的差异,因此可以抹去渠道差异带来的误差,结果差异只和“产品”相关。最终,可以得到每组试验的结果数据,如表5所示:

表5 ”没头脑“集训营产品的投放结果
A >B >C >G>E>F>D
接下来,我们需要用极差法,来对结果数据进行处理。
表中数据的计算举例,以第3列为例:
数据结论
用极差法分析正交试验的结果,在试验范围内,将各列对试验指标的影响从大到小的排队。某列的极差最大,表示该列的数值在试验范围内变化时,使试验指标数值的变化最大。在本试验范围内,各因素对“投放成本”的影响是:
课程价 >课程周期 >礼物价值 >品牌背书>返回学费=礼物限额>购买形式
寻找”投放成本“最低的最佳因素组合
首先应搞清,所讨论问题的试验指标的数值是大好还是小好。很明显,这次试验结果的指标是“投放成本”,所以数值越低,则该因素水平则越好。故A取A1,B取B2,C取C1,D取D2,E取E1,F取F1,G取G2,最佳组合可能是A1-B2-C1-D2-E1-F1-G2,详见表6:

表6 ”没头脑“集训营产品 最佳组合
本次试验采用的是极差法分析,要是想要更精确的结论,其实可以采用“方差分析法”,相对极差分析法。方差分析法可以多引出一个结论:各列对试验指标的影响是否显著,在什么水平上显著。也就说告诉你,哪些因素起的作用大,哪些因素可能是试验误差导致的。关于这部分内容,有兴趣的同学可以自己去找。
结束语
花钱是一种能力,甚至计算是一种核心能力,花的好,钱就变成了公司的资产,花的不好,公司就变成了别人的资产。每一次投放,都是一次试验,调整好投放的产品,才会有竞争力。既想要“实验次数少”,又希望“结论可靠”,可以可考虑采用“正交试验设计法”。
采用正交试验设计法时,最重要的是找出,可能影响投放效果的产品相关因素,这个过程需要靠经验和专业,经验越丰富,则筛选出来的因素就越精准,需要测试的因素越少,自然试验成本越低。本文列出的这些因素,基本上涵盖了在线教育行业,集训营产品的相关因素,要是有不全的,或者过时的,还希望各位能够发扬“南泥湾精神”——“自己动手,丰衣足食”。
* 声明:本文中所提到的“不高兴”K12教育机构和“没头脑”集训营产品,均为作者杜撰的,没有真实参考,也不暗指任何团队及产品。文中所提到的投放数据,是由作者编撰的,只为帮助大家更好地理解正交试验法,所得到的结论,并不具备参考性。