
图片来源:Unsplash
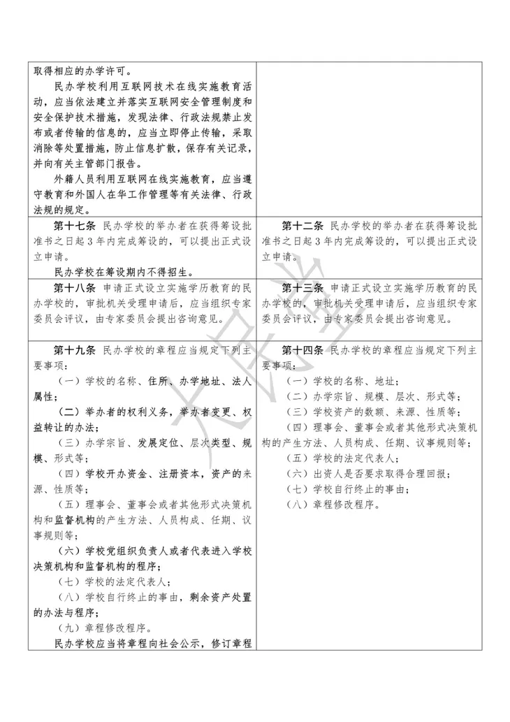
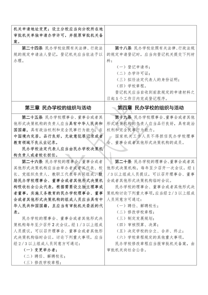
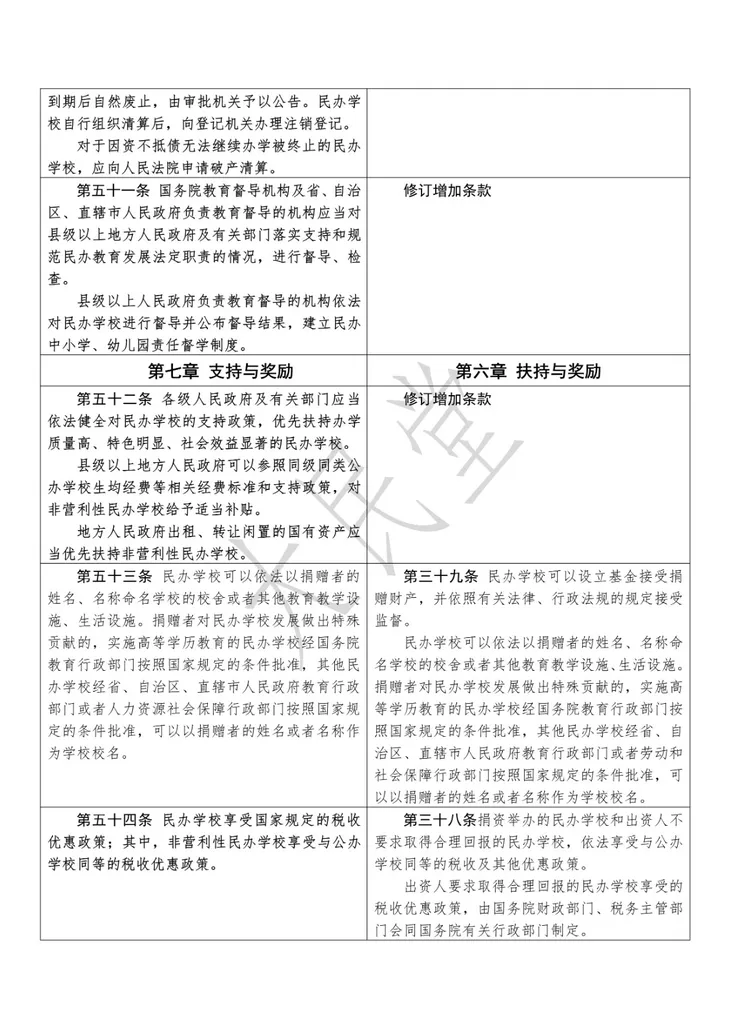
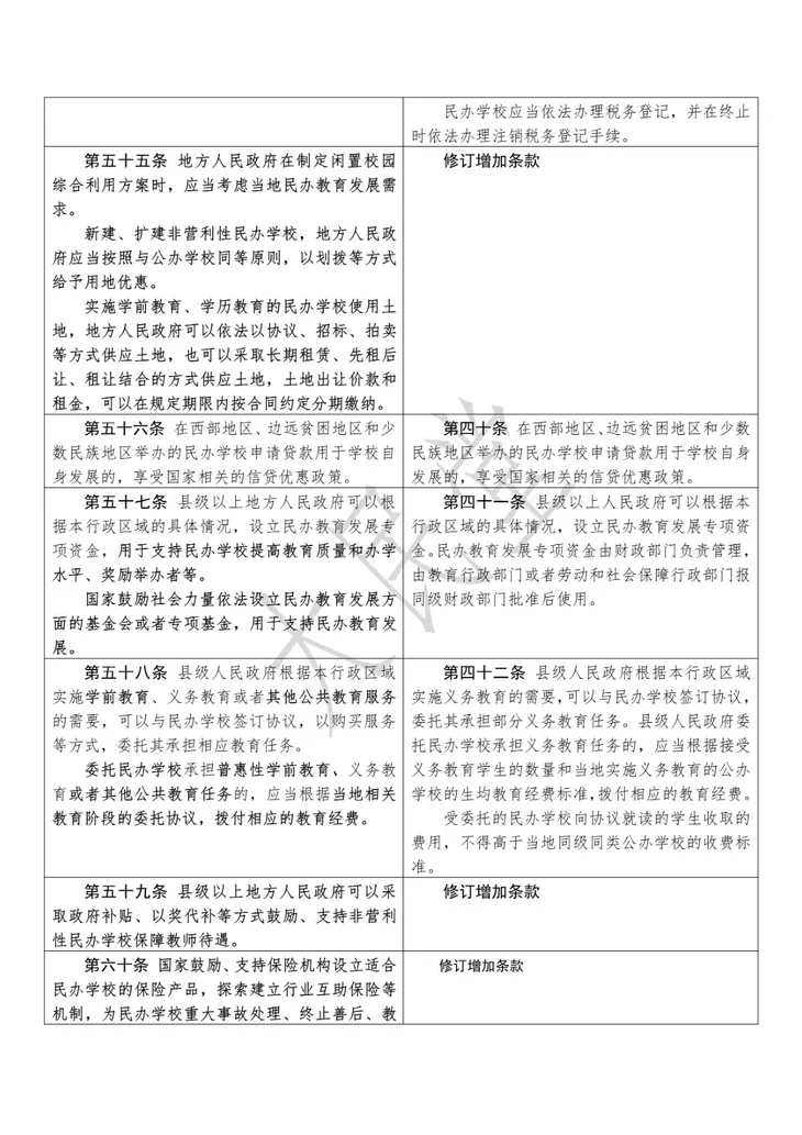
5月14日,中华人民共和国国务院官网正式发布《中华人民共和国民办教育促进法实施条例》。《实施条例》修订稿于2021年4月7日经第741号中华人民共和国国务院令签发,自2021年9月1日起施行。修订后的《实施条例》共九章六十八条,分别是总则、民办学校的设立、民办学校的组织与活动、教师与受教育者、民办学校的资产与财务管理、管理与监督、支持与鼓励、法律责任和附则。
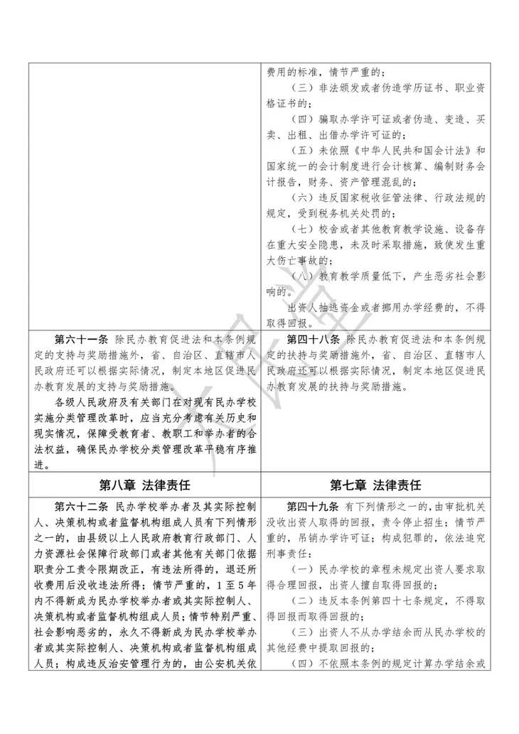
小编整理了《中华人民共和国民办教育促进法实施条例》修订前后的对比,修订后的《实施条例》对关联交易、集团化办学、成本核算、信用体系建设、外资准入、在线教育、师生权益保护、招生管理等方面做出重要规定。




















本文转载自微信公众号“大民堂”(ID:NGEdu_SH),原标题《《民促法实施条例》修订前后对比表》。文章为作者独立观点,不代表芥末堆立场,转载请联系原作者。