图片来源:视觉中国
职业教育法(修订草案)征求意见
第十三届全国人大常委会第二十九次会议对《中华人民共和国职业教育法(修订草案》进行了审议。现将《中华人民共和国职业教育法(修订草案)》在中国人大网公布,社会公众可以直接登录中国人大网(www.npc.gov.cn)提出意见,也可以将意见寄送全国人大常委会法制工作委员会(北京市西城区前门西大街1号,邮编:100805。信封上请注明职业教育法修订草案征求意见)。征求意见截止日期:2021年7月9日。

图片来源:中国人大网站
中华人民共和国职业教育法(修订草案)
第一章 总则
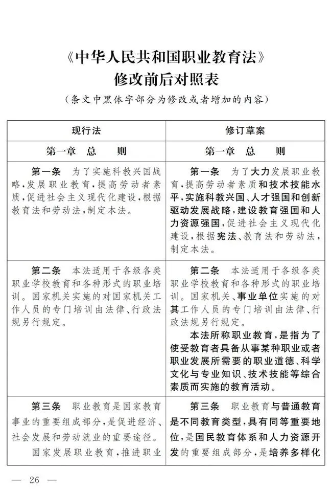
第一条 为了大力发展职业教育,提高劳动者素质和技术技能水平,实施科教兴国、人才强国和创新驱动发展战略,建设教育强国和人力资源强国,促进社会主义现代化建设,根据宪法、教育法和劳动法,制定本法。
第二条 本法适用于各级各类职业学校教育和各种形式的职业培训。国家机关、事业单位实施的对其工作人员的专门培训由法律、行政法规另行规定。
本法所称职业教育,是指为了使受教育者具备从事某种职业或者职业发展所需要的职业道德、科学文化与专业知识、技术技能等综合素质而实施的教育活动。
第三条 职业教育与普通教育是不同教育类型,具有同等重要地位,是国民教育体系和人力资源开发的重要组成部分,是培养多样化人才、传承技术技能、促进就业创业的重要途径。
国家发展职业教育,推进职业教育改革,提高职业教育质量,建立健全适应社会主义市场经济和社会发展需要、符合技术技能人才成长规律的职业教育制度体系。
第四条 实施职业教育必须坚持中国共产党的领导,坚持社会主义办学方向,贯彻国家教育方针,以立德树人为根本,以促进就业为导向,坚持产教融合、校企合作、工学结合、知行合一,对受教育者进行思想政治教育和职业道德教育,传授职业知识,培养职业技能,进行职业指导,全面提高受教育者的素质。
第五条 公民有依法接受职业教育的权利。
第六条 各级人民政府应当将发展职业教育纳入国民经济和社会发展规划,与促进就业和推动发展方式转变、产业结构调整、技术优化升级整体规划、统筹实施。
政府行业主管部门、行业组织和企业、事业单位应当依法履行实施职业教育的义务,参与、支持和开展职业教育。
第七条 国家鼓励发展多种层次和类型的职业教育,推进多元办学,发挥企业的重要办学主体作用,支持社会力量广泛、平等参与职业教育。
国家采取措施,大力发展技工教育和农村职业教育,扶持民族地区、边远地区职业教育的发展;帮助妇女接受职业教育,组织各类转岗、再就业、失业人员以及特殊人群等接受各种形式的职业教育,扶持残疾人职业教育的发展。
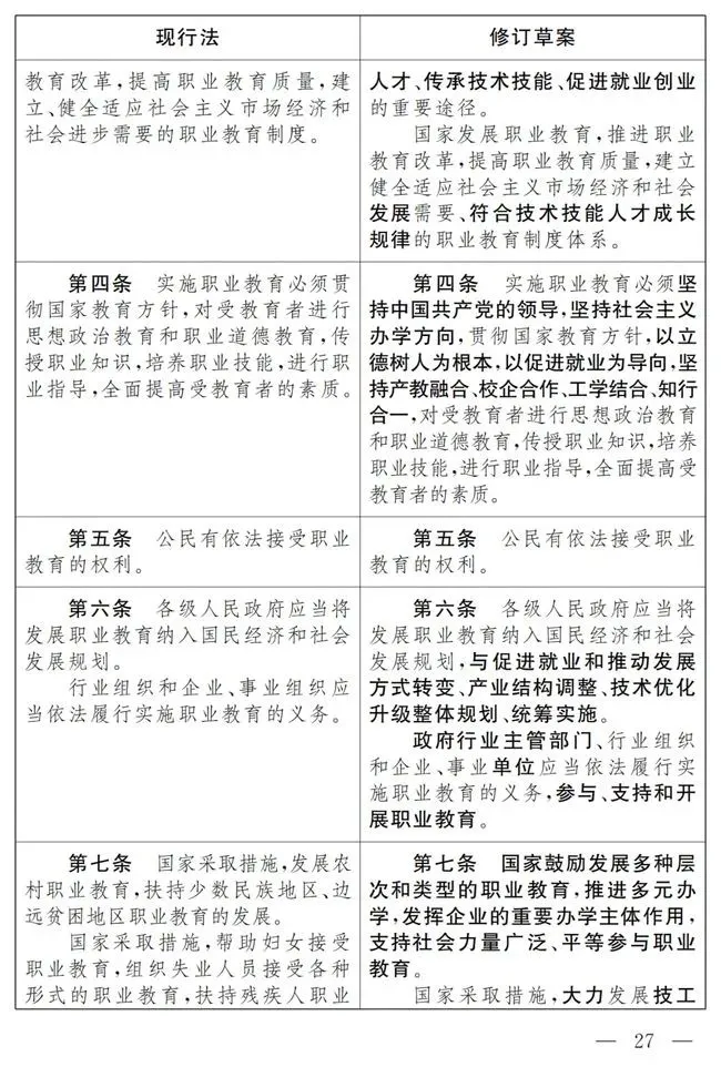
第八条 实施职业教育应当根据经济社会发展需要,结合职业分类、职业标准以及行业标准、职业发展需求,制定教育标准或者培训方案,实行学业证书、培训证书、职业资格证书和职业技能等级证书制度。
国家实行劳动者在就业前或者上岗前接受必要的职业教育的制度。
第九条 国家采取措施,提高技术技能人才的社会地位和待遇,弘扬劳动光荣、技能宝贵、创造伟大的社会风尚。
国家对在职业教育工作中作出显著成绩的单位和个人按照有关规定给予奖励。
每年5月第2周为职业教育活动周。
第十条 职业教育实行分级管理、地方为主、政府统筹、行业指导、社会参与的管理体制。
国务院教育行政部门负责职业教育工作的统筹规划、综合协调、宏观管理。国务院教育行政部门、人力资源社会保障行政部门和其他有关部门在国务院规定的职责范围内,分别负责有关的职业教育工作。
省、自治区、直辖市人民政府应当加强对本行政区域内职业教育工作的领导,确定市、县人民政府管理职责,统筹协调职业教育发展,组织开展督导评估。
第十一条 国家鼓励职业教育领域的对外交流与合作,支持引进境外优质资源发展职业教育,鼓励招收接受职业教育的留学生,鼓励有条件的职业教育机构赴境外办学,支持开展多种形式的职业教育证书、资历互认。
第二章职业教育体系
第十二条 国家建立健全适应经济社会发展需要,产教深度融合,职业学校教育和职业培训并重,职业教育与普通教育相互融通,初级、中级、高级职业教育有效贯通,服务全民终身学习的现代职业教育体系。
国家根据不同地区的经济发展水平和教育普及程度,在义务教育后的不同阶段实施职业教育与普通教育分类发展,优化教育结构,科学配置教育资源。
第十三条职业学校教育是学校教育的重要类型,分为中等、高等职业学校教育。
中等职业学校教育是中等教育的重要部分,由高级中等教育层次的职业中等学校(含技工学校)实施;高等职业学校教育是高等教育的重要部分,由专科、本科教育层次的职业高等学校和普通高等学校实施。根据高等学校设置制度规定,将符合条件的技师学院纳入职业高等学校序列。
其他学校、教育机构或者符合条件的企业、行业组织按照教育行政部门的统筹规划,可以实施相应层次的职业学校教育或者提供纳入培养方案的学分课程。
第十四条 职业培训包括就业前培训、学徒培训、在职培训、再就业培训、创业培训及其他职业性培训,可以根据实际情况分级分类实施。
职业培训分别由相应的职业培训机构、职业学校实施。
其他学校或者教育机构以及企业、社会组织可以根据办学能力、社会需求,开展面向社会的、多种形式的职业培训。
第十五条 国家推进职业教育国家“学分银行”建设,促进各级各类学校教育与职业培训以及其他职业教育学习成果的认定、积累和转换,并建立完善国家资历框架,使职业教育与普通教育的学习成果融通、互认。
国家将军队职业技能等级纳入国家职业资格认证和职业技能等级评价体系。
第十六条 残疾人职业教育除由残疾人教育机构实施外,各级各类职业学校和职业培训机构及其他教育机构应当按照国家有关规定接纳残疾学生。
第十七条 县级以上人民政府教育行政部门应当支持和鼓励普通中小学根据实际需要增加职业教育的教学内容,开展职业启蒙、职业认知、职业体验与劳动技术教育,并组织、引导职业学校、职业培训机构、企业和行业组织等为其提供条件和支持。
第十八条 国家鼓励和支持开展职业教育的科学研究、教材和教学资源开发,推进职业教育资源跨区域、跨行业、跨部门共建共享。国家逐步建立反映职业教育特点和功能的信息管理体系。
县级以上人民政府及其有关部门应当建立健全职业教育服务和保障体系,组织或者鼓励行业组织、企业、学校等开展职业教育研究、职业教育宣传推广等活动。
第三章职业教育的实施
第十九条 县级以上地方人民政府应当举办、参与举办发挥骨干和示范作用的职业学校、职业培训机构,对社会力量依法举办的职业学校和职业培训机构给予指导和支持。
国家根据产业布局和行业发展需要,支持高水平职业学校、专业建设。
第二十条 县级人民政府根据县域经济社会发展的需要,设立职业教育中心学校,开展多种形式的职业教育,实施实用技术培训。职业教育中心学校可以受教育行政部门委托承担教育教学指导、教育质量评价、教师培训等职业教育公共管理和服务工作。
第二十一条 政府行业主管部门按照行业、产业人才需求加强对职业教育的指导。政府行业主管部门、行业组织可以根据需要,举办或者联合举办职业学校、职业培训机构,参与或者根据授权制定本行业职业教育相关标准,开展人才需求预测、职业生涯发展研究,组织、协调、指导本行业的企业、事业单位及其他社会组织举办职业学校、职业培训机构。
第二十二条 鼓励有条件的企业根据自身生产经营需求,利用资本、技术、知识、设施、设备、场地和管理等要素,单独举办或者联合举办职业学校、职业培训机构。
企业、社会组织举办职业教育符合条件的,可以按照规定给予支持。
第二十三条 企业应当根据本单位实际,有计划地对本单位的职工和准备招用的人员实施职业教育。
企业按照国家有关规定实行培训上岗制度。企业招用的从事技术工种的劳动者,上岗前必须进行培训;招用的从事涉及公共安全、人身健康、生命财产安全等特定职业(工种)的劳动者,必须经过培训并依法取得职业资格或者特种作业资格。
鼓励企业将开展职业教育的情况纳入企业社会责任报告。
第二十四条 对深度参与产教融合、校企合作,在提升技术技能人才培养质量、促进就业中发挥重要主体作用的企业,按照国家有关规定予以奖励;符合条件的,可以认定为产教融合型企业,按照国家有关规定给予支持。
第二十五条 国家鼓励社会力量依法举办职业学校、职业培训机构。
地方各级人民政府可以采取购买服务、助学贷款贴息和风险补偿、奖助学金等措施对民办职业学校和职业培训机构予以扶持;对非营利性民办职业学校和职业培训机构还可以采取政府补贴、基金奖励、捐资激励等扶持措施。
境外的组织和个人在中国境内举办职业学校、职业培训机构,按照国家有关规定执行。
第二十六条 联合举办职业学校、职业培训机构,举办者应当签订联合办学协议,约定各方权利义务。地方各级人民政府及行业主管部门依法支持社会力量参与联合办学,举办股份制、混合所有制职业学校、职业培训机构。
政府行业主管部门、行业组织、企业、事业单位委托学校、职业培训机构实施职业教育的,应当签订委托合同。
第二十七条 县级以上人民政府应当加强职业教育实习实训基地建设,组织建设或者鼓励、支持行业主管部门、行业组织、企业根据区域或者行业职业教育的需要建设高水平、专业化、开放共享的产教融合实训基地,为职业学校、职业培训机构开展实习实训和企业开展培训提供条件和支持。
第二十八条 国家推行学徒制度,鼓励产教融合型企业和有技术技能人才培养能力的企业与职业学校、职业培训机构合作,对新招用职工、在岗职工和转岗职工进行学徒培训,或者与职业学校联合招收学生,以工学结合的方式进行培养。
第二十九条 国家鼓励与支持运用互联网、信息技术和其他现代化教学手段,开发职业教育网络课程和学习资源,创新教学方式和学校治理方式,推动职业教育信息化建设与融合应用。
第四章职业学校和职业培训机构
第三十条 职业学校的设立,应当符合下列基本条件:
(一)有组织机构和章程;
(二)有合格的教师和管理人员;
(三)有与所实施职业教育相适应、符合规定标准和安全要求的教学及实习实训场所、设施、设备以及专业课程体系、教育教学资源等;
(四)有必备的办学资金和与办学规模相适应的稳定经费来源。
设立职业中等学校由县级以上地方人民政府或者有关部门按照规定的权限审批;设立实施专科层次教育的职业高等学校,由省、自治区、直辖市人民政府审批;设立实施本科层次教育的职业高等学校,由国务院教育行政部门审批;专科层次职业高等学校举办的培养高端技术技能人才的部分专业,符合产教深度融合、办学特色鲜明、培养质量较高等条件的,经国务院教育行政部门审批,可以实施本科层次的职业教育。
第三十一条 职业培训机构的设立,应当符合下列基本条件:
(一)有组织机构和管理制度;
(二)有与培训任务相适应的教师和管理人员;
(三)有与进行培训相适应的场所、设施、设备;
(四)有相应的经费。
职业培训机构的设立、变更和终止,按照国家有关规定执行。
第三十二条 国务院教育行政部门会同有关部门组织制定、修订职业学校专业目录,建设职业教育教学标准体系,宏观管理指导职业学校教材建设,组织建设职业教育国家规划教材,组织开展全国性的职业学校技能竞赛活动。
第三十三条 公办职业学校实行中国共产党职业学校基层组织领导的校长负责制,中国共产党职业学校基层组织按照中国共产党章程和有关规定,全面领导学校工作,支持校长独立负责地行使职权。民办职业学校依法健全决策机制,强化学校的中国共产党基层组织政治功能,保证其在学校重大事项决策、监督、执行各环节有效发挥作用。
校长全面负责本学校教学、科学研究和其他行政管理工作。校长通过校长办公会或者校务会议行使职权。
职业学校应当设立由行业、企业、社区、校友等方面代表组成的议事协商机构,发挥咨询、协商、审议与监督作用,参与学校管理、支持学校发展。
第三十四条 职业学校应当依法办学,依据章程自主管理。
职业学校可以根据产业需求,依法自主设置专业;基于国家职业教育教学标准制定人才培养方案,依法自主选用或者编写专业课程教材;根据培养技术技能人才的需要,自主设置教学过程和学习制度;在基本学制基础上,适当调整修业年限,实行弹性学习制度,符合国家有关规定的,可以实行中等、高等职业学校教育的贯通培养。
国家建立符合职业教育特点的考试招生制度。职业高等学校可以按照国家规定,采取文化素质与职业技能相结合的考核方式招收学生;对有突出贡献的技术技能人才,经考核合格,可以破格录取。
第三十五条 职业学校、职业培训机构实施职业教育应当注重产教融合,实行校企合作。
职业学校、职业培训机构可以通过共同举办职业教育机构、组建职业教育集团等多种形式,与行业组织、企业、事业单位等开展合作。
鼓励职业学校在招生就业、培养方案制定、师资队伍建设、专业建设、实习实训基地建设、教学改革、质量评价、科学研究、技术服务、科研成果转化等方面,与相关行业组织、企业、事业单位等建立合作机制。开展校企合作,应当签订协议明确双方权利义务。
第三十六条 职业学校、职业培训机构应当建立健全教育质量的评价制度,吸纳行业组织、企业参与评价,并及时公开相关信息,接受社会监督。
县级以上人民政府教育行政部门应当会同有关部门、行业组织建立适应职业教育特点的质量评价体系,组织或者委托行业组织、企业和第三方专业机构,对职业学校的办学水平、质量和效益进行评估,并将评估结果及时公开。
职业教育质量评价应当突出就业导向,把受教育者的职业道德、技术技能水平、就业质量作为重要指标,引导职业学校培养高素质劳动者和技术技能人才。
第三十七条 职业学校、职业培训机构开展校企合作、提供社会服务或者以实习实训为目的举办企业、开展经营活动取得的收入,应当主要用于改善办学条件,并可以提取一定比例支付教师、企业专家、外聘人员和受教育者的劳动报酬。
职业学校实施前款规定的活动取得的收入,按照国家有关规定适用税收政策。
第三十八条 职业学校按照国家规定的收费标准和办法,收取学费和其他必要费用。职业学校和职业培训机构面向社会开展的各种培训,按照国家有关规定收取费用。
第五章职业教育的教师与受教育者
第三十九条 国家健全完善符合职业教育特点和发展要求的职业学校教师岗位设置和职务(职称)评聘制度,保障职业学校教师的权利,提高其专业素质与社会地位。
县级以上人民政府及其有关部门应当将职业学校教师的培养和培训工作纳入教师队伍建设规划,保证职业学校教师队伍适应职业教育发展的需要。
第四十条 国家建立职业教育教师培养培训体系。
各级人民政府应当采取措施,加强专业化职业教育教师培养培训,鼓励设立专门的职业教育师范学院,支持高等学校设立职业教育教师教育专业;鼓励行业企业共同参与职业教育教师培养和培训。
产教融合型企业、规模以上企业应当安排一定比例的岗位,接纳职业学校、职业培训机构教师实践。
第四十一条 职业学校的专业课教师、实习指导教师应当具有一定年限的相应工作经历或者实践经验,达到相应的技术技能水平。
具备条件的企业经营管理和专业技术人员、有专业知识或者特殊技能的人员,经教育教学能力培训合格,可以担任职业学校的专业课教师或者实习指导教师;取得教师资格的,可以根据其技术职称聘任为相应的教师职务。取得职业学校实习指导教师资格可以视情况降低学历要求。
第四十二条 国家制定职业学校教职工配备基本标准。省、自治区、直辖市应当根据基本标准,制定本地区职业学校教职工配备标准。
县级以上地方人民政府应当根据教职工配备标准、办学规模等,确定公办职业学校教职工人员规模,其中一定比例可以用于支持职业学校面向社会和企业公开招聘专业技术人员、技能人才担任专兼职教师。
第四十三条 国家建立技能大师制度。鼓励职业学校聘请技能大师、非物质文化遗产传承人等高技能人才专职或者兼职担任专业课教师,支持其通过建立工作室等方式,参与人才培养、技术开发、技能传承等工作。
第四十四条 职业学校学生应当完成规定的学习任务,按要求参加实习、实训,掌握职业行为规范,养成职业道德和职业精神。
职业学校学生在升学、就业、职业发展等方面与同层次普通学校学生享有平等机会。
各级人民政府应当创造公平就业环境。用人单位不得设置妨碍职业学校毕业学生平等就业、公平竞争的录用条件。
第四十五条 鼓励企业、事业单位安排实习岗位,接纳职业学校和职业培训机构的学生(学员)实习。接纳实习的企业、事业单位应当保障学生(学员)在实习期间按规定享有休息休假、获得劳动安全卫生保护、接受职业技能指导等权利,对上岗实习的,应当签订实习协议,给予适当的劳动报酬。
职业学校和职业培训机构应当加强对实习实训学生(学员)的指导,协商实习单位安排与学生(学员)所学专业相匹配的实习实训岗位,不得安排学生(学员)从事与所学专业无关的实习实训,不得通过人力资源服务机构、劳务派遣单位或者非法从事人力资源服务、劳务派遣业务的单位或个人组织、安排、管理学生(学员)实习。
第四十六条 接受职业学校教育的学生,达到相应学业要求,经学校考核合格,发给相应的学业证书;接受职业培训的学员,经职业培训机构或者职业学校考核合格,取得培训证书。学生和学员经符合国家规定的专门机构考核合格,取得相应的职业资格证书或者职业技能等级证书。
职业学校学业证书、培训证书、职业技能等级证书和职业资格证书,按照国家有关规定,作为受教育者从业的凭证。
国家实行学业证书和职业技能等级证书相互融通的制度。接受职业培训的学员获得的职业技能等级证书及培训证书等其他学习成果,经职业学校认定,可以转化为相应的学历教育学分;达到相应职业学校学业要求的,可以获得相应的学业证书。
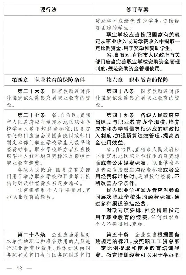
第四十七条 国家建立对职业学校学生的奖励和资助制度,对特别优秀的学生进行奖励,对家庭经济困难学生提供资助,并向艰苦、特殊行业等专业学生适当倾斜。国家根据经济社会发展情况适时调整资助标准。
国家支持企业、事业单位、社会组织及公民个人按照国家有关规定设立职业教育奖学金、助学金,奖励学习成绩优秀的学生,资助经济困难的学生。
职业学校应当按照国家有关规定从事业收入或者学费收入中提取一定比例资金,用于奖励和资助学生。
省、自治区、直辖市人民政府有关部门应当完善职业学校资助资金管理制度,规范资助资金管理使用。
第六章职业教育的保障
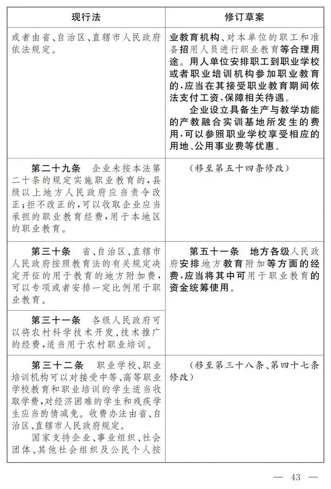
第四十八条 国家鼓励通过多种渠道依法筹集发展职业教育的资金。
第四十九条 各级人民政府应当建立与职业教育办学规模、培养成本和办学质量等相适应的财政投入制度,加强预算绩效管理,提高资金使用效益。
省、自治区、直辖市人民政府应当制定本地区职业学校生均经费标准或者公用经费标准。职业学校举办者应当按照生均经费标准或者公用经费标准按时、足额拨付经费,不断改善办学条件。
民办职业学校举办者应当参照同层次职业学校生均经费标准,通过多种渠道筹措经费。
财政专项安排、社会捐赠指定用于职业教育的经费,任何组织和个人不得挪用、克扣。
第五十条 企业应当根据国务院规定的标准,按照职工工资总额一定比例提取和使用教育培训经费。教育培训经费可以用于举办职业教育机构、对本单位的职工和准备招用人员进行职业教育等合理用途。用人单位安排职工到职业学校或者职业培训机构参加职业教育的,应当在其接受职业教育期间依法支付工资,保障相关待遇。
企业设立具备生产与教学功能的产教融合实训基地所发生的费用,可以参照职业学校享受相应的用地、公用事业费等优惠。
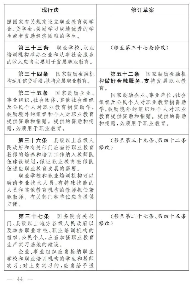
第五十一条 地方各级人民政府安排地方教育附加等方面的经费,应当将其中可用于职业教育的资金统筹使用。
第五十二条 国家鼓励金融机构做好金融服务,支持发展职业教育。
国家鼓励企业、事业单位、社会组织及公民个人对职业教育捐资助学,鼓励境外的组织和个人对职业教育提供资助和捐赠。提供的资助和捐赠,必须用于职业教育。
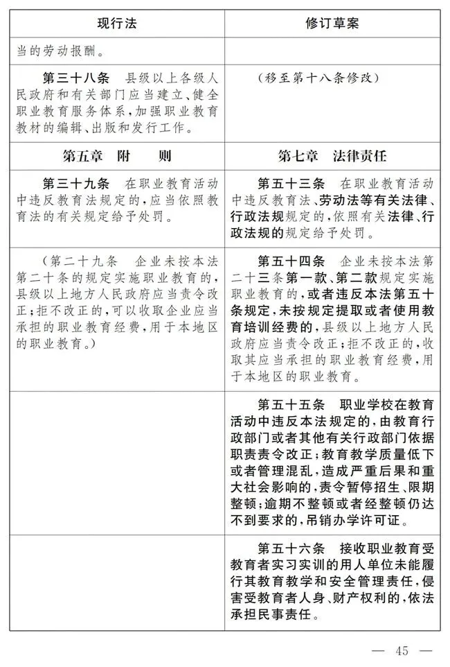
第七章法律责任
第五十三条 在职业教育活动中违反教育法、劳动法等有关法律、行政法规规定的,依照有关法律、行政法规的规定给予处罚。
第五十四条 企业未按本法第二十三条第一款、第二款规定实施职业教育的,或者违反本法第五十条规定,未按规定提取或者使用教育培训经费的,县级以上地方人民政府应当责令改正;拒不改正的,收取其应当承担的职业教育经费,用于本地区的职业教育。
第五十五条 职业学校在教育活动中违反本法规定的,由教育行政部门或者其他有关行政部门依据职责责令改正;教育教学质量低下或者管理混乱,造成严重后果和重大社会影响的,责令暂停招生、限期整顿;逾期不整顿或者经整顿仍达不到要求的,吊销办学许可证。
第五十六条 接收职业教育受教育者实习实训的用人单位未能履行其教育教学和安全管理责任,侵害受教育者人身、财产权利的,依法承担民事责任。
职业学校、职业培训机构违反本法第四十五条第二款规定,通过人力资源服务机构、劳务派遣单位或者非法从事人力资源服务、劳务派遣业务的单位或个人组织、安排、管理学生(学员)实习的,由教育行政部门、人力资源社会保障行政部门或者其他有关行政部门依据职责责令改正;对组织、安排、管理学生(学员)实习的人力资源服务机构、劳务派遣单位或者非法从事人力资源服务、劳务派遣业务的单位或个人,由人力资源社会保障行政部门或者其他有关行政部门依据职责没收违法所得,并处违法所得一倍以上五倍以下罚款;没有违法所得的,处五万元以下罚款。
第五十七条 教育行政部门、人力资源社会保障行政部门或者其他有关行政部门的工作人员违反本法规定,不履行职责或者滥用职权、玩忽职守、徇私舞弊的,依法给予处分;构成犯罪的,依法追究刑事责任。
第八章附则
第五十八条 本法自年月日起施行。





















本文转载自微信公众号中国人大网。文章为作者独立观点,不代表芥末堆立场,转载请联系原作者。
