
图片来源:unsplash
相比于K12等教育赛道的火热,老年教育市场显得相对“冷清和边缘”。但相关研究报告指出,预计到2050年,中国老年教育市场规模将超千亿元。老年教育有很大发展空间。伴随着人口老龄化的现实需求、国家系列养老爱老政策支持及“互联网+”教育发展带来的新机遇,这个“被忽视的市场”或许值得被重新认识和关注。
2021年6月,国务院印发《全民科学素质行动规划纲要(2021—2035年)》。纲要中指出要以提升信息素养和健康素养为重点,提高老年人适应社会发展能力,增强获得感、幸福感、安全感,实现老有所乐、老有所学、老有所为。老年教育再次出现在人们的视野中。
2021年5月11日,第七次全国人口普查数据结果公布,数据显示全国人口共14.1亿人,其中60岁以上的老人有2.64亿,65岁及以上人口有1.9亿,占13.5%。国际公认标准是65岁以上人口占比7%-14%为轻度老龄化,14%-20%为中度老龄化,21%-40%为重度老龄化。这也意味着中国已经站在了中度老龄化的边缘。国家统计局局长宁吉喆在会上通报,我国60岁及以上人口的比重上升5.44个百分点。人口老龄化程度进一步加深,未来一段时期将持续面临人口长期均衡发展的压力。

△图1 2011-2020年65岁及以上老年人口数据趋势图
注:数据来源于国家统计局。
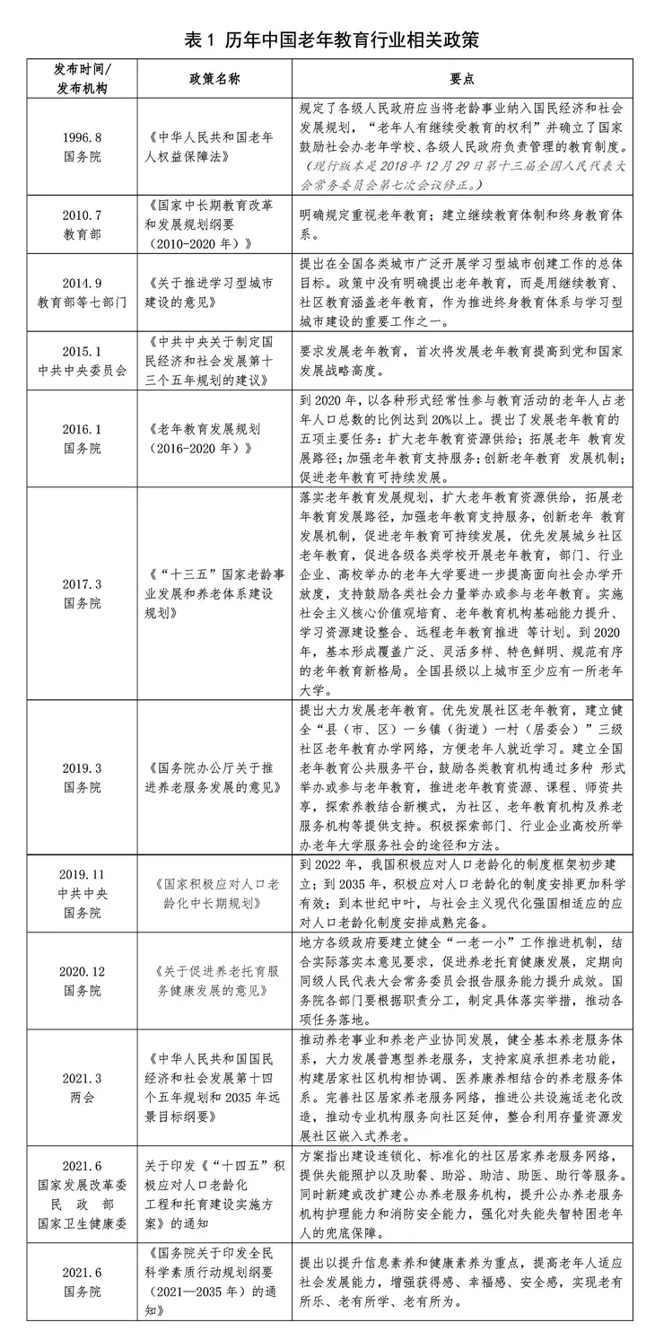
国家政策关注支持老年教育发展
随着我国老龄化压力逐渐增大,面对我国目前养老体系建设尚不健全、区域发展不均衡、老年教育资源匮乏等现状,国家出台了一系列政策法规完善我国人口老龄化制度框架,引导政府部门、社会力量一同参与老年教育。

自1996年8月出台《中华人民共和国老人权益保障法》以来,老年教育概念逐渐清晰,市场逐渐发展。2016年国务院《老年教育发展规划(2016-2020年)》出台,标志着我国首部老年教育全国性行政法规的诞生。党的十九大报告提到要积极应对人口老龄化,构建养老、孝老、敬老政策体系和社会环境,推进医养结合,加快老龄事业和产业发展。
《中共中央关于制定国民经济和社会发展第十四个五年规划和二〇三五年远景目标的建议》中也提出:实施积极应对人口老龄化国家战略,积极开发老龄人力资源,发展银发经济,推动养老事业和养老产业协同发展。几乎就在《全民科学素质行动规划纲要(2021—2035年)》发布的同时,国家发展改革委、民政部国家卫生健康委联合印发《“十四五”积极应对人口老龄化工程和托育建设实施方案》。《方案》指出建设连锁化、标准化的社区居家养老服务网络,提供失能照护以及助餐、助浴、助洁、助医、助行等服务。同时新建或改扩建公办养老服务机构,提升公办养老服务机构护理能力和消防安全能力,强化对失能失智特困老年人的兜底保障。
北京、湖南、广东、河北等省市结合区域实际情况制定了省级或市级老年教育发展规范。如北京市制定的《北京市关于加快发展老年教育的实施意见》提出,要力争3-5年内,以各种形式经常性参与教育活动的老年人占银发人群总数的比例达到40%左右。在16个区的社区学院(成人教育中心、社区教育中心)建立区域老年大学。支持社会力量通过政府购买服务、项目合作、设立老年教育发展基金等方式参与老年教育。
国内老年教育行业发展现状
国家从顶层设计、国家战略、具体实施对开展老年教育进行规划指导,以此应对人口老龄化,发展“银发经济”。老年人对文娱教育等内容的需求逐渐加强,已不局限于传统线下兴趣班等课程设置,追求自我发展、实现自身价值的意愿逐渐强烈。匮乏贫瘠的产品服务供给与庞大的群体需求之间的缺口逐渐拉大。
60加研究院出版的《中国老年文娱产业发展报告(2020)》指出,预计到2050年,中国老年教育市场规模超千亿元;线上、线下结合的发展模式不断深入;老年用户需求逐渐从老有所乐向老有所为转变。但通过对部分老年教育企业的融资情况进行梳理可以发现,当前,老年教育市场的发展还处于相对早期阶段,在商业模式、服务形式、课程内容等方面还未形成规模。老年教育企业还远未满足市场预估需求,未来还有很大发展空间。

目前,我国老年教育事业长期由政府主导,老年大学是我国最正规和最重要的老年教育办学模式,各地老年大学或老年网络大学在政府和政策的推动下得以迅速发展。根据中国老年大学协会的统计数据显示,国内有7.6万余所老年大学,包括远程教育在内的老龄学员共有1300万余人,但这一数字也仅占60岁及以上老年人口的5%。
目前老年人接受教育的动机主要包括以下方面:一是满足社交需求,如参加旅行团、学习交谊舞等;二是获得更高层次精神享受,满足自我价值的实现需求,实现“老有所为”,如老年人通过参加书法、摄影、参加各类比赛等,学习后职业技能。这体现出老年教育的一个特点——老年人学习动机主要来自兴趣爱好。与K12教育和职业教育相比,老年教育市场非常分散,缺乏头部企业或独角兽企业发挥带头作用,某种程度上老年人对老年教育服务缺乏付费意识;K12和职业教育用户群付费动机强烈,获客成本高的同时成交单价也相对高出很多,后续课程续费等增长动力较足。这也是资本对K12和职业教育较为青睐的主要原因。
社会力量的参与一定程度上促进了老年教育市场的丰富和发展。一方面,社区及企业创办的非营利性民非组织积极参与到老年教育当中,提供后职业教育、兴趣课程、研学旅游等课程。不过老年教育民非组织缺乏资金支持和有力政策扶持,难以维系长足发展,如北京银龄书院经营十几年来一直苦于无固定场所提供服务。
另一方面,政策驱动和资本趋势下催生了一定量的营利性企业,尤其在东部发达地区老年教育市场发展较好,北京、上海、广州、杭州等一、二线城市较为明显,如北京快乐50老年大学、广州美好盛年、养老管家、家游学院等老年教育企业在政策推动下迅速成长。但综合来看,营利性老年教育企业发展也受到一定限制,一是机构补贴较少,需要面对来自公办老年大学的竞争;二是企业自身课程缺乏特色,课程资源不够丰富,产品经营策略难以保证自身盈亏。
“互联网+”背景下老年教育行业发展变革
CNNIC发布的第47次《中国互联网络发展状况统计报告》显示,截止到2020年12月底,50岁及以上网民群体占比由2020年3月的16.9%上升到26.3%,互联网继续向中老年群体渗透。随着近年来智能手机的普及,互联网科技触及老年群体的比例逐渐提升,使得老年教育市场具有了更大的发展空间。借助互联网技术,在政府和资本的双重驱动下,老年人的身心健康越来越受到重视,政府也在尝试建构老年人学习圈层,塑造老年教育生态。
我们发现,目前获得融资的互联网老年教育企业数量屈指可数,整个行业的创投处于早期发展阶段。老年大学占据核心,整个行业的细分领域非常少,缺乏成熟的经营范式和课程模式。通过对一部分企业的经营模式和服务内容进行梳理和分析,目前互联网老年教育企业的经营模式主要分为三种类型:
1. To C:通过网页、App、微信公众号和小程序,直接面对老年消费群体,盈利方式多元化,以“线下活动+线上课程+智能硬件”相结合的方式吸引老年群体消费。广州美好盛年是这一类的典型代表,该公司聚焦向退休人士提供课程、活动、舞台和旅游四位一体的精神文化服务。企业借助微信公众号和小程序的快速通达性,主要提供订阅会员制和课程制等服务。
2. To G:面向政府主办的老年大学提供技术支持服务。如金龄科技与中国老年大学协会签订战略合作协议,以老年大学为依托,共建5G智慧校园,为老年人老年数字服务体系,包括老年早报、网上老年大学、中国老年权益平台等产品;乐退族推出中老年网络大学云服务系统,针对老年大学研发教务系统。
3. To B:面向老年教育企业提供技术服务,如小鹅通等科技企业。乐龄圈(前身为快乐中老年艺术学院)进驻腾讯小鹅通后,利用小鹅通的小程序群发邀请码实现用户裂变和免费课引流。

△图2 老年教育行业图谱
“人生无限好,几度夕阳红”。中国社科院副院长蔡昉认为在未来的发展中,我们必须学会与老龄化共舞,认识其挑战及其性质,形成应对挑战的战略思维和策略方针。未来,老年教育的供给主体将不断扩大,以政府为主导的老年教育将进一步打开市场,吸引更多资本注入。互联网老年教育企业将更加关注OMO在老年教育市场的应用。考虑到老年教育企业的盈利模式,线上教学更重要的意义来自品牌形象的树立和老年社群分享带来的用户流及变现价值。线下付费转化在很长一段时间内仍是老年教育企业变现的重要途径。高等院校和职业院所会在教师培养、资源开发、人员培训等方面发挥作用。
我国老年教育提出较早,但直到近些年才有所发展,并且公办老年大学占据了很大的份额。老年教育赛道的企业还较少,更多的细分领域和垂直领域缺乏资本布局,市场发展处于相对早期的阶段。在互联网技术的推动下,未来老年教育的教学内容和服务模式逐步趋于互联网化、自主化、智能化,我们期待会有更多优质内容、课程和服务能够涌现,让老年人的生活更加丰富多彩。
本文转载自微信公众号“中关村互联网教育创新中心“(ID:zgc-mtb),作者世强,编辑国杏,美编嘉晨。文章为作者独立观点,不代表芥末堆立场,转载请联系原作者。