
图片来源:视觉中国
*来源:天津市体育局、天津市科学技术局、天津市文化和旅游厅官网
近日,天津市先后发布了《天津市非学科类(文化艺术类)校外培训机构设置标准(试行)》《天津市非学科类(科技类)校外培训机构设置标准(试行)》《天津市非学科(体育类)校外培训机构设置标准(试行)》。小编梳理了三类标准的共性要求和特别要求,供大家学习使用。
三份《征求意见稿》对比如下:
适用范围
三类非学科校外培训机构均明确了培训对象是义务教育阶段学生,并分别明确了各自的适用范围。
文化艺术类校外培训机构(以下简称“艺术类机构”)指:在本市行政区域内,由社会组织、公司或个人面向义务教育阶段学生举办的不具备颁发学历证书资格的音乐、美术、舞蹈、戏剧戏曲、曲艺及具有创新性、跨界融合特点新兴艺术的培训机构。
科技类校外培训机构(以下简称“科技类机构”)指:依规设立,面向本市义务教育阶段在校学生,举办自然科学和工程技术领域非学科培训的民办法人单位。
体育类校外培训机构(以下简称“体育类机构”)指:根据国家义务教育阶段《体育与健康》课程方案和课程标准的目标及内容,从事面向义务教育阶段学生,开展相关专项运动技能非学历教育培训,并在市场监管或民政部门依法注册登记的机构。
基本条件
1.三类机构共性要求:
(一)具有符合相关规定的举办者;
(二)具有必要的组织机构、规范的章程和健全的管理制度;
(三)具有充足稳定的办学资金;
(四)具有与所开办培训项目相适应的培训材料;
(五)具有与培训类别、层次、规模相适应的从业人员;
(六)具有符合标准的培训场所及设施设备;
(七)法律法规规章及相关文件规定的其他条件。
校外培训机构应坚持中国共产党领导和社会主义办学方向,符合党组织组建条件的,应当建立中国共产党基层组织,依照法律、行政法规和国家有关规定参与本培训机构重大决策并实施监督。
2.三类机构特别要求:
值得注意是的,体育类机构设置标准中特别明确需具有“办学许可证”。而艺术类、科技类机构的设置标准则在附则中明确了“各区应制定审批登记办法和监督管理办法,并组织实施。”,各区是否会在审批登记办法中明确需取得“办学许可证”,还有待进一步明确。
党组织建设
三类机构均要求:校外培训机构应坚持中国共产党领导和社会主义办学方向,符合党组织组建条件的,应当建立中国共产党基层组织,依照法律、行政法规和国家有关规定参与本培训机构重大决策并实施监督。
机构设置
一、举办者
1.三类机构共性要求:
举办者为法人的,应具有中华人民共和国法人资格,信用状况良好,未被列入经营(运营)异常名录或严重违法失信名单;其法定代表人应具有中华人民共和国国籍,在中国境内定居,信用状况良好,无犯罪记录,有政治权利和完全民事行为能力。
举办者为自然人的,应具有中华人民共和国国籍,在中国境内定居,信用状况良好,无犯罪记录,有政治权利和完全民事行为能力。
中小学校不得举办或参与举办艺术类、科技类、体育类校外培训机构。
二、法定代表人、行政负责人
1.三类机构共性要求:
法定代表人,应具有中华人民共和国国籍,在中国境内定居;信用状况良好,无犯罪记录;具有政治权利和完全民事行为能力。
行政负责人,应为专职,依法行使教育教学和行政管理权,可由法定代表人担任。具有中华人民共和国国籍,在中国境内定居;具有政治权利和完全民事行为能力;信用状况良好,无违法违规记录;身体健康,年龄不超过70周岁;具有五年及以上相关教育管理经验。
2.三类机构特别要求:
艺术类、科技类机构要求行政负责人应具有大学专科及以上学历,体育类机构未对行政负责人作学历要求。
三、开办资金
三类机构均要求:具有与其办学规模相适应的资金投入,稳定的经费来源。开办资金应不少于 30 万元。
四、决策机构、章程及规章制度
三类机构均要求:应当依法制定章程,应符合《中华人民共和国公司法》《民办非企业单位登记管理暂行条例》中关于章程的有关规定。
三类机构均要求:决策机构成员由举办者或者其代表、行政负责人和教职工代表等组成。校外培训机构已成立基层党组织的,党组织书记应通过法定程序进入决策机构。
培训内容
三类机构均要求:所开展的培训项目应落实自主管理责任,严格按照教育部办公厅发布的《义务教育阶段校外培训项目分类鉴别指南》的要求,自觉按照“非学科类”的相关管理要求,规范开展培训活动,不得出现名不符实的情况,不得隐形变异违规开展学科类培训活动。
三类机构均要求:培训材料应符合教育部办公厅印发的《中小学生校外培训材料管理办法(试行)》要求。
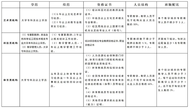
从业人员
1.三类机构共性要求:
从业人员不得为中小学、幼儿园在职教师。
2.三类机构特别要求:

场所与设备
一、办学场所
1.三类机构共性要求:
租赁场地的期限不少于2年;建筑面积应不小于200平方米;施行“一点一证”,一个固定且独立使用的场所或培训点只能申办设立一个科技类校外培训机构,且不能与学科类培训机构共同使用。未经审批机关批准,不得擅自变更培训地址、增设分支机构或培训点。
2.三类机构特别要求:
体育类机构:教学场所(地)使用面积不少于办学场所(地)总建筑面积的2/3。
艺术类机构、科技类机构:同一培训时段内生均用房建筑面积不少于3平方米。
二、设施设备
艺术类机构应当配备与培训项目及培训规模相适应的设施设备,实训工位设置应当充足。
科技类机构应配备与培训项目及培训规模相适应的演示及实操设施设备。
体育类机构应配备与所开展体育培训运动项目相适应的符合国家(生产和使用)标准的市场通用合格设施器材。
三、安全保障
办学培训场所(地)必须符合国家关于安全、消防、环保、卫生等相关管理规定要求。存在安全隐患的场所不得从事培训服务。可通过购买保险等必要方式,防范和化解安全事故风险。
收费管理
三类机构均要求:收费应符合《教育部等六部门关于加强校外培训机构预收费监管工作的通知》及我市的相关规定。
审批登记
1.三类机构共性要求:
实行属地管理,各区应制定审批登记办法和监督管理办法,并组织实施;培训对象为3至6岁的学龄前儿童、普通高中学生的艺术类机构、科技类、体育类机构的设立,参照本标准执行。
2.三类机构特别要求:
体育类机构:面向各类人群包括青少年群体提供体育训练、运动场所(地)等体育服务的申办者,按照原有管理体制申请设立;开展高危险性体育项目(游泳、攀岩、潜水、滑雪等)培训的机构,须取得《经营高危险性体育项目许可证》。
附:
2、《天津市非学科(文化艺术类)校外培训机构设置标准(试行)》
本文转自微信公众号“大民堂”(ID:NGEdu_SH),来源:天津市体育局、天津市科学技术局、天津市文化和旅游厅官网。文章为作者独立观点,不代表芥末堆立场,转载请联系原作者。