
图片来源:视觉中国
职业教育赛道展望
职业教育政策趋势
►职业教育资本进入风险解除
修订后的《中华人民共和国民办教育促进法实施条例》与《关于推动现代职业教育高质量发展的意见》的发布为职业教育未来的发展指明方向。
2021 年 5 月 14 日,国务院发布修订后的《中华人民共和国民办教育促进法实施条例》,利好职业教育,资本进入风险解除。但新增以「坚持教育公益性,对受教育者加强社会主义核心价值观教育,落实立德树人」为民办教育的根本任务,防止资本过度逐利。
《民促法实施条例》关于职业教育资本政策的解读一:资本进入风险解除,助力职业教育发展。

来源:德邦证券,多鲸教育研究院整理
►加强对职业教育的监督管理,促进规范化,谨防资本过度逐利
《民促法实施条例》关于职业教育资本政策的解读二:加强对职业教育的监督管理,促进规范化,谨防资本过度逐利。

来源:德邦证券,多鲸教育研究院整理
2021 年 10 月 12 日,中共中央办公厅、国务院办公厅印发了《关于推动现代职业教育高质量发展的意见》,意见提出健全多元办学格局,在鼓励资本进入的同时加强了监督管理。
鼓励资本进入:鼓励上市公司、行业龙头企业举办职业教育,鼓励各类企业依法参与举办职业教育。鼓励职业学校与社会资本合作共建职业教育基础设施、实训基地,共建共享公共实训基地。
加强监督管理:构建政府统筹管理、行业企业积极举办、社会力量深度参与的多元办学格局。健全国有资产评估、产权流转、权益分配、干部人事管理等制度。
►职业教育投融资快速增长,数量占比创近五年新高
投融资趋势
根据市场公开数据,2020 年职业教育一级市场共有 41 起融资,与去年基本持平,单笔融资金额从 100 万人民币到 5 亿人民币不等。结合社会经济发展的方向和各类工种的竞争力,上半年 IT 类、金融类和互联网运营类培训成为考研、考公之外的热门培训需求。

来源:清科、IT 桔子,多鲸教育研究院整理
2021 年职业教育一级市场共发生融资 61 笔,融资总金额破 78 亿人民币,融资数量接近 2020 年数量总和,在整个教育行业的投融资占比也创下近五年的新高。

来源:清科、IT 桔子,多鲸教育研究院整理
►职业教育投融资以前期项目为主,机构试探性投资明显
2021 年职业教育的投融资轮次主要集中在 A 轮及以前,金额以数千万及以内为主,受教育政策大环境的影响,主要以前期项目为主,机构试探性投资明显。

来源:清科、IT 桔子,多鲸教育研究院整理
「疫情 + 政策」双重作用下,给职教职培机构带来了机遇。疫情利好影响之下,经济下行、就业压力增大,职业教育培训以及提升个人就业能力的需求越发突出。线上职教机构迎来发展风口,优先转线上的机构已经获得了发展先机。而政策方面,相关部门出台了促进大学生就业或者分流的系列措施,包括「三扩」、「一鼓励」、「一促进」,推动稳就业、保就业,直接利好包括学历职业教育类、校企共建类、考研及延迟就业类、考证类在内的多个细分赛道。

来源:清科、IT 桔子,多鲸教育研究院整理
►中考职普五五分流,顺应时代发展趋势
中考职普五五分流
政策支持
来源:清科、IT 桔子,多鲸教育研究院整理
符合国家产业发展要求
普通大学招生经历了从 1999 年至今的大量扩招,导致现阶段的人才供给已经不能满足国家产业化升级的需求。一方面在供给端,普通大学培养的人才应用性出现大量专业与工作内容不匹配;另一方面在需求端,很多用人单位频繁出现用工缺口,尤其在新技术、新业态更是人才短缺严重。各类人才供需失衡的情况越来越严重,已经影响到国家的长远发展。
职普分流能有效的改变人才供给结构,加强应用型人才培训,结合校企共建与产教融合,共同解决人才供需失衡问题。
中考职普分流后的职业教育发展路径逐步打通

来源:清科、IT 桔子,多鲸教育研究院整理
横向及纵向扩张
►单细分赛道天花板较低,横向与纵向延伸成必然趋势
纵向延伸
就业和招生一直是职业教育的难题,行业龙头沿着赛道产业链延伸构建「招生+培训+就业+就业后」完整商业闭环、增加产品附加值渐成趋势。

来源:多鲸教育研究院整理
横向延伸
职业教育行业单一细分赛道天花板较低,行业龙头经历长时间的发展易遇到瓶颈,需寻求新的业绩增长点。横向扩品类能有效利用企业原有的运营、资金、成熟的商业模式等优势,为企业提供新的增长点。

来源:多鲸教育研究院整理
行业竞争格局加剧
►随着 K12 教培转型职业教育,加剧行业竞争,促进市场发展
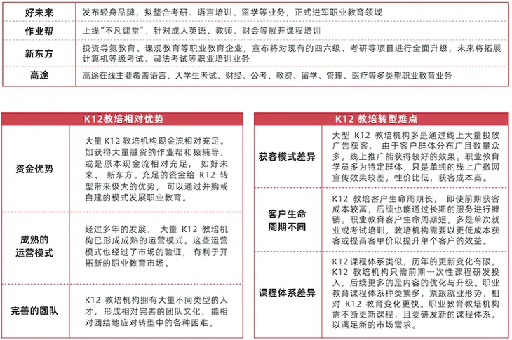
受「双减」政策的影响,大量 K12 教培机构急需转型。职业教育行业受政策支持且市场空间巨大,是 K12 巨头转型的良好选择。
大量 K12 教培入局职业教育

来源:多鲸教育研究院整理
校企共建,产教融合
►职业教育集团进入发展新时代
职教教育集团是指由多个具有独立法人资格的组织机构组成,以契约、资产等形式为连接纽带,以集团章程为共同行为规范,以合作开展人才培养培训、技术技能积累、社会服务活动等为主要任务,以提升人力资本素质,提高教育质量和办学效益,促进产教融合发展和协同创新为目的的合作办学组织。
·近年来,职业教育集团的数量经历了高速增长后进入相对稳定阶段,已经从追求数量阶段向更高质量更大规模方向发展。

来源:东吴证券、教育部,多鲸教育研究院整理
《民促法》落地,利好职教集团发展
2021 年 5 月 14 日,教育部发布修订后的《中华人民共和国民办教育促进法实施条例》规定任何社会组织和个人不得通过兼并收购、协议控制等方式控制实施义务教育的民办学校、实施学前教育的非营利性民办学校。与 2018 年的《送审稿》相比删除了「集团化」且直接限定了义务教育和学前教育,这使得职业教育集团的收并购风险解除,未来有望能通过外延并购加快布局,扩大产业规模,形成更有利的规模效应。
新《实施条例》规定实施义务教育的民办学校不得与利益关联方进行交易。其他民办学校与利益关联方进行交易的,应当遵循公开、公平、公允的原则,合理定价、规范决策,不得损害国家利益、学校利益和师生权益。对职业教育集团的关联交易没有过多的限制,有利于职教集团降低协助成本、降低边界成本,促进规模化与大型集团化发展。
►产教融合、校企共建的难点及解决方案

来源:东吴证券、教育部,多鲸教育研究院整理
兴趣驱动的终身教育
随着人民受教育程度的提高,单纯以学历提升和考证为目的的职业教育已经不能满足职业提升的需求,在未来以兴趣驱动的终身教育必将成为重要的发展趋势。
受教育程度提升促进兴趣教育发展:与 2010 年相比,每 10 万人中具有大学文化程度的由 8,930 人上升为 15,467 人,15 岁及以上人口的平均受教育年限由 9.08 年提高至 9.91 年,文盲率由 4.08% 下降为 2.67%。受教育状况的持续改善使得人口素质不断提高,单纯的职业技能提升已经不能满足高文化人群的需求。人们的兴趣日益广泛,以兴趣为市场导向的终身教育将迎来更大的市场需求。

来源:清科、IT 桔子,多鲸教育研究院整理
人口老年化加剧促进终身教育:与 2010 年相比,60 岁及以上人口的比重上升 5.44 个百分点,人口老龄化程度进一步加深,未来一段时期将持续面临人口长期均衡发展的压力。人口老龄化打开兴趣驱动的终身学习的市场,使得学习不再以单纯的技能提升为目的,更多是以兴趣为驱动的终身学习。

来源:清科、IT 桔子,多鲸教育研究院整理
在线教育的发展为兴趣驱动的终身教育提供了教育场景支持:成年人学习的时间相对分散,难以用大量固定的时间学习相对感兴趣的知识。在线教育的发展可以以录播或直播的形式进行教学,弥补成年人碎片化时间学习的不足,将兴趣学习维持下去进而发展为终身学习。
本文转自微信公众号“多鲸”(ID:DJEDUINNO),作者多鲸教育研究院。文章为作者独立观点,不代表芥末堆立场,转载请联系原作者。