
图源:Pixabay
芥末堆文 近日,广东省教育厅会同省科技厅、省文化和旅游厅、省体育局联合制定了《广东省中小学生校外教育培训非学科类目录清单》,广东省全省范围内适用(含线上、线下),目录清单的项目可直接认定为非学科类培训项目,不需要进行学科和非学科鉴定。
其中,体育类目录清单包括:田径、游泳、体操、健美操、技巧、手球、曲棍球、棒球、垒球、足球、篮球、排球、乒乓球、羽毛球、网球、软式网球、高尔夫球、保龄球、掷球、台球、藤球、壁球、橄榄球、冰球、冰壶、滑冰、滑雪、射击、射箭、自行车、击剑、马术、现代五项、铁人三项、赛艇、皮划艇、帆船、潜水、滑水、举重、拳击、柔道、跆拳道、空手道、车辆模型、航海模型、定向运动、业余无线电、围棋、国际象棋、象棋、桥牌、国际跳棋、武术、泰拳、健身气功、登山、轮滑、毽球、门球、舞龙舞狮、龙舟、风筝、体育舞蹈、健美、拔河、飞镖、极限运动、花样滑冰、冲浪、蹼泳、国际式摔跤、中国式摔跤、跳水、花样游泳、艺术体操、蹦床、啦啦操、跑酷、排舞、板式网球、板球、航空运动、五子棋、自由搏击、攀岩、卡巴迪、广播体操、柔力球、健身瑜伽、跳绳、飞盘、街舞、水球、军体拳等。
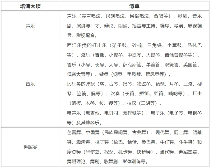
文化艺术类目录清单如下:


图源:广东教育
科技类目录清单如下:

图源:广东教育
其他非学科类别目录:

图源:广东教育
对于未列入目录清单的交叉学科项目(如珠心算、国学、传统人文素养、语言艺术、逻辑思维/科学思维训练等),各地应根据广东省教育厅制定的广东省中小学校外培训项目学科和非学科类别鉴定工作指引,使用“综合鉴定法”或“专家组鉴定法”进行鉴定。