
图片来源:Unsplash
“迎接银发生活,是一个迎接逐步变化的过程。”
银发人群,是一个带有精神与肉体双重“流动性”的群体,处在不同阶段的银发消费者,其特点与需求都会有一定区别。
身体健康的需求、精神满足的需求,是银发经济发展两个最明确的方向,这背后是足以用万亿来考量的大市场。
一、健康消费:最“刚”的刚需
越是上了年纪,就越是对自己的身体更加关注。根据《中国美好生活大调查》,保健养生妥妥地排在中国银发一族消费榜第一位。

图片来源:《中国美好生活大调查》
1、保健食品:身体是革命的本钱
进入老年期,细胞的老化以及新陈代谢的下降导致身体机能衰退。根据统计,全球65岁以上人群种有80%左右患有至少一种疾病;68%左右患有两种以上的慢性疾病。
三高是银发人群体最关心的健康问题之一。三高营养干预产品消费者对保健品产品有非常积极的态度,普遍认同保健品可以调节机理和改善健康而且保健品比药物副作用少,是非常必要的消费之一。

图片来源:2022全民营养趋势消费者调研
为了拥有更高质量的生活,中老年群体对补充营养、延缓衰老、抵御疾病、促进康复等的需求日益彰显,对于保健食品消费也持续上升。
京东《2022营养健康趋势白皮书》显示,与年轻人相比,中老年人功能性食品渗透率较高,其中45-54岁的渗透率为22%,55-64岁的渗透率为29%,65岁以上人群渗透率为23%。

图片来源:CIC灼识咨询、北京大妈科技有限公司《银发经济蓝皮书》
从品类上看,奶粉几乎是巨头们布局中老年营养食品的第一站。近年来,包括蒙牛、雀巢、贝因美等在中老年营养食品市场动作频频,或开始加大营销投入,或加码老年营养研究及食品研发等等。
2、认知症照护:解救“困在时间”里的人
认知症可由影响大脑的多种疾病引起,其中最主要的是阿尔茨海默病。自世界上首次发现、记录该病以来,人类已经同阿尔茨海默病斗争了110多个年头,然而在人口迅速老龄化的当下,该病仍是全球医疗界最大的挑战之一。

图片来源:《“以人为中心”的认知症照护——“刚需”还是“非刚需”?》手心认知
据国际阿尔茨海默病协会网站显示,目前全球已有超过5520万数量的阿尔茨海默病患者。我国已成为全球阿尔茨海默病患病人数最多的国家。
中国老龄协会数据显示,我国60岁及以上老年人中老年痴呆患者约有1507万,预计到2030年我国认知症人数将达到2220万,2050年将达到2898万。
认知症照护,已经成为当前社会的一大挑战。
一个痛点是目前认知症照护还处于叫好不叫座的阶段,政府很关注、市场也很关注,但是社会对它的理解还不够完善,很多认知症家属有病耻感。
另一个痛点是目前认知症照护市场的服务专业度仍需提高。患者家庭普遍面临着照护能力不足、照护资源匮乏等困境,专业认知症照护服务需求正在快速增长。
值得关注的是,关于阿尔茨海默病,早筛查早诊断是关键。中国阿尔茨海默病诊断市场规模将有望破千亿元。在国内市场,包括恒瑞医药、博济医药、东阳光药、海正药业、卓凯医药、通化金马等药企在阿尔兹海默症药物研发领域均有布局。
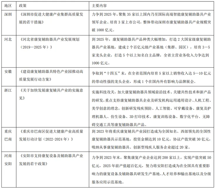
3、康复辅具:2025年迎来爆发?
随着科技的发展进步,为失能老人改善健康状况、提升生活品质的康复辅具成为越来越刚性的社会需求,康复辅具产业也日益成为国民经济的发展重点。
事实上,民政部、发改委、科技部、工信部等部委早在2017年、2021年就发布了两批国家级康复辅具产业综合创新试点地区,地方政府则纷纷在当地养老或民政事业规划中明确发展康复辅具产业。
不少省市还出台专门的康复辅具产业政策,产业培育体系从前几年的“产学研”升级到更完善的“政产学研用”,并将康复辅具产业作为地方经济的主导产业来培育发展,提出百亿甚至千亿的发展目标。

图片来源:芥末堆整理
目前,爬楼机、轮椅、代步车、助行器、电动护理床、防压疮床垫等都是热门的辅具品类。
值得关注的是,康复机器人市场。相比B端院内医疗场景,康复机器人在C端社区居家场景有着更大的想象空间。
据Frost&Sullivan报告,预计2026年中国康复机器人市场可达近79.5亿元。去年以来,我国康复机器人赛道融资声音不断,傅利叶智能、卓道医疗、程天科技、司羿智能等企业获得亿元级大额融资。
二、精神消费:从流量红利走入人心红利
哈佛大学曾做过一项关于人类幸福感的社会研究,长者群体对价值感、参与感和人际关系等方面的需求并不会因为年龄的增长而消失,相反,随着生活水平的提高和科技的发展,长者的生活习惯和心理状态可能正在变得越来越“年轻”。
每个人都需要在关系中“被看见”,让长者拥有自己的社交圈、继续从事其热爱和感兴趣的事业,才能提高他们的自尊感和幸福度。
1、银发旅游:从小众市场向主流市场转型
老年旅游正在从福利事业向旅游产业转变,从小众市场向主流市场转型。
携程发布的《2023银发人群出游行为洞察》显示,银发人群出游意愿更强烈、消费均价上涨、更喜欢跟团游、消费分化成为银发人群旅游消费显著特征。截至10月15日,今年以来,55岁以上人群出游数量同比去年同期增长近两倍。
谱见文旅创始人许义认为,新老年人群崛起为中老年旅游行业带来的双重红利。预计到2025年老年人群达到2.8亿左右,届时老年旅游将是一个万亿市场。

图片来源:2023中老年旅游创新发展论坛(上海站),AgeClub
从具体用户画像看,老年人群的身体特征、生活习惯和兴趣爱好都具有独特性,用几何算法来归纳,就是一种n*n的不确定性。这些不确定性都是对行业服务细节的挑战。
这意味着,要想做好老年旅游旅居行业需要具备品牌包装、获客营销、产品研发、经营管理等多种能力,才有可能成功。

图片来源:2023中老年旅游创新发展论坛(上海站),AgeClub
从供应端看,目前行业内针对中老年客群的旅行产品和创新服务,供给非常有限,能够看到的都是地域性平台,且尚未出现头部品牌。产品设计和流量获取是中老年旅游从业者们普遍面临的两大痛点。
比如,发达城市的中老年群体收入水平更高,旅行经验更丰富,需要更具差异化、定制化、高端化的产品来满足需求。
近期,新东方强势入局中老年旅游市场,就是在产品方面进行创新——主打“有文化”“会讲课”的旅行讲师,试图在中老年旅游高端市场占据先机。
2、银发教育:最有想象空间的用户流量价值
1983年9月17日,中国第一所老年大学“山东省红十字会老年大学”在济南成立,由山东省委组织部和山东省红十字会共同创办。历经40年风雨,我国老年教育事业发展,已经取得了令人瞩目的办学成果。
今年4月,中国老年大学协会在北京召开媒体座谈会,据中国老年大学协会常务副会长刁海峰介绍,全国各级各类老年大学(学校)已达7.6万所,参加学习的学员2000多万人,已经形成省、市、县、乡镇(街道)、村(社区)五级办学网络体系和15大门类、61个专业、298门课程较为完整的老年教育立体课程体系。
相比年轻人,老年人的学习特点和学习场景大不相同。“找乐子”和“找圈子”,是银发族上学的核心驱动力。创业者需要想清楚的是:
老年教育根本属性:公益还是商业,普恵还是逐利?
老年教育模式选择:大而全还是小而美?线上线下如何侧重和布局?
老年教育变现方式:课程付费,周边产品,还是旅游、金融、保健品?
为什么同样是教育,面向少年儿童的K12教育和面向年轻人的职业教育,动辄数万元是普普通通的价格,但到了老年教育这里,区区几百元也成了一笔心理门槛很大的开销?
核心的一点在于,老年教育虽然很难像K12和成人职业教育那样,通过课程本身获得较高收入,但却具有很高的用户渠道价值。类似于微博、小红书、B站等互联网平台的模式,通过丰富多彩的课程,用内容集聚老年用户,实现获客、留存、提高粘性、再向其他高毛利行业导流的目的。
3、内容电商:得渠道者得未来
银发人群的消费潜力将在未来十年逐步释放,这是由人口基数决定的基本经济趋势。但银发消费要从潜力变成现实,却并不那么容易。这里既有产品和供应链层面的问题,更有渠道的问题。
电视、报纸、杂志等媒体和线下门店、会销、电话销售等购物方式在过去二十年是中国老人购物的主流渠道,诞生了许多数亿乃至数十亿元级别的老年品类、品牌和公司。随着整个中国迅速互联网化,这些渠道逐渐式微,电商平台快速崛起。
QuestMobile数据显示,截止到2023年9月,银发人群用户规模已达到3.25亿,同比增长了7.6%;全网占比已经达到26.5%,同比提高了1.3个百分点。
从用户画像上看,三线及以下城市是银发人群的主力所在,占比超六成;从消费能力上看,银发人群千元以上消费能力占比较去年同期增加了1.6%,中高端消费意愿占比较去年同期增加了2.4%。
他们在内容消费上,正在掀起一股新浪潮,不仅资讯、短视频等领域备受欢迎,小红书、哔哩哔哩也成了热点。同时,互动性强的直播亦不断吸引银发人群,进而成为平台直播流量的重要组成部分。

图片来源:《QuestMobile2023银发经济洞察报告》

图片来源:《QuestMobile2023银发经济洞察报告》
如今,老年人已成为社媒电商购买力增长最快的群体之一,推动了化妆品、服装和医疗保健等多个品类的销售额增长。社媒电商的推荐算法主要基于用户的兴趣。在这种生态里,品牌与KOL合作直播与视频带货,以有效地触达目标受众,从而提高销量。然而,对老年人的专属性产品和服务而言,这样的玩法或许并非最佳解决方案。
三、银发经济的未来,仍在发力
银发经济具有公共产品的性格,兼具市场性和福利性,是一种“混合经济”形态。它在供求与价格等方面与市场经济有所不同,其价格制定和发展规模受到来自政府对老年人公共产品的财政支持和公共政策指向的制约。这种经济形态决定了它的微利性和盈利多样性共存。
但需要指出的是:
首先,老龄产业的微利性指的是产品或服务的平均利润率不高,但由于老龄市场容量巨大,所以与银发经济企业高总利润并不矛盾。
第二,银发经济的微利性并不排斥其市场性,也并不就是主张其福利性。这正表明了银发产业在市场中区别于其他产业的特殊性。
随着我国老年人的消费意愿和消费能力不断增强,消费内容和方式越来越多元化,银发经济内涵和外延也将呈现出逐渐深化的过程。
正如所有行业都需要为互联网或数字化重做一遍,今天所有行业都需要为老龄化重做一遍,这是发展银发经济的一个基本认知。
商业企业应当从技术和商业模式创新,尽可能捕捉社会需求,利用现代技术和管理创新,用更少的资源实现更多的需求,让银发产业变得更有效率,更加具有人情味。
资料来源:
《QuestMobile2023银发经济洞察报告》
京东《2022“银发族”消费趋势报告》
CIC灼识咨询、北京大妈科技有限公司《银发经济蓝皮书》
《文旅行业的“银发经济”如何发展?》鹏远说文旅
《芮明杰专栏|“银龄”时代中“银发”产业的未来发展》三思派
《创投4万亿,中国银发经济迎来黄金30年》青年投资家俱乐部
《“以人为中心”的认知症照护——“刚需”还是“非刚需”?》手心认知
《实力把控精准需求,解决“银发”三大困扰!》新营养
《“银发经济”崛起,老年营养保健食品有哪些新机会?》
《中老年保健食品市场洞察》魔镜洞察
公众号盘古智库、银发财经、AgeClub
敬请关注《芥末堆中国银发经济系列报告》:
一、银发经济产业图谱
二、细分赛道:核心产业(居家、社区、机构养老)市场发展现状、趋势和竞争格局
三、细分赛道:支柱产业(衣食住行、康养文旅等)市场发展现状、趋势和竞争格局
四、细分赛道:延伸产业(养老金融、信息化解决方案、人才培养等)市场发展现状、趋势和竞争格局
五、一级市场投融资概况
六、A股上市公司参与梳理