【芥末翻】是芥末堆全新推出的一档学术栏目,由芥末堆海外翻译社群的小伙伴们助力完成。我们致力于将全球经典或是前沿的教育理念、教育技术、学习理论、实践案例等文献翻译成中文,并希望能够通过引进这类优质教育研究成果,在全球教育科学的推动下,让更好的教育来得更快!

本文选自Interdisciplinary Journal of Problem-Based Learning, 11(2),作者Brassler, M. , & De mers, J.,译者Irene XU, 编辑允菡&阿槑。
译者推荐:跨学科能力,对于就业能力和可持续发展都很重要。然而,迄今为止,没有特定的跨学科教育模式,自然也没有实证研究来评估跨学科能力的发展。由于基于问题的学习(PBL)和项目制学习(PJBL)都是强调学生合作的学习方法,所以这两种教学法都似乎适合于提高学生的跨学科能力。此文是17年最新的一项研究,本文得出结论,相比较跨学科PjBL(iPjBL),学生从跨学科的PBL(iPBL)获益更多。此文对高等教育课程设计,教学法研究的读者必有所帮助;其他教育阶段(如基础教育)的从业者,也可通过两种学习法下能力发展的比较,获得相应的启发。

(论文思维导图)
为什么要研究跨学科能力?
高等教育机构的跨学科教与学已被确定为二十一世纪教育的关键(Khadri,2014; Kolmos,2016年),有些甚至将跨学科教育作为走向后学科教育阶段的下一步(Frodeman,2014)。二十世纪技能的定义是批判性思维,解决问题能力,交流,协作和团队建设,创造力与创新(P21,2012)。在大学层面,这些技能与跨学科高度一致,这被称为“解决问题的手段,回答不能用单一方法或手段解决的问题”(Klein,1990,第196页)。为了成功地进行跨学科交流,更准确地说,在任何特定的跨学科学习或工作环境中,能够理解和采取行动,学生需要足够的个人和社会技能,也被称为“跨学科能力”、“跨学科能力”与二十一世纪的每一个技能高度相关:对学科局限采取批判性的观点,解决跨学科的复杂问题,跨学科交流,处理跨学科合作和团队合作,以及利用综合潜力创造创新(Brandstädter&Sonntag,2016; Lattuca,Knight ,&Bergom,2013; Pecukonis,Doyle,&Bliss,2008; Shen,Sung,&Zhang,2015)。
Kolmos,Hadga和Holgaard(2016年)认为,现在有三种模式可供大学考虑。一是针对知识和理论教育的学术模式。第二,以就业为导向,以市场为导向的创新模式。第三,混合的学习和责任模式,针对可持续发展目标的批判意识。跨学科能力符合了以上这三种模式。
关于学术模式,跨学科能力促进了理论与知识整体发展。此外,跨学科的科学团队在学术界越来越普遍(Foire,Brassler,M.,&Dettmers,J.2008)。因此,培养跨学科能力的跨学科教育,符合学术界最新的学术培训方向。
关于市场驱动模式,应考虑组织对跨学科能力的兴趣,因为未来劳动力的项目和任务变得越来越复杂(Frodeman,2014; Newell,2010),此外,跨学科性与创新高度相关(Harrison&Klein,2007)。
符合混合型学习和责任模式,需要发展学生的跨学科能力,解决可持续发展方面的紧迫问题,也就是我们时代的“大挑战”(Frodeman,2014)。一个学科无法解决复杂问题(Schmidt,2008),因此,大学必须支持学生在各个学科之间进行合作的能力,从而促进跨学科的能力。该论文论述了哪个教学法适合发展跨学科能力的问题,旨在给大学课程设计提供参考意见。
目前,高等教育中针对跨学科教与学的研究十分有局,需要进一步探索(Spelled,Biemans,Tobi,Luning,&Mulder,2009)。同时,缺乏特定的跨学科教育模式及相应的实证数据(Woods,2007)。有人提出,增加跨学科属性,不论是PBL还是PJBL,都能够加强学生的协作技能(Hmelo-Silver,2012; Imafuku,Kataoka,Mayahara,Suzuku,&Saiki,2014; Jonassen,2011)。不管PBL还是PJBL,两种教学法都强调学生的合作,能够提供真实的内容和技能应用,同时旨在发展二十一世纪技能(Larmer,2014; Perrenet,Bouhuijs,Smits,2000; Savery ,2006)。目前针对PBL和PJBL的能力发展研究普遍缺乏对教育设计要素的阐述(Dole,Bloom,&Kowalske,2016; Kolmos,2016),本文概述了两种教学法的相似性和差异性,以调查以下研究问题:哪种教学法 - iPBL或iPjBL,更适合促进跨学科能力的发展?
iPBL与iPjBL教学法
早在1921年,PjBL最初作为项目被Kil patrick引入学校,鼓励学生积极参与到有目的的学习活动中,后来Blumenfeld(1991)等进一步研究。而 PBL最初被医学院(Barrows&Tamblyn,1980)开发出来,用真实的医疗案例激励医学生。
PjBL教学法的定义包含两个部分,其一是,有一个用来组织和推动活动的问题;其二是,这些活动产生了一系列的物品或产品,最终归结于一个解决问题的产品“(Blu-menfeld等 a1991,第371页)。PBL被定义为“通过让学生面临现实错综复杂的问题,发挥问题解决者的积极作用,来同时发展解决问题的策略和学科知识基础和技能的课程发展和教学系统”(Finkle&Torp ,1995,第1页)。两种教学法是类似的,因为学习活动都是围绕实现共同目标而组织,强调学生的独立性,自我指导性,探究性和协作性,提供内容和技能的真实应用,并集中在开放式问题上,同时瞄准发展二十一世纪的技能(Larmer,2014; Perrenet等 al。,2000; Savery,2006)。此外,两种教学法都与跨学科性相关(Perrenet等 al。,2000; Savery,2006)。
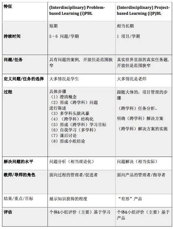
关于PBL和PJBL的研究往往缺乏对教育设计要素的阐述(Dole等,2016; Kolmos,2016),一些研究者甚至倾向于均衡两种教学方法(Kitsantas,2013; Maudsley,1999)。另外,在认为两种教学法不同的研究者中,他们对这两种教学法各自的特征没有一致的区分,而只是提出两种教学法中普遍接受的重点差异,比如PBL着重于学习本身,而PjBL着重于创建一个产品(Donnnelly&Fitzmaurize,2005; Helle,Tynjälä,&Olkinuora,2006; Kolmos,2016)。为了明确区分两种教学法中的几个不同特征,本文总结描述两者之一或比较两种教学法的文献。以下区别(参见表1)不仅是对比两者不同的成果,更重要的是应对跨学科教学方法中的挑战。
表1:PBL 和PjBL 的对比
大多数文献着重于描述单学科发展和PBL和PjBL的单学科实现。为两种教学法增加一种跨学科的学习方法,使每一种教学法更丰富。跨学科学习被定义为一个过程,“学习者将信息,数据,技术,工具,观点,概念和/或理论从两个或更多学科整合到产品,解释现象或解决问题,不可能通过单一学科手段“(Boix Mansilla,2010,p.289)。为PjBL增加跨学科学习,对产品的重视也需要将不同的信息,数据,技术,工具,观点等应用于创新和有效的产品。相比之下,PBL强调学习本身。因此,重点是了解对方的不同信息,数据,技术,工具,观点等。通过每学期解决五到六个问题,iPBL提供了彼此学科的各种主题的经验。然而,iPjBL的学生可能会更深入了解一个话题。
比如在一个项目的完成期间,想象一下,一些来自心理学和经济学的学生,将腐败这一跨学科话题作为iPBL的一个问题,或是PjBL中的一个项目。在iPBL中,学生可能遇到一个有问题的案例,提出三种情况:发展中国家巴基斯坦的政治腐败,美国安然公司商业腐败,德国大学(通过向老师提供性爱换取好成绩)的卑劣腐败。在iPjBL中,学生被分配到学生会内,专门发起和实施反贪政府的举报的机构。这两个问题是涉及所在的学科之间主题。然而,在iPBL中,老师从真实的事件中获得灵感,构建了这种情况;然而,它仍然是一个理论解决方案,没有任何意图去实践。
相比之下,在iPjBL中,老师引入了一个在现实世界中存在的项目。在iPBL的两个课程和iPjBL的一个学期,跨学科学生团队经历了每种方法不同的过程。学生在iPBL中遵循八个步骤。在阅读存在问题的案例之后,他们讨论了其中提到的未知概念和技术术语;例如,心理系学生可能会不熟悉的经济术语“离岸”。第二,在给定的框架内,通过整合跨学科的观点来制定他们的跨学科问题陈述,从“不道德行为和相关成本”到“权力和腐败”或“防止腐败”。
关于跨学科问题,他们头脑风暴了了基于学科的信息,数据,技术,工具,观点,概念,以及和他们的问题相关的理论,收集针对心理学和经济学的根本问题的想法,解释和假设。他们识别出各种学科之间的差异,相互关系和差距,例如在经济学和心理学中,不道德和腐败行为的不同动机。接下来,他们通过制定与团队相关的问题并反映所涉及的每个问题,从而实现跨学科的学习目标。问题可能是:“在哪种情况下,权力腐败?”或“为什么人们从事不道德行为”?在问题和兴趣的指导下,学生在各学科之间搜索和阅读学术研究论文。例如,一位心理学学生读了一本关于“黑暗面特征”的心理学论文,以及一本关于“委托代理论”的经济学论文。重新回到课堂,学生们演示在各学科之间他们获得的答案和学习目标,并讨论整合他们的新想法。最后,通过整合基于学科的信息,数据,理论和相关研究成果,对跨学科问题进行团队陈述。
相比之下,iPjBL学生遵循一般,宽泛的项目管理步骤。在学生会内部发起和实施反贪腐的举报机构的中选择案例,作为任务分析的第一步,跨学科的学生团队将与学生会谈话,并获得他们对大学内与腐败有关问题的见解。可能的问题是:“以前发生了什么样的腐败?在哪个学院?为什么?他们以前做了什么?什么有帮助,什么没有帮助?举报机构如何处理腐败?“在他们的跨学科团队中,他们讨论学生会的观点,并确定必要的任务,找出如何设置举报机构的解决方案。他们根据惯例来规划,分配,和执行相关的心理学和经济学工作:
通过访谈,了解每个教师的问题和需求,深入了解大学腐败的法律情况,向专家提问(例如,联系外部,反腐败非政府组织和经验丰富的其他大学的利益相关者),以及通过阅读经济学和心理学的学术研究来确定检举的障碍和有利因素。他们还确定了跨学科解决方案,例如实施反腐败法典,为学生建立起诉热线和帮助平台。通过成本和效益分析,包括心理参数,如心理上的痛苦和经济参数,如可达性和货币成本,跨学科学生团队决定其行动计划,获得财务支持。
iPBL和iPjBL中的不同流程可以突显每种方法的重点。iPBL的学生通过既定步骤反复整合思想,收集与问题相关的学科观点,来专注于解决他们的学术问题。iPjBL中的学生以最终项目成果为导向,来解决给定任务相关的问题。 iPBL中的问题解决是相当理论的,而iPjBL产生了一个真实的,实用的,“有形的”解决方案。因此,每个方法中教师的作用是不同的。iPjBL教练的任务中,包括了促使iPBL学生使用给定的问题作为自己的问题陈述的动机。iPBL教练将重点关注学习过程,提供有关团队流程,跨学科整合和跨学科交流的反馈,因此他或她大部分时间都在团队会议中。相反,iPjBL教练专注于产品。例如,iPjBL导师提供了学生没有注意到的,额外的,基于学科的信息,将学生与相关利益相关者联系起来,并支持学生获得用于项目的财务支持。
如果跨学科团队中出现问题,为了恢复他们对产品的工作能力,导师就会提供指导。在每个方法中,评估也是不同的。 iPBL使用团体口头考试:跨学科团队收到问题(例如,一个新的腐败案例),然后遵循在学习期间相同的步骤(2,3,4,7,8)。他们的工作评分,主要是根据在口头考试中,对其他学科提出的论文的数量,(例如,心理学生解释经济理论),综合解决方案的阐述质量,以及对局限的影响等级他们的想法。相比之下,iPjBL的学生的评分,是根据其产品的质量上 ,更确切地说,它们集成了所涉及的所有学科的方法,以及考虑其产品的可用性和适用性。
跨学科学习的理论分析
PBL(Marra,Jonassen,Palmer,&Lu,2014; Savery&Du y,1995),PjBL(Blumenfeld等,1991)和跨学科学习(Klein,2006)与Piaget,Dewey和Vygotsky的建构主义哲学高度相关。建构主义哲学将学习作为活跃的过程,将知识的探索以个人经验和与环境的互动为基础。人类作为学习者通过问题,测试和答案迭代过程来感知世界,解释活动,构建知识。 PBL和PJBL都是以学生为中心的教学法,促进协作团队合作,了解和反思现实生活中的复杂问题。PBL遇到一个问题作为学习的激励或目标,从而导致实际学习(Dewey,1938)。
如果新信息的经验不能被吸收到现有的模式中,则需要进行调配(Piaget,1977)。由于每个学科有其独特的价值观,知识传统和应用模式,学生在跨学科的学习环境中面临着观念的冲突(Epstein,2005; Frost&Jean,2003; Repko,2008)。学生可以通过从外部学科重现知识来重建知识,通过识别自己的学科局限性来解构现有知识,并通过创新地整合跨学科的想法来构建知识(Braßler,2016)。每个学科社区都有自己的文化(Pecukonis等 al。,2008)以及他们专业语言中独特的术语(Brewer,1999; Je rey,2003; Repko,2008)。正如Vygotsky(维果茨基)所说,语言和文化在人类智力发展和人类如何看待世界方面都起着重要的作用(Vygotsky,1978)。在跨学科的学习环境中,学生与其他知识社区的成员互动。在使用不同学科的专业语言进行沟通时,学生克服了他们对该学科感性认知的局限,进一步丰富了认知(Vygotsky,1978)。同时,跨学科的学习使得学生能够在符合社会建构主义的学科文化中共同构建知识。
根据关于能力导向的最新教育辩论(Ordonez,2014年),iPBL和iPjBL的学习可以超越跨学科建设,共同建设和应用知识和个人理解世界。此外,跨学科学习可能会增强实现许多重要目标的能力,掌握不同的任务,并在不熟悉的情况下行事“(Weinert,2001a,p52)。能力被定义为认知,激励,道德和社会技能的“组合”(或潜在的可被人学习的),这是通过对一系列要求,任务,问题和目标的适当理解和行动而成功掌握的基础“(Weinert,2001b,p2433)。
能力被认为是潜力或性格,使一个人能够在给定的复杂情况下行事。跨学科的学习或工作环境构成了这样一个复杂的情况,需要必要和足够的能力。通过面对学生的跨学科问题,需要不仅了解其他学科,还要能够实际整合不同的观点和立场。Lattuca等认为(2013年),跨学科能力是指对不同的学科知识,方法,期望和界限的理解。此外,它指的是发挥从不同学科角度思考问题的能力,利用不同的学科视角,通过建立联系来解决跨学科问题,将学术领域的知识合并和整合,以及识别需要的能力,重新考虑思想方向和解决问题的方法。
关于iPBL或iPjBL,哪个教学法更适合促进跨学科能力发展的研究问题,需要回答在给定的学习环境中,解决如何最好地发展能力的问题。Biggs,1996; Biggs&Tang提出一种在理论上可行的成果导向式教学法,将建构主义理论和一致设计理论相结合。学习目标是以能力为导向,并提前沟通,绩效评能够衡量学生的学习目标(即能力)的成就,并且学习活动可以帮助学生实现学习目标(即获得能力)。
当学生通过参与相关的学习活动来构建自己的学习时,教师创造了适当的学习环境。因此,良好的教学体系在预期的学习成果,教学方法和评估之间,具有高度的一致性;预期的学习成果就是学生发展跨学科的能力。按照建构一致性原则,为提高学生跨学科能力的发展,应选择合适的教学方法和评估。因此,促进跨学科能力的教学方法应包括了解不同学科知识,方法,期望和边界的活动;思考不同的学科观点;通过建立联系,综合和整合学术领域的知识,使用不同的学科观点来解决跨学科问题;并认识到需要重新考虑自己思想的方向和解决问题的方法。
同样,Boix Mansilla(2010年,2016年)跨学科学习的务实建构主义理论也提出了,如何设计教学指导来促进在跨学科学习环境中的跨学科整合的问题。 理论提出了跨学科学习的四个教学原则:
(1)让学生通过获得对问题的整体意识来建立目的(跨学科目的);
(2)帮助学生获得跨学科洞见;
(3)促进综合(提高整合);
(4)让学生反思(批判性立场)。
跨学科能力的各个方面都通过这些教学设计原则来解决。了解不同的学科知识,方法,期望和边界,以及对不同学科视角的思考,可以促进学生对不熟悉的学科更深入的理解。利用不同的学科观点,通过建立连接,合成和整合学术领域的知识来解决跨学科问题,并通过反复校准学科视角进行整合,结合。
学生认识到需要重新考虑自己的思维方向,解决问题的方法,通过反映学习过程的关键立场相联系。从跨学科目的出发,可以通过使用不同的学科视角进行综合和整合。根据建构一致性原则,这些学习活动应与评估相符。因此,不论是在iPBL或iPjBL中的测试,应该面向的是学习环境中的同一些活动,来体现学生跨学科能力各方面的发展。
为了了解哪些教学法更好促进跨学科能力,连贯学习活动和评估,我们比较iPBL和iPjBL的相关特征。关于跨学科学习的务实建构主义理论,人们必须检查学生在每个教学法中遵循的过程,对应于四项教学原则。在iPBL中,学生需要遵循以下几个步骤。
1)在制定跨学科问题陈述时,必须确定其目的。
2)通过澄清概念,集思广益的学科信息,跨学科阅读学术论文,并在后期讨论中解释其他学科的知识,从而获得学科见解。
3)此外,iPBL学生通过制定跨学科问题陈述,制定跨学科学习目标以及创建一个整合的团队宣言,指导综合学科观点。
4)最后,学生必须反思他们的思考方向。
研究方法
对应表1中列出的特点,我们筛选出了符合特征的iPBL和iPjBL课程。为了确定符合标准的课程,团队对5所大学的课程表进行了筛选。如果课程标题包括“跨学科”或“跨学科的”,课程描述表明了跨学科的方法,包括团队合作,就会联系对应课程的教师。此外,还联系了项目主管,以获得进一步的建议,因为并不是所有的跨学科课程,标题中都包括了“跨学科”或“跨学科的”。
通过查看表1中的每个特征,询问教师其课程是否符合标准。大多数课程被排除在外,因为他们的教学方法不包括实际的团队合作,或者只包括一段时间的团队合作,所以在一个学期的团队成员不断的组合中没有持续的团队合作。此外,大多数课程都是用平行或者加法的方式构建的(多学科),而不是整合(跨学科),因此不会被包括在样本中。
作者观察了13个iPBL课程(13个小组)和5个iPjBL课程(48个小组),超过两年(2013-2015)或三学期。所有课程都在本学期期间做过四次访问。为了确保实现符合表1所列的特点,作者观察了学习过程,并与导师和学生交谈。
样本的278名参与者(123名男性,44.2%,155名女性,55.8%),来自德国北部三所高等教育机构的其中一所,参加了iPBL(N = 95)或iPjBL(N = 183)课程。 平均年龄24.73岁(SD = 4.21)。在iPjBL中,11个跨学科学生团队在课程结束之前终止了他们的团队合作,因此,这64位参与者被排除在数据之外。关于过早终止的跨学科团队,教师和学生报告了跨学科团队内的矛盾激化的情况,作为终止的理由。
PBL的跨学科团队包括心理学,商业管理学和经济学学生,而PjBL的跨学科团队由心理学,经济学,教学,法律,语言学,物理学,信息学,环境研究,政治,地理学和机械工业。所有学生都在他们的第五学期或更高的学期,确保强大的学科专业知识。在这两门课程中,学生在本学期期间保持在同一支队伍中(略超过四个月)。
研究设计
这些参与者分为两组,两组分别使用iPBL和iPjBL的教学法,并进行了前测试和后测试。在进行iPBL或iPjBL课程之前,前测的重点是每个学生的跨学科能力,而后测则侧重于每个学生参与iPBL或iPjBL课程之后的跨学科能力。每位学生被参与一项问卷调查,大概需要10分钟,两次问卷时间分别是:在第一次团队合作之前,以及在iPBL或iPjBL中的最后一次团队合作。
测量工具
与最近自我报告清单衡量能力的方法一致(Braun,Gusy,Leidner,&Han-nover,2008; Kuh,2009; Schaeper,2009),本研究使用Lattuca等人设计的量表(2013),采用自我报告的方法探究跨学科能力。量表有三个组成部分:跨学科技能,反思行为,以及认可学科的观点。 量表是通过以下七个步骤发展出来的:
1.跨学科研究,教育,商业,研究管理,认知科学,哲学和科学社会学领域的跨学科关键课题的广泛文献综述;
2.确定学科性质的长短确定跨学科的八个维度;
3.与焦点小组进行关于课程发展的面谈
4.根据最后两个步骤的结果生成产品;
5.进行试点研究;
6.校对
7.最终研究报告
由于该量表是用来衡量工程学生跨学科的能力的,所以具体条目被进行了改编,来适应于本研究的中性项目(例如“我重视工程以外的阅读课题”改编为“我重视在本学科以外的阅读课题”)。根据汉布尔顿和德钟(2003)的翻译和适应指南,所有的项目都被翻译成德语并重新转化为英文,所以三位母语人士可以比较文字和语境上的原始和后向翻译,获得满意的结果(超过80%)。
如Lattuca等人所述(2013年),
1)跨学科技能包括实践学生对思考能力的看法的项目,并利用不同的学科观点来解决跨学科问题或加强跨学科领域的联系。
2)反思行为的量表,衡量跨学科性的“反思性”维度,评估学生认知需要重新思考其思维方向,和思考解决问题方法的认知能力
3)认识学科视角量表,主要是衡量学生对学科知识,方法,期望和界限的认识,以及如何在不同的情况下应用学科知识。
讨论:问题式与项目制,哪个更有效?
研究发现,iPBL在发展跨学科能力方面比iPjBL,可以获得更好的结果。跨学科技能的发展,反思行为以及对本学科的认识在iPBL中比在iPjBL中更高。实证结果符合实际建构主义跨学科学习理论提出的四条教学原则,指出通过让学生建立自己的跨学科课程目的,帮助他们获得成功,可以促进跨学科学习环境中的跨学科整合,获得学科解,促进跨学科综合与反思。 iPBL中的具体步骤促进了这些方面的发展。
研究结果还支持用建构一致性原则来设计学习环境。在iPBL中,预期的学习成果,教学方法和评估是高度一致的。 iPBL学生被引导,思考,连接和应用不同的学科观点来解决跨学科问题(跨学科技能),反思所选择的问题解决策略(反思行为),并考虑基于学科的概念,方法和限制(认识学科视角)。 iPBL教师或导师是以过程为导向,他们的功能是作为促进者,对跨学科反馈和整合提出指导。评估与学习过程一致,因为学生遵循与学习过程相同的步骤。
研究结果也与研究人员关于跨学科教学和学习的建议一致,即做出一个学生遇到问题,反思和逐步发展的设计(Manathunga等 al。,2006; Spelled,Biemans,et al。,2009; Woods, 2007)。描述性数据显示,iPjBL学生的跨学科技能,反思行为和本学科视角的认可没有变化。这并不符合最近的发现,因为基于理论,我们预测他们之间会有低但积极的影响(Fortuin&Bush,2010; Solomon&Sal,2011)。
iPjBL项目管理的一般步骤包括,跨学科合作的某种跨学科的目标设定和一些相关的里程碑式规划。这些应该可以加强跨学科学习实用建构理论,提出的跨学科理解与整合。此外,在iPjBL设计中遵循建构一致性原则,以便将评估和过程的重点与跨学科产品相一致。这与发展跨学科能力的预期学习成果是一致的,因为它的一部分被定义为解决跨学科问题的能力。
造成这一研究结果的一个可能解释是,iPjBL团队的学科多样性。与iPBL学生团队,只有一个学科分支,社会科学的团队成员组成相反,iPjBL学生团队仅仅组合了两种类型:(1)仅有一名社会科学学生,相对较短的学科距离的构成, (2)来自两个不同分支学科(如自然科学和社会科学)的团队成员。因此,他们体验到较大的学科距离感。由于基于学科的信息,数据,方法和理论使自然科学与社会科学理论之间的距离更远,可期跨学科整合更加困难,因此跨学科能力可能难以发展。迄今为止,一项研究发现跨学科团队的多样性程度阻碍了跨学科团队合作(Lovelace,Shapiro,&Weingart,2001)。然而,这项研究的结果表明,在跨学科能力发展方面,跨学科学生团队在高等教育和低学历方面没有任何差异。
由于PjBL是以实践为导向的,学生可能已经经历过在跨学科团队实践的困难。比如跨学科团队合作有很大可能产生冲突,而且大多数合作可能在实践中失败(Kezar,2005)。跨学科团队在沟通方面经验丰富,但在共同目标上存在分歧,不恰当的期望,以及低估跨学科,合作工作中的额外需要的时间和努力(Epstein,2005; Repko,2008)。
iPjBL学生退出团队合作的概率较高也可以支持这一解释。这一解释也证明,iPBL教师将早期终止项目归因于跨学科团队内的问题。综合最新研究表明,跨学科学习一般比传统教学方法更容易失败(Lee,2014)。因此,跨学科学习更加需要直接,明确的指导(Lee,2014; Spelled,Luning,van Boekel,&Mulder,2015),特别是对于跨学科的新手(Clark,Kirschner,&Sweller,2012)和对自主学习没有经验的学生(Schmidt,Henny,&de Vries,1992)。关于PBL和PjBL,Barron等人(1998)考虑到学生的学习过程,支持先从PBL开始,随后转向PjBL。因为学生可能需要第一次在iPBL的跨学科学习过程中获得支持和指导,跨学科能力有一定的发展,后转向PjBL。
这一研究另一个实际的影响可能是,将iPBL的步骤融入到iPjBL中。例如,可以指导学生在开始协同任务分析工作之前,澄清每个学科的概念和术语。再次,思想可以以多学科的方式收集,然后通过对比差异,相互关系,以及iPBL中的差异,然后确定整合机会,从而形成结构。在iPjBL的识别解决方案阶段,学生可以不仅在学科方面研究与他们的项目相关的课题,还可以阅读其他学科的学术论文,从而深入了解不熟悉的学科。此外,在iPjBL的实施阶段,可以指导学生在任务完成之间切换学科的角色。此外,正式评估可能包括跨学科团队流程对最终产品的反馈。
本研究也有一定局限:最重要的是,成功的跨学科教学和学习可能取决于这一教育模式以外的组成部分,这构成了一个缺失的变量偏见。重要变量可能是开放,勤奋,好奇心和耐心的学生的个人特征(Spelled,Bieman,et al。,2009)。此外,教师的特征和态度(Hattie,2008)以及跨学科教育的经验和专长可能对学生学习产生影响,并可能扭曲了结果(Spelled,Biemans等,2009)。此外,使用自我报告清单收集能力资料,可能会对该措施的有效性产生怀疑。显然,自我报告缺乏客观性,因为它们有潜在的偏见,并且不允许任何与标准化客观测试所做的硬标准相关的推论。然而,无论如何,研究产生了有希望的结果,表明自我报告与职业成功的相关关系(Braun&Mishra,2016; Braun,Sheikh和Hannover,2011; Wilson,Lizzio,&Ramsden,1997)。解决构建的有效性可能具有局限,Lattuca等(2013年)认为,跨学科能力量表可能无法准确描述这一结构,因为他们的研究基础更多地基于推测性的跨学科研究文献,而非实证文献。因此,在这项研究中,对跨学科能力的衡量可能不够,因为科学界尚无跨学科能力的定义。虽然有人定义跨学科交流能力(Shen等 al,2015),包括跨学科文化能力(Pecukonis等 al。,2008)或跨学科协作能力(Brandstädter&Sonntag,2016。更加令人遗憾的是,本研究中应用的跨学科能力的定义,是目前唯一的测量工具。
结论
我们发现,iPBL比iPjBL更适合支持学生跨学科能力的发展。由于这是对跨学科能力发展的第一次实证研究,本研究有助于理解跨学科教学和学习。通过比较PBL和PjBL核心要素,进行前测后测的研究设计,本研究有力地促进了在高等教育中,基于设计的研究。在21世纪技能教育紧迫改革下,我们的研究结果表明,重新针对跨学科学习设计课程,特别是运用iPBL,可以提高跨学科能力。
>>声明
本翻译仅作了解之用,并非用于学术研究或商业决策。芥末堆海外翻译社群的小伙伴们力求将关键理念与思想更广泛地传播至中文区域,故部分表达可能与原文有所差异。如需使用,请查证原文。
表1:PBL 和PjBL 的对比