目前,国内少儿编程教育课程体系设置鱼龙混杂,一方面,少儿编程教育在国内发展时间较短,缺乏体系成熟的标杆企业,多数机构处在创业初期,行业可参考资料较少;另一方面,这两年少儿编程成为风口,教育机构如雨后春笋般爆发,从业者素质参差不齐,受技术、资金、时间、观念等影响,部分机构在课程设置方面有心无力,导致课程体系混乱不堪。
课程体系设置相对成熟的美国少儿编程机构是怎么做的?睿艺通过对美商奇幻工房(Wonder Workshop)的专访,深入了解到了美国少儿编程课程体系主流参考标准之一CSTA K-12 CS standards(计算机教师协会 K-12 计算机教育标准,CSTA全称 Computer Science Teachers Association,即计算机科学教师协会)。
奇幻工房(Wonder Workshop)是美国硅谷的教育机器人公司,致力于为儿童制造可编程机器人玩具和配套游戏应用。其儿童编程机器人产品达奇和达达不仅获得了前美国总统奥巴马认可,受邀参加白宫举办的机器人大赛,还被比尔·盖茨和其夫人梅林达·盖茨,列入最适宜小朋友学习计算机科学的礼物清单,已经被全球近20000家小学、幼儿园和教育机构所购买和使用,并已获得美国中经合集团与创新工场领投、TCL及数家美国投资机构跟投,高达2000万美元的B轮融资,目前正在准备新一轮融资。我们将以奇幻工房课程体系为例浅谈CSTA标准。

注:达奇和达达获得前美国总统奥巴马认可
CSTA 标准为学校制定课程大纲提供指导,备受编程机构青睐
CSTA成立于2004年,截止目前成员数量已超过25000名。涵盖了来自于145个国家的K-12阶段计算机科学学科一线老师、大学教师、工业界人士、政府工作者、非营利组织成员、学生父母等。CSTA 以“为全球计算机科学教师赋能,促进计算机科学教育的发展”为使命,在学科标准制定、教师培训、行业会议等方面都做了大量工作。
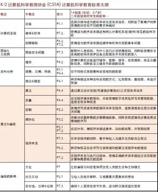
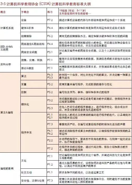
CSTA于2011年、2016年分别发布了 K-12 阶段计算机科学标准,目的是为美国各州、各地区的学校制定本地化课程大纲提供指导。2016年CSTA 标准条目共133条,将 K-12 阶段计算机科学学习分为 Level 1-3共3个等级,Level 1 根据年级分为 Level 1A、Level 1B, Level 3 根据难度分为 Level 3A、Level 3B。CSTA标准针对学生所处等级制订了相关水平要求。


注:此CSTA标准大纲由奇幻工房翻译提供
值得一提的是,奇幻工房、乐高教育等商业机构在编程课程体系设置上都参考了 CSTA 标准,code.org(推广编程教育的国际组织)也在编程一小时活动申请提交页面推荐采用 CSTA 标准。奇幻工房行销经理杨君君说:“CSTA标准在全球认可度非常高,在美国基本从事编程教育的机构都会参考此标准设置课程,目前中国业内人士也越来越关注这个标准,甚至少儿编程机构也在尝试根据其研发课程。”
杨君君介绍,“鉴于协会在计算机科学教育方面的专业性,CSTA标准较其他公益组织、商业公司等制定的标准,制定时间更长,制定者更多元与包容,且CSTA标准完美规避了商业公司只用自己产品的弊端,面向所有大众,只要是好的内容都会加进来。因此,CSTA标准备受少儿编程机构青睐。”

注:奇幻工房师生团队
奇幻工房参考CSTA 标准研发 课程
奇幻工房近期参考2016年CSTA 标准针对5到12岁孩子研发了新的课程体系。“奇幻工房用户年龄段较低,因此课程体系主要对应于 CSTA 标准的 Level 1。整个课程体系根据年级分为Learn to Code(学习编程)和Code to Learn(透过编程学习其他学科)。”
Learn to Code系列课程旨在让孩子学习并熟练掌握编程基础概念的应用,主要分为线上k-5课程及线下挑战卡课程。线上k-5课程在官方网站上,分为A到F共6个阶段,每个阶段对应了在校生相应年级,从K到5年级,涉及序列、循环、事件、条件、函数和变量等编程概念。每个阶段又有6节完整课程,课时从40分钟到1小时不等。
线下挑战卡共72张,是印刷出来并在线下发售的,同样按照A到F分6个阶段设置,每张卡片的左上角标对应字母。通过每个阶段涵盖的编程概念,循序渐进引导学生进步。每张卡片的正面描述一个达奇或达达的故事,背面是引导学生完成编程挑战的指引。
Code to Learn系列课程旨在将编程与其他学科进行结合,包括科学、数学、英文、艺术、社会实践等。这个系列的课程都位于官网“课程图书馆”栏目中,由各个学科的教育专家根据达奇和达达的功能结合该学科的特点来研发完成,目前课程更新了20节以上,教孩子们用编程机器人来了解和掌握各种知识点,如科学类的磁力、速度和实践类的测量、体育类的篮球等。

注:比尔·盖茨和夫人梅林达·盖茨,将达奇列入小朋友学习计算机科学礼物清单
奇幻工房在中国并没有开设自己的实体教室,而是作为输出方、提供方,把其研发的课程理念、体系、工具等售卖给渠道方、教育机构、学校。然而好的课程需要好的教师才能显现最棒的效果,可目前中国市场上缺乏优质的少儿编程教师,针对这种情况,奇幻工房为教师提供授课课程指南,指导教师如何使用奇幻工房的机器人和课程内容。
此外,奇幻工房与优才合作,培训符合奇幻工房要求的优质师资,从而解决合作机构的师资难题,实现标准化、规模化。这些接受过培训的教师如果后期想转型创办奇幻工房教室,奇幻工房也会有基金支持。同时奇幻工房也在不断研发新产品以覆盖更高年龄和更低年段的孩子。

注:奇幻工房达奇出现在《生活大爆炸》剧中
(本文转自睿艺,作者单孟华)