
图片来源:unsplash
「双减」落地,K12 学科培训退潮,职业教育迎来风口。不论是政策利好还是供需变化,种种迹象表明,职业教育迎来高光之年。
一方面,如新东方、好未来、高途等学科培训头部机构,纷纷宣布加码职业教育;另一方面,一系列利好政策频出,为职业教育赛道上的选手们铺开了亮相「红毯」。
职业教育势头之热,如烈火烹油,展望未来,教育行业如何找准航向,贴近政策监管的方向和要求?如何在技术赋能之下、产业升级之中,转危为机、迭代进化?
《2022 中国职业教育行业报告》通过详细的行业梳理,以及对职业教育领域内多位顶尖专家的访谈,系统解读职业教育行业的当前格局和未来趋势,并对职业教育典型赛道进行分析和展望,为职业教育企业和投资人提供行业参考。

中国职业教育行业图谱,来源:多鲸教育研究院整理
概要
01 职业教育市场概述
02 职业教育市场分析
03 职业教育典型赛道分析
04 职业教育赛道展望
职业教育市场概述
1·1 职业教育定义及范畴
职业教育:是指为了使受教育者具备从事某种职业或者职业发展所需要的职业道德、科学文化与专业知识、技术技能等综合素质而实施的教育活动,在多项因素的共同推动下,职业教育进入快速发展期。职业教育由职业学校教育和职业培训两部分组成。
·职业学校教育:是根据国家教育部下达的招生计划录取学生,按教育主管部门认可的教学计划实施教学,学生完成学业后,由学校颁发国家统一印制的毕业证书和学位证书。学历职业教育分为中等和高等职业学校教育。
·职业培训:是指培训、进修后,由培训部门颁发相应结业证书。职业培训可分为就业前培训、学徒培训、在职培训、再就业培训、创业培训及其他职业性培训。

来源:中国教育部、弗若斯特沙利文,多鲸教育研究院整理
职业教育与普通教育是不同教育类型,具有同等重要地位,是国民教育体系和人力资源开发的重要组成部分,是培养多样化人才、传承技术技能、促进就业创业的重要途径。
—— 《中华人民共和国职业教育法(修订草案)》
1·2 职业教育的分类和细分赛道
►职业教育有学历和非学历两大分类,产业升级背景下新兴职业教育机会不断涌现

来源:多鲸教育研究院整理
职业教育基本可分为学历职业教育和非学历职业教育。
学历类职业教育:主要分为中等和高等职业教育,中等职业教育包括普通中专、职业高中和技工学校,高等职业教育由专科、本科教育层次的职业高等学校和普通高等学校实施。
非学历职业教育:主要分为职业考试培训、职业技能培训和企业管理培训;职业考试培训包括人才招录和资格认证,职业技能培训包括 IT、金融财会、语言培训等,而企业管理培训主要包括企业管培和企业内训。
随着互联网行业的快速发展以及传统行业的信息化、数字化水平提升,各行业的商业模式和行业格局都在不断迭代,一些新职业和新兴职业教育方式逐渐进入大家的视野,比如:
职前教育主要为大学生人群提供职前指导,比如 offer 先生、Unicareer、实习僧等,通过职业生涯指导和就业信息提供,帮助学生掌握工作相关技能,顺利地进入职场。
职业技能教育,则是通过帮助用户提升专业技能,满足其在能力提升、职业转型等方面的诉求。比如,在互联网职业技能上,可细分为产品、运营、设计、技术、管理、金融等领域;在综合素质方面,包括创业培训、商学院以及知识付费等服务。
1·3职业教育发展历程
►职业教育经历恢复探索、快速发展、逐步规范和转型发展后进入发展新阶段
民办职业教育,是相对于公办职业教育而言,指民办教育的职业教育,主要由民办职业学校、民办职业技术学校、民办职业学院、民办职业技术学院、民办职业大学、民办职业技术大学等实施教育。
结合政策与职业教育发展状况分析民办职业教育发展历程。(本报告以民办职业教育为主)

来源:国家统计局,多鲸教育研究院整理
职业教育市场分析
2·1职业教育驱动因素
►人才供需结构性矛盾凸显,职业教育是填补人才缺口的重要手段
据人社部统计,2020 年底我国技能人才仅占就业人口总数的 26%,高技能人才占技能人才的 28%。人社部印发的《「技能中国行动」实施方案》明确要求十四五期间要实现技能人才数量的提升。
伴随着产业结构的升级,我国对新一代信息技术、新材料等技术密集型领域的人才需求不断加大;而如批发零售业、制造业、建筑业等附加值低的劳动密集型行业增速放缓,劳动力供给过剩,行业从业者面临着失业的压力,急需提升职业技能。
劳动力市场就业和招工的两难问题并存,职业教育面临着庞大的市场需求。

来源:人社部、教育部、国家统计局、《制造业人才发展规划指南》,多鲸教育研究院整理
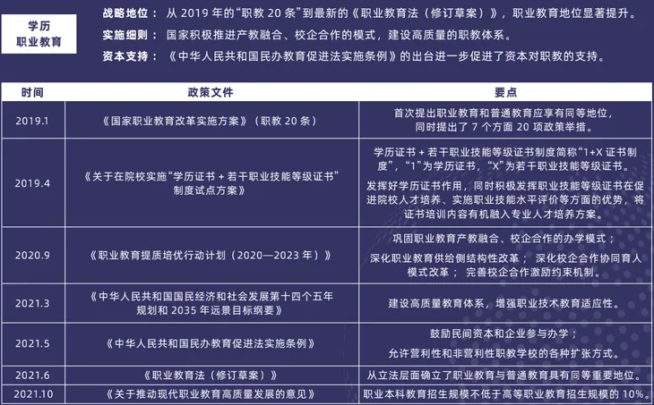
►利好政策持续推出,学历职教地位显著提升
从长期战略规划到短期实施细则,政策对学历职业教育的催化作用显著。

来源:人社部、教育部、财政部,多鲸教育研究院整理
►利好政策持续推出,非学历职教走向规范化和市场化
政策推动下,非学历职业教育走向市场化和规范化。
短期内有助于解决就业压力,长期来看对建设终身教育体系具有重要意义。

来源:人社部、教育部、国务院,多鲸教育研究院整理
2·2职业教育市场规模
► 2022 年,学历及非学历类职业教育规模合计可达万亿
根据预测,到 2022 年,我国职业教育市场规模有望突破万亿,到 2024 年,有望达到 1.2 万亿人民币规模:
·学历类职业教育的增长,主要依赖学生人数增加及学费提升。目前,民办学历类职业教育的招生指标受政府调控,学费则因地而异,需依据政府指导价或通过政府备案审批,因此整体规模受政策影响大。近年高职扩招政策利好行业增长,不过,由于民办高校招生人数占高校总招生人数比例稳定(约24%),且学生总人数趋于稳定,扩招对规模增速的加持有限,未来增速预计趋于平稳。
·非学历职业教育以市场需求为主要驱动力,主要包括职业技能培训和职业考试培训两大市场。职业技能培训受产业结构升级和劳动力市场人才素质提升需求影响,发展迅速,据弗若斯特沙利文数据,近 5 年年复合增长率 CAGR 保持在 10%;在公务员、教师、研究生等扩招影响下,职业考试培训近几年成为热潮,近 5 年年复合增长率 CAGR 约为 4.5%。

来源:教育部、弗若斯特沙利文,多鲸教育研究院整理
2·3职业教育产业链
►职业教育主体集中在产业链中游,赛道众多、竞争激烈
职业教育产业链的上游由配套服务商、平台服务商、师资服务商和内容服务商构成。中游由学历和非学历的职业教育服务商构成,主要提供教育和培训服务。下游则为职业教育需求方,其中现阶段学历职业教育主要面向 15-22 岁的 C 端学生,非学历职业培训的受众则更为广泛,基本覆盖了中考毕业以后所有年龄阶层的学生,此外职业技能培训和企业培训公司还向 B 端企业提供服务。
从产业链来看,学历职业教育与非学历职业培训集中在中游,且细分赛道众多,各赛道集中度低,竞争较为激烈。

由于报告篇幅很长,我们将陆续更新后续内容,敬请关注!
以下是职业教育领域内多位顶尖专家,对职业教育行业的当前格局和未来趋势解读,以及对职业教育典型赛道的分析和展望。
专家观点
职业教育改革方案的颁布、职业教育法的重要修订以及中办、国办印发《关于推动现代职业教育高质量发展的意见》,显示出党和国家对职业教育重视程度之高、推动职业教育改革发展力度之大前所未有。目前中国技能型人才缺口巨大,政策与需求的双重驱动将使得职业教育迎来巨大的发展机遇。
职业教育企业要坚持以科技赋能、以学习者为中心、以质量为生命线,构建「招培就」一体化的人才培养体系,打造教育链、人才链、产业链、创新链互惠共赢的职业教育新生态,促进产业繁荣。
——民生教育总裁,左熠晨
过去的 20 年是互联网深刻影响中国经济的 20 年。技术变革催生新的应用,新的应用派生新的商业形式,新的商业形式产生新的经济形态,不同的经济形态对人才供给提出新的需求,在 IT 行业经历的大型软件开发、互联网、移动互联、人工智能的四次迭代中,洞察人才供给需求的变化,构建符合产业需求的人才培养系统成为 IT 职业教育企业长期发展的核心能力。
面临产业升级带来的人才结构的变化,以及企业用人需求的变化,作为个体的我们,人人都需要学习一些 IT 技术来提升工作效率,拓宽职业发展路径。作为 IT 职业教育企业,需要持续发展符合需求变化的人才培养系统,来为学习者提供专业、有效的职业教育服务,在国家高素质技术、技能人才供给中,继续成为不可或缺的重要力量。
——达内教育集团 CEO,孙莹
「双减」政策出台,职业教育成为 K12 教培转型的重要方向,行业竞争加剧。单纯的线上或线下模式抗风险性差,难以稳定持久地发展,线上线下融合的 OMO 发展模式会成为教师培训赛道的重要趋势。
未来,职业教育行业将进一步规模化、规范化。职业教育机构,需要保持初心与情怀,服务国家发展战略,为社会输送技术型人才,而不应过度逐利与资本化。
——山香教育董事,王相然
现阶段职场新人多是 95 后、00 后,这批人是互联网原住民,对互联网的接纳程度高,更注重个人的成就感与个性化的追求,对应这样的客户群体,满足个性化需求的职业教育会成为一个重要的发展方向。
从市场格局来讲,目前新职业在线教育赛道格局非常分散,没有明显的头部效应。但随着行业内早期机构的不断发展,以及新机构的不断涌入,在不久的将来,势必会产生龙头企业,行业竞争也会日益加剧。
——潭州教育董事长,谢辉艳
社会在持续发展,每个人都需要努力提升技能和综合素质,以提高生产力来持续创造个人与社会价值。未来,职业教育将肩负起培养多样化人才、传承技术技能、促进就业创业的诸多重任,成为国民教育体系中不可或缺的一环。
——十方融海(十方教育)创始合伙人兼 CEO,陈劢
目前财经职业教育市场呈现分散化的特点,没有出现龙头企业。行业中成功的企业往往具备较好的市场能力、独特的产品与优良的口碑。但仍有部分行业痛点无法解决,如学员空闲少导致无法长时间线下学习,线上教学缺乏学习氛围等,如何解决行业痛点、满足学员个性化需求会成为企业追求的重要目标。
整个职业教育市场看似很大,但刚需性不够强。要成为职业教育头部企业需要找到一个合适的方向,努力回归职业教育的本质——改变学员命运,不仅要考虑到学员的工作生存问题,还要大力发展职后教育,解决学员的职业发展问题。
——BT 教育创始人/CEO,朱立平
刚刚过去的 2021 年,针对职业教育领域国家多个政策发布、资本对职业教育频频出手、「双减」后教培公司转入等现象,均带来了职业教育的高关注度。职业教育在我国其实已发展多年并有其成熟的结构和发展模式,在新职业教育的大背景下,必定需要新的变革点和突破点。
其中重要的一环即是产业公司,因为只有产业公司才能真正了解产业人才画像、产业技术应用等内容。非常欣喜地是,我们已经看到众多行业的头部企业宣布进入职业教育领域,下一步就要看谁能更好地融入既有职业教育结构,并做出符合自身产业特色的内容和服务。未来在职业教育领域,具备产业背景或产业知识储备的公司才能走得更好更远。
——猎豹移动副总裁,李婷
随着国家的高度重视,职业教育也迎来了利好的发展机会。但依然也面临着诸多难题,如何更好地根据市场需求来设定职业教育的教学内容,让所培养的人才能更好地满足企业的发展需要,如何从根本上解决凸显出的结构性矛盾等,都需要共同的努力,切实以就业为导向,围绕「人才职业发展」,培养人才、输送人才,真正去打通职业教育的闭环。
——拉勾教育业务负责人,张贵彬
随着我国经济结构的战略调整和产业数字化转型的加快,对技能人才的需求会更加多样化和更加旺盛。技术技能人才市场供需结构性矛盾突出,技能劳动者虽有 2 亿多,但仅满足就业总量 26%。因此,产业龙头、职业院校、人力资源机构的铁三角在政府政策加持下,会发挥划时代的作用,以工代训、专业共建、订单班等模式如雨后春笋。职业教育的发展关乎就业、民生与社会安定,国家未来的政策方向必然是利好的,会让职业教育更加规范、合理且有序地发展。
——科锐国际科技业务副总裁,杨武全
未来国家对职业远程教育的管理和规范会越来越严格,这些政策的出台对于行业发展来说是极大的利好。规范的市场、和谐的竞争环境,对于长年埋头实干、重视教学质量和学员服务的企业来说会拥有更好的发展机遇。而随着人们对技能水平提升、知识层次积累的需求不断扩大,职业远程教育行业在相关政策的引导和规范下,在各个企业精心的耕耘和经营下,必然会拥有更为广阔的市场发展空间。
——正保远程教育副总裁,王良诚
多元化的价值观是社会发展的必然趋势,期待若干年后的年轻人在就业时,无论在哪一行,无论是因为兴趣还是工作,都可以更充分地展现其活力和专业度,贡献其社会价值、也获得社会尊重。
职业技能教育是支撑我国未来产业转型和数字经济发展的重要保障。政策上明确积极鼓励企业深度参与、与职业类院校一同解决高技能类人才的供需矛盾。这是一个历史机遇,产教融合的过程中,需要也离不开职教领域创业者的聪明才智。
——创新工场合伙人,张丽君
职业教育的优势在于就业导向明确,如果培训与就业强关联,学员付费意愿更强,在此基础上提高客单价可以成为扩大企业营收的重要途径。而针对 LTV 短的问题,则可以针对某一赛道或细分培训品类深入打造终身学习平台。
职业教育行业单细分赛道天花板不高,市场规模有限,难以支撑头部企业的持续扩张。如公考赛道的头部企业早已开始向教师、IT 培训、考研等品类扩科布局,跨赛道发展成为众多职业培训平台的共识。
——前程无忧战略投资部总经理,陈海滨
发展中高职教育,是国家基于国际竞争,将人口红利转化为工程师红利的重要举措。打通产教融合的最后一公里,需要中高职院校、中高职教育企业、人力资源服务企业、用人单位、政府主管部门,乃至全社会的共同努力!
——人瑞人才战投负责人,张汉武
学历职业教育中,与产业结合更紧密且拥有技术革新较快专业的院校更有发展前景;非学历职业教育中,兴趣驱动下线上线下融合的终身学习平台是重点发展方向。
真正把创造价值作为职业教育的核心导向、帮助学员获得有社会需求的职业能力的职业教育企业将迎来发展的黄金时代。
——几何投资合伙人,钱鹏飞
兴趣驱动会成为未来成人教育的核心发展趋势之一,成人教育不再局限于刚性需求。受益于兴趣驱动的新型学习模式,科目之间的边界将会逐渐被打破,多样化的兴趣爱好会促使成人教育更加细分和多元化。同时,数字化会重塑整个成人教育的竞争格局,让行业的集中度进一步提高。
——慕华投资合伙人,李恒
在政策需求、市场需求和个人成长需求的共同推动下,中高职教育在未来的 20 年将发生巨大的变化,更多的民营企业和资金会加速入场,政府也会落地更多的政策,提供更多的经费支持。如今年轻人更换工作更加频繁,更加重视提升自身的职场竞争力,职后教育市场也会在未来持续稳健发展。
——蓝象资本合伙人,周爽
本文转自微信公众号“多鲸”(ID:DJEDUINNO),作者多鲸教育研究院。文章为作者独立观点,不代表芥末堆立场,转载请联系原作者。