文/ Shirley Dugdale,翻译/李苏萍
关于作者:Shirley Dugdale /美国建筑师协会会员,空间策略咨询师,有着多年构想新类型学习环境的经验,这些新型空间支持教学法的变革、学习和研究的有效,以及组织结构的变化。
科技提供了前所未有的移动性与新的学习方式,这促使教育机构正在认识到非正式学习空间在丰富学习者体验中的重要性。
当教学法转向以协同为导向和以课题为基础的学习模式时,更多的学习活动需要在传统教室以外的场所开展,学习者亲身参与或虚拟互动。
学习越来越多地涉及到制作、模拟浸入式体验或者处理复杂数据,因而新型设施将被开发,诸如能够激发同伴学习社区的创客空间。
这些趋势证明校园规划需要“学习图景法”——其基于整合正式与非正式空间的规划原则,提供能够支持混合型活动的、富有活力的空间节点网络。混合式课程和分散式学习互动的增长,将会挑战校园规划师如何应对非正式学习空间的战略重要性,以及发展能更有效地分配和管理这些空间的系统。

几十年间,学习已变得日益丰富,复杂科技正在带来众多新的学习方式,以及支持这些方式的工具 ; 学生也正在寻求更具合作性和创业性的学习体验 ; 跨学科研究的需求正在激发新的学术关系与互动;而且,就学习行为而言,发生在实体空间里的可能性就和发生在虚拟空间里一样。由于电子资源和移动设备的普遍使用,学习和探索可以发生在任何地方。
以下八条策略对于发展健全的非正式空间以及实现日益增多的分布式学习非常重要 :
1. 将整个校园作为学习空间进行分析
2. 整合正式和非正式的学习环境
3. 为混合型活动营造混合型空间
4. 针对新的学习方式作出回应
5. 借助各种非正式环境来激发实验性和创新
6. 寻求战略伙伴关系以发展新的学习地点
7. 规划一个复合型未来学习模式,同时包括面对面和虚拟互动
8. 发展针对分布式学习的空间策略
将整个校园作为学习空间进行分析
“学习图景法” 是在校园层面上借助规划的力量增加互动。传统校园总体规划把将来建筑常常视为通用空间类型 (例如 “教室” 、“院系” 或者 “行政楼”)进行摆放。与此不同的学习图景法,其所构想的未来校园是由吸引人的空间和节点构成的相互重叠的网络群。
它为使用者提供多样选择,并借助设施之间的相邻性以及群组优势产生出协同增效的作用。正式学习空间指的是进行被预先安排的授课活动的空间,而非正式学习空间包括教室之外所有进行有关知识分享和学习活动的场所——从图书馆、休息室和计算机中心到咖啡馆、合作中心以及宿舍。不同的科技潮流正以以下几种重要方式影响着空间:

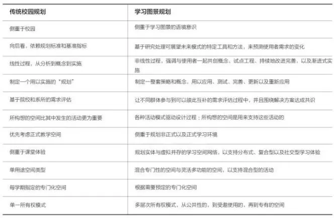
传统校园规划与学习图景规划的比较
空间的传统分类方式正逐渐失去其意义,与之伴随的是各式各样的活动混合在一起, 空间不再那么专门化, 学科之间的界限变得模糊,以及对非正式学习环境的需求趋向 24/7 全天候。
将来更有可能的是,空间类型设计会围绕人的活动和互动模式来进行,而非围绕某个具体院系、学科或者某种科技的特定需求。
由于具有更便利的移动性,学生可以对学习地点进行选择,并容易被他们喜爱的空间所吸引——设计质量因而显得更加重要。因此,在教育机构内,新的空间模式应侧重于在提高校园生活质量的同时,支持他们的学习体验。
随着教学法的变化以及课程设计对协同式学习的提倡,更多的合作式小组学习已经在教室外开展。加之学生对小组学习的渴望,所有这些趋势都在指向人们需要更多的非正式学习空间,不仅在传统场所如图书馆,也在许多校园内的其他地方,包括被重新定位为社交学习空间的餐饮设施。但所有这些空间都需要配备可以支持高效学习的设施——可用电源的数量常常决定了非正式学习空间的使用强度——而且就语音、光线和家具而言,这些环境应设计得舒适宜人。
整合正式和非正式的学习环境
整合各种与教学空间相邻的非正式学习场所可以丰富学生的学习体验。如果下课涌出教室后,学生仍能方便地在附近逗留,和老师或同学继续彼此的对话, 或者利用课间一起进行有效的学习, 那么他们会受益匪浅。为解决这一问题,许多学院开始在现有建筑内设置座椅。
纽约州立大学布法罗分校的总体规划文件包括学习图景总体规划,其中提出了“学习走廊”的概念; 这一概念建议激活教室外侧的主要走廊,让这些场所成为进行学习和共享的丰富多彩的区域。另一例子在印第安纳大学与普渡大学印第安纳波里斯联合分校,该校抓住时机,利用学校有关部门与当地合作伙伴以及供应商之间的合作,创造出一系列在讲堂与教室之间的非正式学习角,每个空间都具有独特的设计特点和家具陈设 。

印第安纳大学与普渡大学印第安纳波里斯联合分校的走廊工程中的非正式学习角
有些建筑以混合体为思路,成为整体设计概念的有机部分。在佐治亚理工学院的克劳夫中心,其空间肌理是由几个多层空间相互渗透形成的混合体;非正式座椅区分布在服务于本科课程的教学空间四周,而且建筑也可通向相邻的图书馆。楼梯设置在教室的一侧,不仅连接了位于不同层在主要流线上的两个入口,还提供了课间逗留的场所,在这里可以注视进进出出的人流。
无论何时去观察建筑的里里外外,你都会看到一组组学生在活动白板前一起学习讨论。透明性,灵活的家具元素以及允许学生移动家具的规定,可以满足学生按自己的需求设置个性化的学习区域,特别是在考试期间,所有这些都是成功的关键。

佐治亚理工学院克劳夫中心
俄勒冈州立大学正在施工的12万平方英尺的中央教学楼,在参与式设计阶段邀请相关部门进行研讨。设计宗旨在于设计出能够支持各种规模的主动式学习模式,其中包括多个创新模式空间,提供圆形布局的大课教学;总共可以容纳约2200 个教室座位,以及600个散落各处的非正式学习座位。关键的设计要素之一是将教学空间设在中央,周边交通区域设计成“能够占用的立面”——一道凹凸的外墙,非正式学习空间就在高流量区域的一侧 。


俄勒冈州立大学新教学楼中的学习创新中心 : “能够占用的立面”图解
位于多伦多的央街,由 Snøhetta 和加拿大蔡德勒建筑师事务所合作设计的瑞尔森大学的“新脸面”——新学生学习中心,将现有大学图书馆扩展成由充满活力的非正式学习空间构成的景观,学生在这里能够找到或者互动或者安静专注的学习环境,并根据自己的需求在不同时段调整 家具的布局。每一层楼都有不同的个性,创造出的学习区域在平面、 剖面以及技术方面针对不同功能用项作出独到回应 。

瑞尔森大学新学生学习中心 : 开放学习区域渲染图
不过,由于院校机构政策对空间净面积/毛面积比例已有规定,它限制了走廊和门厅空间的潜力,因为在这些空间,偶遇以及课后逗留能够使非正式的学习变得更加丰富。将非正式学习空间算作净面积可以帮助抵消这一矛盾,但需要从策略性的角度重新思考学习空间的预算制定程序。需要重新审核现有大学和各州的空间标准,考虑增加单位座位的平均占有面积,从而顾及到主动式学习的教学方法和认识到非正式学习环境的价值。
未来校园规划师面临的挑战之一是如何在单栋建筑以及整个校园范围内,找到正式与非正式学习空间数量的平衡点。虽然现在不少大学在校园建筑中增加个人及小组学习的座位区,但仍需要进行更多的研究,发测试相应的设计指导原则,进而帮助某一特定工程或者大学确定出其所需的非正式学习环境类型的组合以及数量。
为混合型活动营造混合型空间
以学习者为中心的规划方法明确了支持多种学习方式的重要性,包括社交型学习以及虚拟讨论。咖啡和食物可能是吸引社交互动的有力工具,为各种校园人群提供彼此产生交集和联系的地方。
空间设计及食物菜单的品质对于吸引校园社区人群显得越来越重要,因为人们的流动性越来越强,并且对健康的生活方式和可持续的生活实践更加在意。如果这些聚集地可以设计成非常吸引人的场所,在此工作以及分享经验,那么他们将会是充满活力的聚会场地。尽管很多老师和助教已改成虚拟答疑——和学生的对话不受时间地点的限制——但与此同时,也有人把答 疑搬到咖啡馆以及公共场所,停留在这里,在完成教学工作的同时,可以让学生更方便地接触到自己。
现在对任何地方来说,带宽容量和足够的电源都非常重要,特别是对于以走读学生为主的大学,以此鼓励学生下课后逗留在校园里,并且积极参与校内社区的活动。
混合式的空间里蕴含着活力,就像在丰富多彩的都市环境中一样。为混合式活动设计的经典案例之一是格拉斯哥卡利多尼安大学的索泰尔中心 ; 建于 2006 年,该中心将公共空间、学习空间、学生服务咨询点、咖啡室以及图书馆的部分空间集中在具有戏剧性的多层“服务商场”共享中心里 ; 就空间而言,该中心利用在不同楼层上的观看台将综合体的各个部分连在一起 。
这里的家具设置属于混合型,包括从开敞式到半封闭式,灵活布局的家具让共享中心能够兼顾一天中不断变化的学生活动,包括从个人学习和小组合作到一些特殊活动,如通宵的“编程马拉松” 。

格拉斯哥卡利多尼安大学的索泰尔中心
由于正式及非正式空间的营建旨在支持在更广范围内的活动与交互,因此这二者间的区别将变得越来越不清晰。随着能够支持多种活动及任务的混合式空间吸引更多的学习者——他们在那里可以学习、吃东西、对话、放松,并且根据所需活动来改变环境——校园就有必要提供更加灵活多样的环境设置,允许使用者控制和操作,并且在不同时段内根据不同人群及活动的需要而改变。
本文出自《住区》杂志2015/02总第66期,主题报道·非正式学习图景的规划策略。
本文转自:必达更好的学校建设