
图片来源:摄图网
2018年4月20日,教育部发布《中华人民共和国民办教育促进法实施条例(修订草案)(征求意见稿)》,该《征求意见稿》以新修订的《民促法》和国务院《关于鼓励社会力量兴办教育促进民办教育健康发展的若干意见》为依据,以促进民办教育稳定和健康发展为目的,回应民办教育领域出现的新情况新问题,对原《实施条例》内容做了较大范围的调整,对31个原条文进行了修改,新增19个条文,删除8个条文。对此,我们梳理并解读如下:
主要修订内容:
围绕民办教育,教育部历史上发布过6份重大文件,从2002年《民促法》及2004年配套实施条例,到2016年前后新《民促法》及后续配套政策文件,已走过10多年探索。2016年11月新《民促法》发布、2017年9月正式实施,过去半年内,上海、湖北、安徽、甘肃、河北、天津、云南、浙江、辽宁、内蒙古、河南、海南、江苏、陕西等14个省份陆续出台民办教育分类管理实施条例,新《民促法》带来的行业政策和监管在不断细化过程中。但到目前为止,在具体的监管方式、规范要点、保障措施、优惠政策等方面,仍缺乏全国性的政策指引。
![640[1].png](http://cdn.jiemodui.com/img/Public/Uploads/item/20180424/1524554082899268.png?x-oss-process=image/resize,w_730/format,webp)
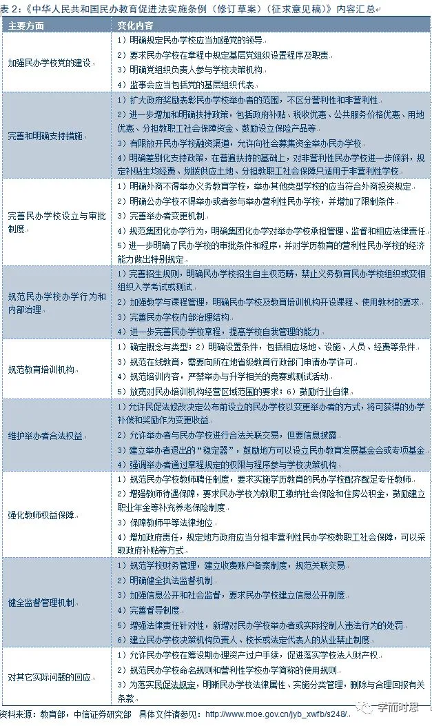
千呼万唤始出来:从此《民促法》落地实施有章可循。此次《中华人民共和国民办教育促进法实施条例(修订草案)(征求意见稿)》发布,在学校党建、支持措施、设立和审批制度、规范民办学校办学行为、规范培训机构、维护举办者合法权益、强化教师权益保障、健全监管机制和其他实际问题的回应等八个方面做出修订,对营利性和非营利性学校的监管和扶持政策、教育机构的关联交易、培训机构整顿和规范等热点问题,做出更加明确的规定。具体请见下表
![640[6].jpg](http://cdn.jiemodui.com/img/Public/Uploads/item/20180424/1524554092104855.jpg?x-oss-process=image/resize,w_730/format,webp)
中信解读及观点:
此次修订征求意见稿涉及多个方面、多个条款,我们认为从投资角度重点应关注的方面包括:
一、从政策基调角度:仍鼓励民间办学,满足多样化教育需求
从总则中加上各级人民政府应依法支持和规范社会力量举办民办教育等条款,招生条款中提出民办学校享有与同级同类公办学校同等招生权等,以及要求各级人民政府应当保障民办学校受教育者各项资助政策,应当依法健全对民办学校的支持政策,县级以上地方人民政府可以按同级同类公办学校生均经费标准的一定比例确定对非营利性民办学校的生均经费补贴标准,民办学校享受国家统一规定的税收优惠政策等等,均可看出,国家对民办教育持明确鼓励态度,监管之下有序发展。
二、关联交易和财务监管:VIE架构下的关联交易和资金运作规范加强。
目前,港股上市公司中除民生教育采取红筹架构外,其他公司均采取VIE架构,WFOE公司和境内学校签订合作协议,WFOE公司的收入可以作为境外上市主体的分红。对于VIE架构,我们主要关注实施主体的合法性及提供服务或提取利润的合理性规范要求。
《实施条例修订(征求意见稿)》中对于民办学校的设立增加提出:在中国境内设立的外商投资企业以及外方为实际控制人的社会组织不得举办实施义务教育的民办学校;举办其他类型民办学校的,应当符合国家有关外商投资的规定。民办学校法定代表人,理事会、董事会或者其他形式决策机构的负责人应当具有中华人民共和国国籍。
另外,1)对于营利性学校的财务监管:营利性民办学校收入应当全部纳入学校开设的银行结算账户,办学结余分配应当在年度财务结算后进行。2)对于非营利性学校的财务监管:非营利性民办学校收取费用、开展活动的资金往来,应当使用在主管部门备案的账户。主管部门会同相关部门对该账户实施监督,组织审计。目前,上海等部分地区已在试点,我们判断未来非营利性学校的财务将面临更加规范和严格的审计,甚至逐步向社会公开化、透明化。3)关联交易的规范:首先,关联交易的内容需具备合理性:集团的社会组织向集团内民办学校提供教材、课程、技术和教育教学活动组织的,需要符合国家有关规定并建立相应的质量标准和保障机制。其次,关联交易的程序需具备合法性:非营利性民办学校应当建立利益关联方交易的信息披露制度。相关决策需理事会、董事会审议,利益相关方需回避。
我们认为规范关联交易、加强财务和资金监管,并非禁止WFOE公司和境内学校的关联交易,而是逐步使得VIE架构中的一些操作规范化、公开化、透明化。目前来看,我们认为从实质重于形式角度,还不会影响VIE架构下办学主体的合法性问题或直接影响以VIE架构上市的教育集团的海外分红,但是将从执行中避免资金在办学主体和上市主体中的随意转移,加强规范VIE架构下的资金运作。
三、学校举办者变更监管加强,或将影响学校并购。
实施条例修订稿第十一条:1)非营利性民办学校举办者变更的,应当签订变更协议,并不得从变更中获得收益;2)民办教育促进法修改决定公布前,即2016年11月前设立的民办学校,原举办者与继任举办者可以协议约定变更收益,但不得超过其依据法律法规和省、自治区、直辖市具体政策可以取得的出资补偿、办学奖励等合法权益。3)举办者为法人的,其控股股东和实际控制人应当符合法律、行政法规规定的举办民办学校的条件,在并购时只需变更公司股权,控股股东或实际控制人变更需报主管部门备案并公示。
我们认为该条规定将对学校并购交易产生一定的影响,尤其将影响自然人作为举办者的学校并购的支付方式、甚至可能影响交易的估值和成功实施的概率。
四、土地、税收及其他扶持政策方向明确,具体细则仍待地方。
1)对于营利性民办学校:土地供应方式包括招拍挂、协议方式、长期租赁、先租后让、租让结合等多种方式,土地出让价款和租金,可以给予适当优惠并可以在规定期限内按合同约定分期缴纳;税收上享受国家鼓励发展的相关产业政策。2)对于非营利性民办学校:与公办学校享受同等的土地供给和税收优惠政策。此外,无论营利性还是非营利性,民办学校用电、用水、用气、用热和公办学校同价。
我们认为,在此条规定下,对于希望举办营利性学校的高等院校而言,操作难度加大。国家要求高等院校必须自有土地(本科院校为500亩),若高校的现有土地按照市价计将金额巨大(普遍在数十亿到数百亿之间),这无论对新建还是转变为营利性学校,操作性均非常低。此次修订正式落地后,将为地方政府确立民办学校土地优惠供应提供明确依据。
五、明确培训机构办学和收费的规范
1)学科类辅导需要前置审批;与学校文化教育课程相关或者与升学、考试相关的补习辅导的民办教育培训机构,由县级以上人民政府教育行政部门审批,即先证后照,取得教育部门颁发的办学许可证后再到工商部门申请营业执照。2)素质教育及成人培训,可直接申请法人登记,无需前置审批。3)根据培训内容合理确定收费标准和收费周期,规范预付费管理。我们判断,预收费周期一般将在一年左右。
![640[6].jpg](http://cdn.jiemodui.com/img/Public/Uploads/item/20180424/1524554205857106.jpg?x-oss-process=image/resize,w_730/format,webp)
继教育部、民政部、人社部、工商总局办公厅等四部委联合印发《关于切实减轻中小学生课外负担开展校外培训机构专项治理行动的通知》、《关于规范管理面向基础教育领域开展的竞赛挂牌命名表彰等活动的公告》,此次《民促法》实施条例修订中再次将民办培训机构纳入规范。学科培训机构整顿将持续一段时间,短期我们预计获得新的学科辅导类机构行政审批难度将加大。但是政策明确支持K12素质类机构、职业教育机构,取消牌照限制、降低准入门槛,将引导社会资本投入素质类机构和职业教育机构,催生相关领域进一步繁荣。
六、民办学校办学进一步规范
首先,从设立角度,1)划清公办和民办的界限和关系:公办学校不得举办或者参与举办营利性民办学校。此次修订的实施条例强调:公办学校参与举办非营利性民办学校的,应当经主管部门批准,并不得利用国家财政性经费,不得使用在职教师,不得影响公办学校教学活动和教育质量。相比修订前,增加了“不得使用在职老师”,更改措辞从不得影响公办学校教学活动到不得影响其教育质量。但与此同时,政策亦鼓励政府向民办学校购买公共服务。2)资金募集:明确规定不得向学生、学生家长募集资金举办学校;3)实缴资本情况:实施高等学历教育的注册资本最低限额为2亿元人民币;实施其他学历教育的,注册资本最低限额为1000万元人民币,均需在正式设立时实缴到位。我们判断,对于非营利性的学校可能需要签订捐赠协议,实质上保障了较高的办学初始投入。4)名称和简称;首次明确营利性民办学校可以在学校牌匾、成绩单、学历学位证书及相关证明、招生广告和简章上使用经审批机关批准的法人简称。以“长沙市湖南师大第二附属中学有限公司”为例,可以在以上语境下使用简称,利润“长沙市湖南师大第二附属中学”(需经批准)。5)招生上的支持和规范;支持层面上,省级教育行政部门可以制定具体办法,允许民办学校适当扩大招生范围,即存在跨地域招生的机会;规范层面上,实施义务教育的民办学校不得组织或者变相组织入学考试或者测试。
另外,课程内容上,提出:应当按照国家规定的课程标准实施教育教学活动,选用相应教材;可以在国家课程之外自主开设有特色的课程实施教育教学活动,使用境外教材的,应当经省级以上教育行政部门批准。
民办学校办学规范政策影响,我们判断:1)部分公办学校深度参与办学的民办学校或将面临调整,即公办师资面临退回公办学校或放弃公办编制的选择;或者公办学校彻底退出该民办学校的举办;或者将该民办学校转为公办学校;2)全国范围内,义务教育阶段的民办学校招生行为均将得到规范,取消入学考试。按照上海的经验,可能只有一次面谈的机会,或彻底采取不选择生源的随机摇号招生方式。3)民办学校的课程设置若引入国际化课程比例较高的面临一定的调整和挑战。
七、首次对在线培训做出准入规定。
本次修订稿指出:利用互联网技术在线实施前款规定的文化教育活动,以及职业资格培训或者职业技能培训活动的,应当取得相应的互联网经营许可,并向机构住所地的省级人民政府教育行政部门、人力资源社会保障部门申请办学许可。
我们始终认为,在线教育不是法外之地,在线教育同样需要遵循行业规范和教育规律。目前在线教育发展较快,政策存在一定的滞后性,我们判断未来将出台更多政策和措施规范在线教育培训。
对上市公司影响:
一、对于学校类上市公司的影响。1)对于K12学校上市公司,因义务教育阶段学校不能选择营利性,现存的WFOE和学校之间的关联交易架构将长期存在,但具体的交易内容、交易价格、交易方式将更加透明;单体学校的财务信息也可能公开化;2)对于高等学校上市公司,未来可选择营利性,但土地供应政策有待观察各省的落地实施情况。
二、对于学科类培训类上市公司的影响。维持原有观点,行业整顿过程中,无论大机构、小机构,短期均将受到一定程度的影响。但大机构顺应整顿方向、把握改革方向的能力更强,长期来看存在进一步提升市场占有率的机会。
三、对于非学科培训类上市公司的影响。明确利好的板块是素质教育和职业教育,A股盛通股份(乐博乐博机器人等素质教育资产)、开元股份(会计、IT、设计类职业培训)显著受益。同时,素质类、职业教育类培训前置审批的放开,将提升相关资产证券化成功的概率:例如三垒股份并购美吉姆、中公教育借壳亚夏汽车、华图教育港股IPO等。
本文转自学而时思,作者姜娅、冯重光,文章为作者独立观点,不代表芥末堆立场。