
图片来源:图虫创意
根据不完全统计,每隔 2 秒钟,一名婴儿就会在中国呱呱坠地。伴随着他们的啼哭和欢笑,同时也意味着另一种群体——中国家长的出现。
网络上曾流行一则趣谈:在中国 4.3 亿个家庭里,约 95% 的家长觉得自己的孩子应该在班级排名前 5%。联系近几年的网络流行词汇「内卷」「鸡娃」以及飞速发展中的教培行业,可见望子成龙的心态,已经让焦虑的中国家长把基础教育演变成了一场军备竞赛。
这种不安之前在课后 3 点半最为明显:随着放学铃声响起,孩子们像一匹匹发足狂奔的的汗血宝马,行色匆匆地汇入城市各处各种各样的辅导班。大量的精力和金钱之外,每个家长一边为谋生殚精竭虑,一边对孩子教育如履薄冰。
伴随着「双减」、未成年人保护意见等一系列政策出台,改变的契机也随之出现。6 月 22 日,教育部发布义务教育课后服务四项基本要求和清单,并遴选确定首批 23 个典型案例单位。当课堂延时服务来到课后六点,中国的教育环境、校内校外的教育市场又会发生怎样的变化?
近期国内学生减负相关政策统计表(部分)
内卷、鸡娃和躺平学
「两岁不学英语,就会错过敏感期;四岁没学编程,思维跟不上落后一辈子;不会用五感法写作文,表达能力欠缺影响一生运势……」
一位家长向多鲸介绍自己开始「鸡娃」的心路历程:「虽然知道是销售话术,但是还是会被触动。就像是在电影院看电影,大家都站起来了,我一个人坐着还有什么意义?家长躺平了,就意味着孩子可能被落下。」
上世纪 90 年代后期,中国高等教育逐渐从精英教育转变为大众教育,适龄人口中受过高等教育的比重不断提高。从某种意义上说,被焦虑裹挟的新时代家长,大多是从改革浪潮中成长起来的这一代。一部分人曾在时代助力下靠读书实现阶层跃迁,知识改变命运的信仰促使这代家长不遗余力地在子女教育上大笔押注,他们也在「鸡娃」的过程中不知不觉中将孩子「当一个普通人的成本」哄抬得越来越高。
正如《倦怠社会》中所述:工作和效绩的过度化日益严重,直到发展成一种自我剥削。而教育内卷正是「自我剥削」的衍生品。课后三点半的战争,就像瘟疫一样在人群中传播开来——孩子们都在外面补课,所以不补课就等于逃课;如果一个孩子能在幼儿园学会拼音,那班上必然有孩子会被要求背出九九乘法表。在飞奔的赛道上,所有的匀速前进就相当于缓慢后退,这种焦虑像一个越来越胀的气球,就这样一点点被吹了起来。
据统计,自 1985 年以来,中央政府下达过超 50 次「减负令」, 但恰如古诗「一山放过一山拦」,减负之下,孩子的书包却越喊越沉。究其原因,教育一直是极度稀缺的资源。
从经济学的角度来看,内卷化是「没有发展的增长」,即边际效益持续递减的过程。来看两组数字:一是根据《2020 中国家庭教育行业研究报告》,2019 年,我国新中产人群在支出结构上,教育支出比例为 52%,是仅次于日常开销 71.2% 和房租房贷 53.9% 的第三大日常开销。二是根据统计局 2020 年发布的数据,我国低收入组和中间偏下收入组共 40% 家庭户,对应的人口为 6.1 亿人,年人均收入为 11485 元,月人均收入不到 1000 元。
放学过早、课外培训成风,让家长痛苦、孩子负担过重。为了化解这样的社会矛盾,目前全国 36 个省份已陆续出台具体政策,通过推动校内课后服务全覆盖,解决小学生下午 3 点半后难题。

教育部及各省校内课后托管政策表(部分)
不论是三点半还是六点放学,对于加班到七八点钟的工薪家长来说,本质上并无太大区别。但这一次,他们终于能在高耸的房价、越来越卷的职场环境面前,按下喘息的暂停键。
寻找平衡点
中国社会尚处于教育投资回报率极高的阶段,尤其是在评价体系还未改革的情况下。非选择、非淘汰、非竞争性的减负,仍旧无法淡化竞争的本质。当放学时间来到课后六点,就像被推倒的多米诺骨牌, 教育公平维度上的压力也在一层层传递。
学校的压力:社会期待始于看管,却不止于看管
根据中国学后托管教育联盟发起人、英盟教育创始人张洪伟介绍,课后三点半的校内课后服务,国内目前有三大运营模式:

国内校内课后服务三大运营模式
这三种模式各有特点,但总体来说,完全由财政包干的模式相对不可持续,也只在部分地区实施,由于课后服务不属于义务教育,对各个学校的人力物力精力也是不小的考验。如果没有社会力量参与,于教学工作已经十分繁重的老师而言,增加课后托管的工作内容,无疑是「雪上加霜」。
根据多鲸调查统计的多个城市和地区的具体实施办法,目前各地校内课后服务价格存在差异、管理模式不一,整体收费水平在 200元/月/生,基本每节课的客单价在 25 元左右。

部分地区校内课后托管政策一览表
华中师范大学国家教育治理研究院课题组曾在山东、广东、湖南、湖北、广西、四川等六省份对中小学课后服务做了实地调查。结果显示,家长最关心课后服务的前三问题是孩子的人身安全(87.5%)、内容安排(82.7%)和课后服务效率(78.2%)。但实际中小学课后服务内容占前三位的分别是做作业(87.6%)、自主阅读(78.2%)和拓展训练(61.9%)。可见校内课后托管服务课程内容单一、服务参差不齐、特色课程偏少等问题亟需在新阶段解决。
比学习资源更宝贵的是孩子的时间。当学校和家长选择共同分摊课后服务费用后,经济条件稍弱的家庭会希望以更低的价格获取更好的课后服务;经济条件好的家庭,则会更渴望得到更精细化、个性化的服务。生源、财源、师源,这些在广袤的中国土地上,都暂时难以在短期内达到绝对的公平与相对的均衡。
家长的压力:新一轮减负,会不会更“费爹、费妈、费钱”?
为了在选拔中胜出,竞争是否会被不断前置?
住在海淀的六年级学生妈妈杨女士向多鲸分析了她的担忧:「精英家长不会主动减负的,孩子在学校吃大锅饭,放学、周末肯定偷偷努力开小灶。教育资源就是不公平的,以前培训班我们还上得起,但奢侈的住家老师、1000 块一节 1 对 1 上门补课,怎能比得过他们?」
杨女士用「日本和韩国减负」向多鲸举例,在丛林模式下,谁给孩子减负,谁就是自愿退出竞争,而自己并不想做「傻白甜」父母,让孩子迷失在快乐教育里,长大后跑得没别人快、飞得没别人高。

即使条件一般的家庭,也在削尖了脑袋给孩子创造更好的条件。但本质上,只有在一个「行行出状元」的公平竞争的社会里,在孩子有更多稳定、公平的上升通道时,家长才能真正放下执念。
中国的五行八卦讲究生克之理、刚柔之道。因此,在教育股一泻千里、股价几乎打骨折的今天,我们或许可以借机重新思考这个横亘在东亚各国面前的难题——没有生,事物就无法发生和生长;而没有克,事物无所约束,就无法维持正常的协调关系。只有保持生克的动态平衡,才能使事物正常的成长。
行业的新思考和新机会
即使在典型的高筛选型社会里,我们也必须承认,教育的本质是培养人,而非选拔人。灭掉资本的煽风点火,拂去行业乱象,未来的校内和校外都有哪些新机会?
在校内,课后服务不仅要解决「谁来管」,「谁能管得更好」同样重要。
在课后三点半平台创始人、米果教育 CEO 毛兴看来,课后服务的本质是国家以普惠的形式让学生以更低的价格享受更丰富的课程,让学校承担教书育人的主体责任,减轻家庭负担。在加强校外教培机构的监管后,未来将形成一个校内和校外、政府和市场相互配合的健康的教育体系,学校提供基础托管、校外购买特色服务的校企合作模式,一定是发展趋势。
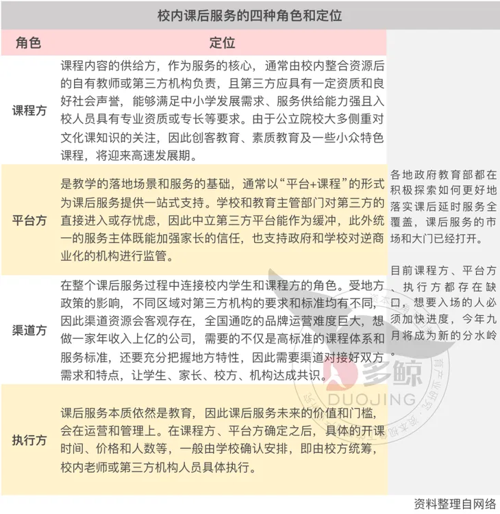
张洪伟提到,目前校内课后服务市场热度高涨、参与者众多,主要由课程方、平台方、渠道方、执行方四种角色构成,所有参与者都在起跑线上,尚未出现绝对领先的品牌。

校内课后服务的四种角色和定位
在校外,由于部分家长下班时间不固定、二孩到来抚育压力增大、年轻父母丰富多彩的生活方式……以及众多家长对孩子课后服务有更多的个性化培养目标,因此市场仍需更多角色来满足这部分需求。
贝尔安亲创始人赵静芳提到,校外托管机构可以与校内课后服务进行了很好的互补,例如帮助孩子实现好习惯的培养、提高学习兴趣、做好针对性的作业辅导。也可以为家长提供精细化、个性化的服务。对家长而言,价格并不是唯一的选择项,托管机构需要通过提高品质、品牌、环境、服务来形成差异化,通过好习惯的塑造、综合素质的提升,好环境的熏陶来形成的差异化特色,满足不同家长的各类需求,让家长能一眼感知。
据多鲸了解,目前全国性托育机构有贝尔安亲、书香源、树人教育等,也有众多的地域性品牌机构百花齐放。

国内校外课后托育机构一览表(部分)
阶层焦虑到处蔓延,但驱动人前进的,不该只有焦虑和以金钱为导向的鸡娃鄙视链,而更多的应该是公平、信心和关怀。
回到开头,这一代中国家长有太多的不容易,他们是建设国家的中坚力量,如何让他们更有安全感,放手发展事业,才有为国家创造更多的价值。也因此,这一轮减负与拨乱反正势在必行。
时间是长河,教培机构和公立学校共同构成两岸的巨石。上半年的激荡将巨石打磨,砂砾会下沉到河底,变成一颗颗闪耀的珍珠。这些珍珠是我们的反思和总结,闪烁的光也将照亮我们接下来的路。
本文转载自微信公众号“多鲸“(ID:DJEDUINNO),作者琰钰。文章为作者独立观点,不代表芥末堆立场,转载请联系原作者。